指南生活
首页
美食营养
手工爱好
生活家居
返回
指南生活
首页
美食营养
游戏数码
手工爱好
生活家居
健康养生
运动户外
职场理财
情感交际
母婴教育
时尚美容
知识问答
生活知识
生活百科
搜索
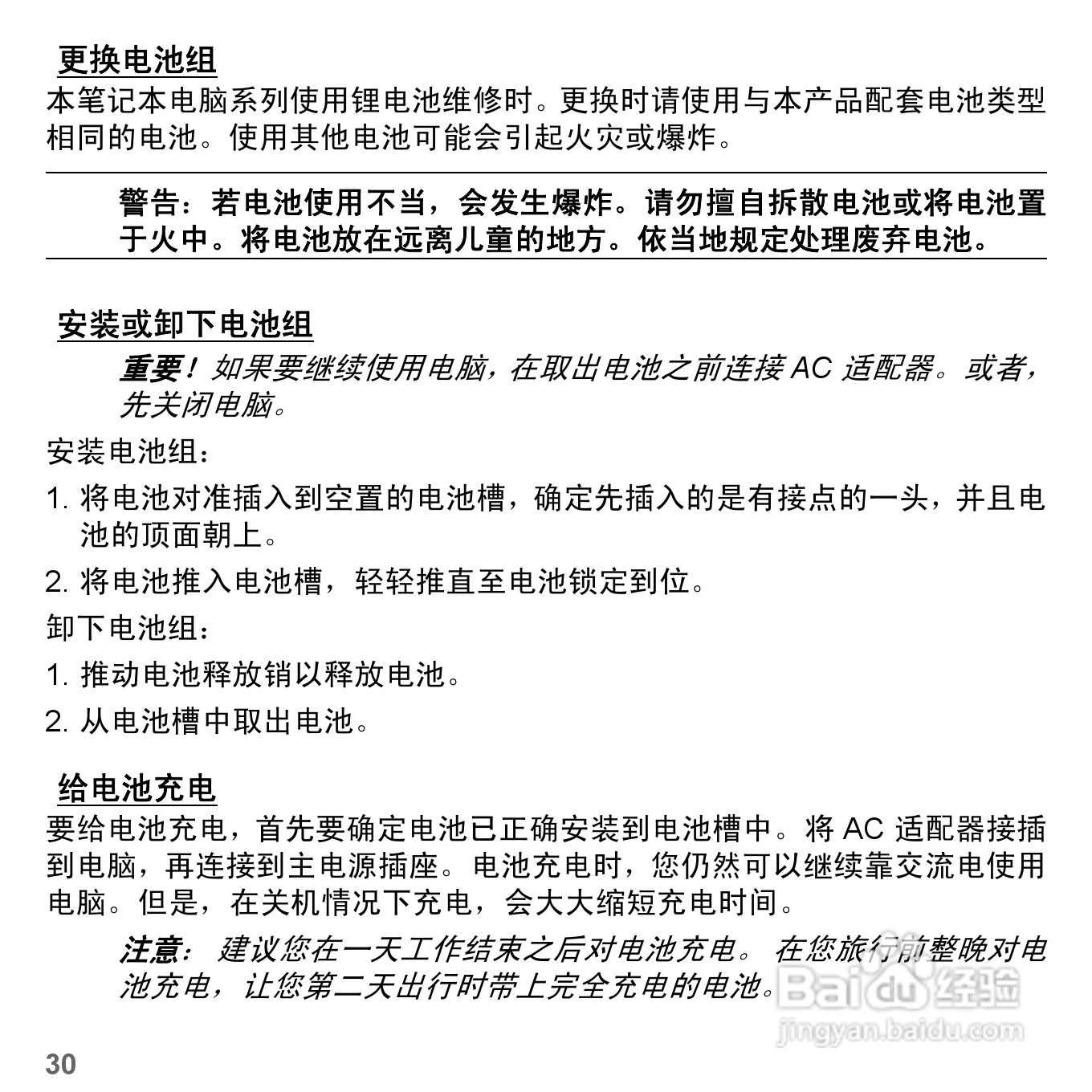
捷威Gateway NE51B笔记本电脑使用说明书:[3]
2026-03-26 23:18:00
本篇为《捷威Gateway NE51B笔记本电脑使用说明书》,主要介绍该产品的使用方法以及常见故障解决方案。
(共篇)
上一篇:
|
下一篇:
声明:
本网站引用、摘录或转载内容仅供网站访问者交流或参考,不代表本站立场,如存在版权或非法内容,请联系站长删除,联系邮箱:site.kefu@qq.com。
相关推荐
捷威Gateway NE51B笔记本电脑使用说明书:[7]
阅读量:141
笔记本电脑如何连接wifi
阅读量:89
笔记本电脑键盘锁住了怎么解锁
阅读量:103
笔记本电脑开不了机怎么处理
阅读量:52
笔记本电脑摄像头如何打开
阅读量:24
猜你喜欢
爷青结是什么意思
armani手表怎么样
get是什么意思啊
如何发红包
正常的基督徒生活
在家里如何赚钱
南京是什么省
如何腌制牛排
如何选购空调
汽车尾气超标怎么办
猜你喜欢
颐指气使是什么意思
千眼菩提子怎么变绿
如何学电脑
是什么意思
如何查手机积分
花苞的拼音怎么写
生活常识大全
兰州城市学院怎么样
如何运动减肥
如何治疗静脉曲张