指南生活
首页
美食营养
手工爱好
生活家居
返回
指南生活
首页
美食营养
游戏数码
手工爱好
生活家居
健康养生
运动户外
职场理财
情感交际
母婴教育
时尚美容
知识问答
生活知识
生活百科
搜索
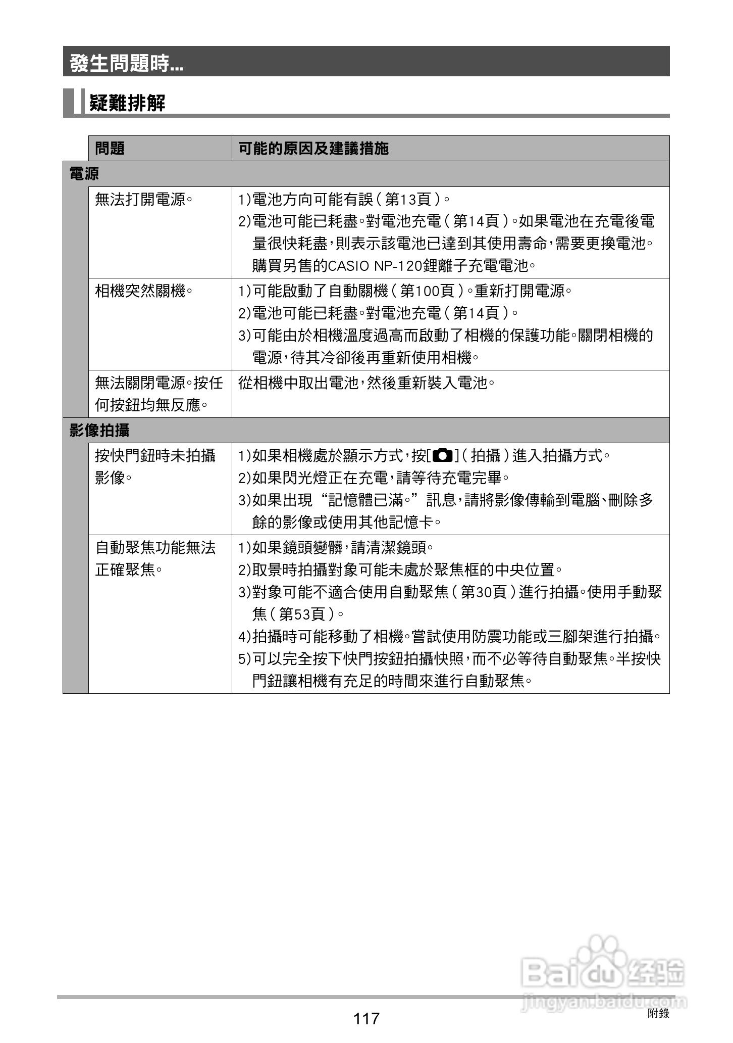
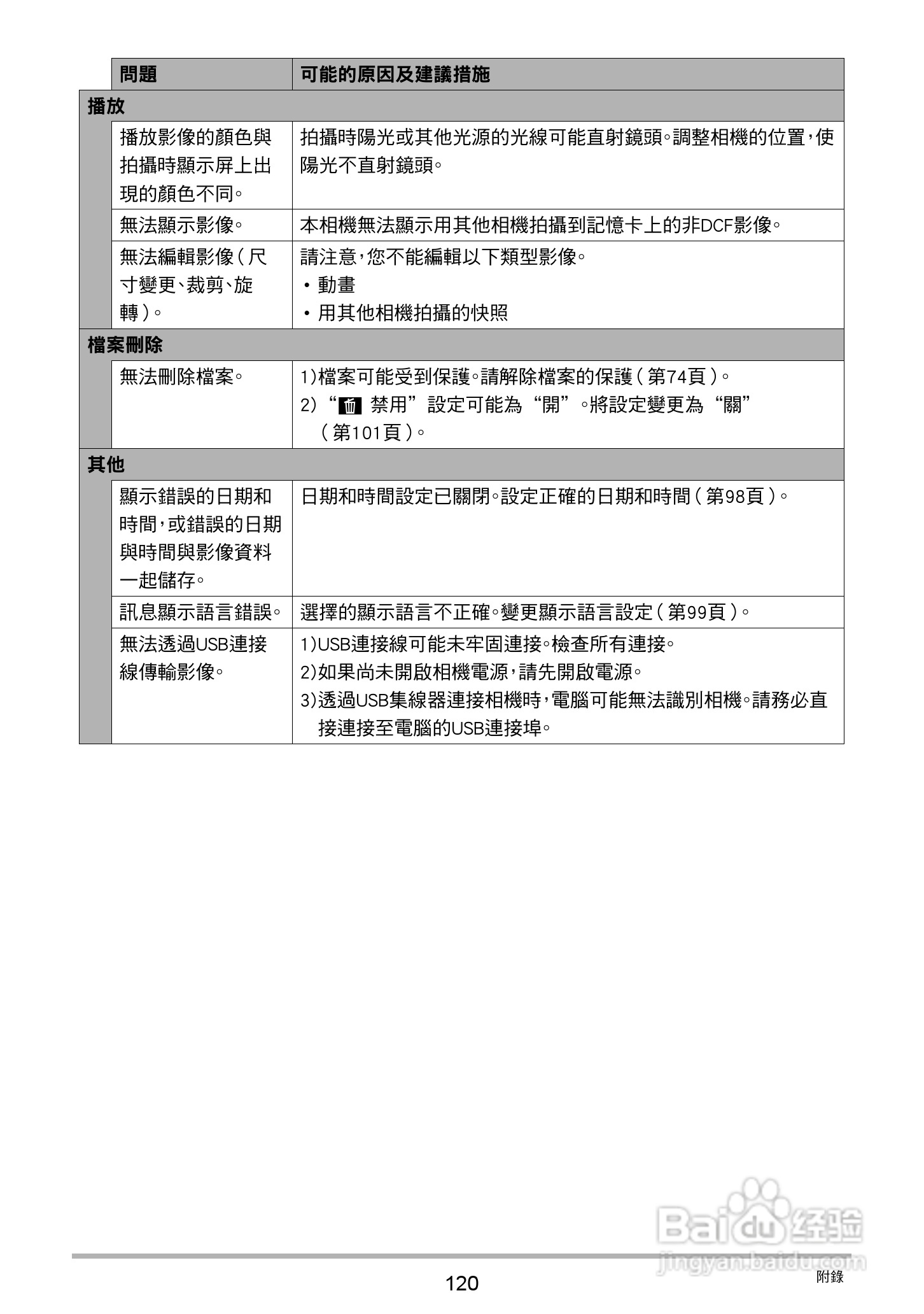
卡西欧EX-Z790数码相机说明书:[12]
2026-05-04 17:30:26
本篇为《卡西欧EX-Z790数码相机说明书》,主要介绍该产品的使用方法以及常见故障解决方案。
(共篇)
上一篇:
|
下一篇:
声明:
本网站引用、摘录或转载内容仅供网站访问者交流或参考,不代表本站立场,如存在版权或非法内容,请联系站长删除,联系邮箱:site.kefu@qq.com。
相关推荐
卡西欧EX-Z790数码相机说明书:[13]
阅读量:71
卡西欧EX-Z790数码相机说明书:[10]
阅读量:100
卡西欧EX-Z335数码相机使用说明书:[12]
阅读量:50
卡西欧手表怎么设置
阅读量:164
卡西欧如何设置闹钟
阅读量:42
猜你喜欢
冰箱不制冷是什么原因
善存片适合什么人吃
祉是什么意思
生日送什么礼物
赏析是什么意思
幕墙是什么
铁观音是什么茶
甲钴胺片治什么病
咿呀咿呀哟是什么歌
5月23日是什么星座
猜你喜欢
红色代表什么
东什么西什么的成语
got是什么意思
免签是什么意思
鳞癌是什么意思
1966年属什么
10月31日是什么星座
that是什么意思
world是什么意思
何以笙箫默什么意思