指南生活
首页
美食营养
手工爱好
生活家居
返回
指南生活
首页
美食营养
游戏数码
手工爱好
生活家居
健康养生
运动户外
职场理财
情感交际
母婴教育
时尚美容
知识问答
生活知识
搜索
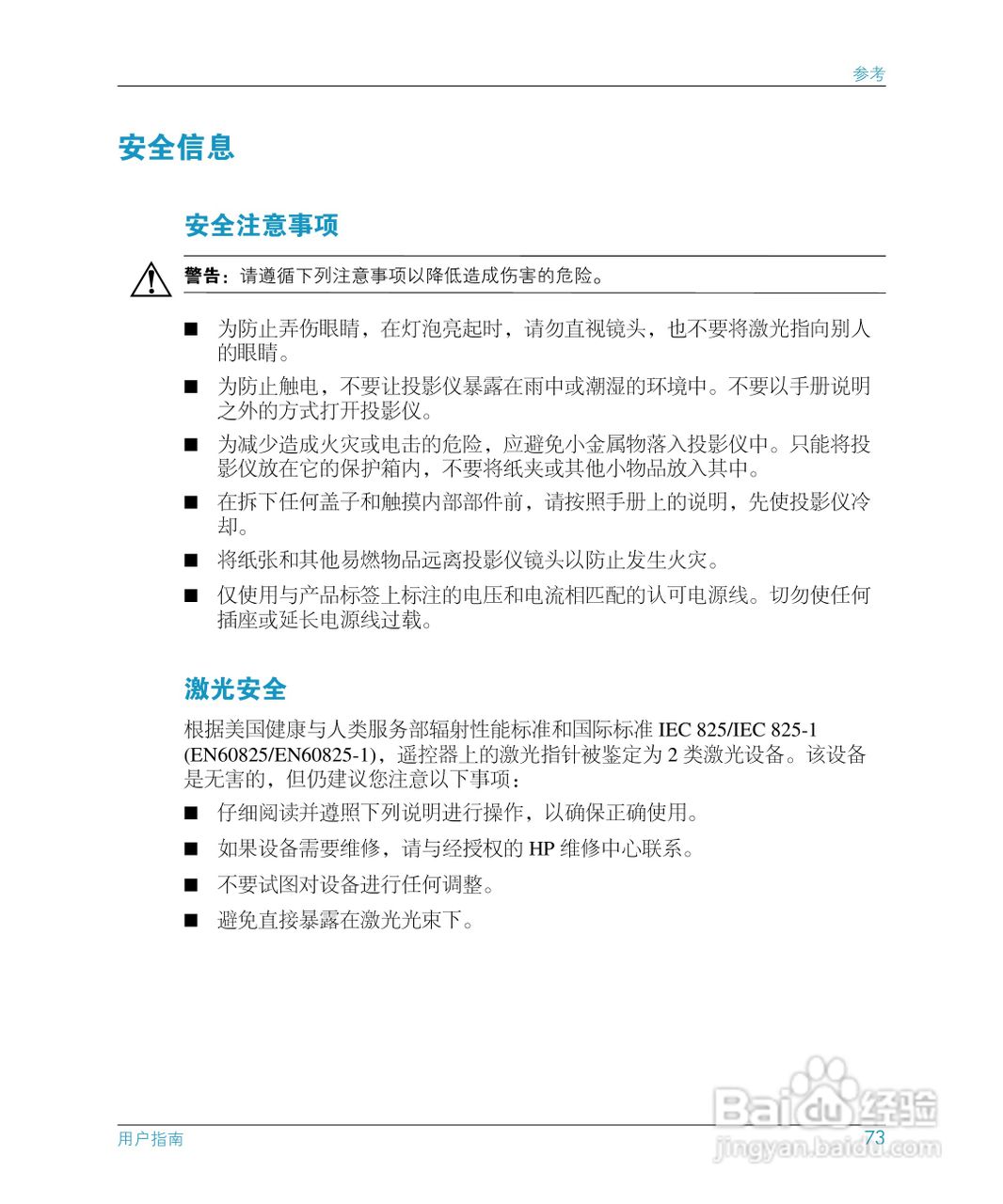
惠普(康柏) HP mp3130 Digital Projector投影机说明书:[8]
2026-01-01 01:30:37
本篇为《惠普(康柏) HP mp3130 Digital Projector投影机说明书》,主要介绍该产品的使用方法以及常见故障解决方案。
(共篇)
上一篇:
声明:
本网站引用、摘录或转载内容仅供网站访问者交流或参考,不代表本站立场,如存在版权或非法内容,请联系站长删除,联系邮箱:site.kefu@qq.com。
相关推荐
惠普(康柏) HP mp3130 Digital Projector投影机说明书:[1]
阅读量:187
惠普(康柏) HP mp3130 Digital Projector投影机说明书:[5]
阅读量:148
惠普(康柏) HP mp2215 Digital Projector投影机说明书:[3]
阅读量:122
惠普(康柏) HP mp2220 Digital Projector投影机说明书:[1]
阅读量:182
投影机的安装与调试
阅读量:169
猜你喜欢
酬谢的意思
bv是什么意思
牛奶什么时候喝减肥
qa是什么意思
诘责的意思
吹毛求疵的意思
车险买什么好
客舍是什么意思
什么饮料最健康
夏雨和张一山什么关系
猜你喜欢
lemon是什么意思
开药店要具备什么条件
橙子什么时候吃最好
expensive是什么意思
社会人是什么意思
层林尽染的意思
委屈是什么意思
醒目的意思
泽是什么意思
乌镇有什么好玩的景点