指南生活
首页
美食营养
手工爱好
生活家居
返回
指南生活
首页
美食营养
游戏数码
手工爱好
生活家居
健康养生
运动户外
职场理财
情感交际
母婴教育
时尚美容
知识问答
生活知识
搜索
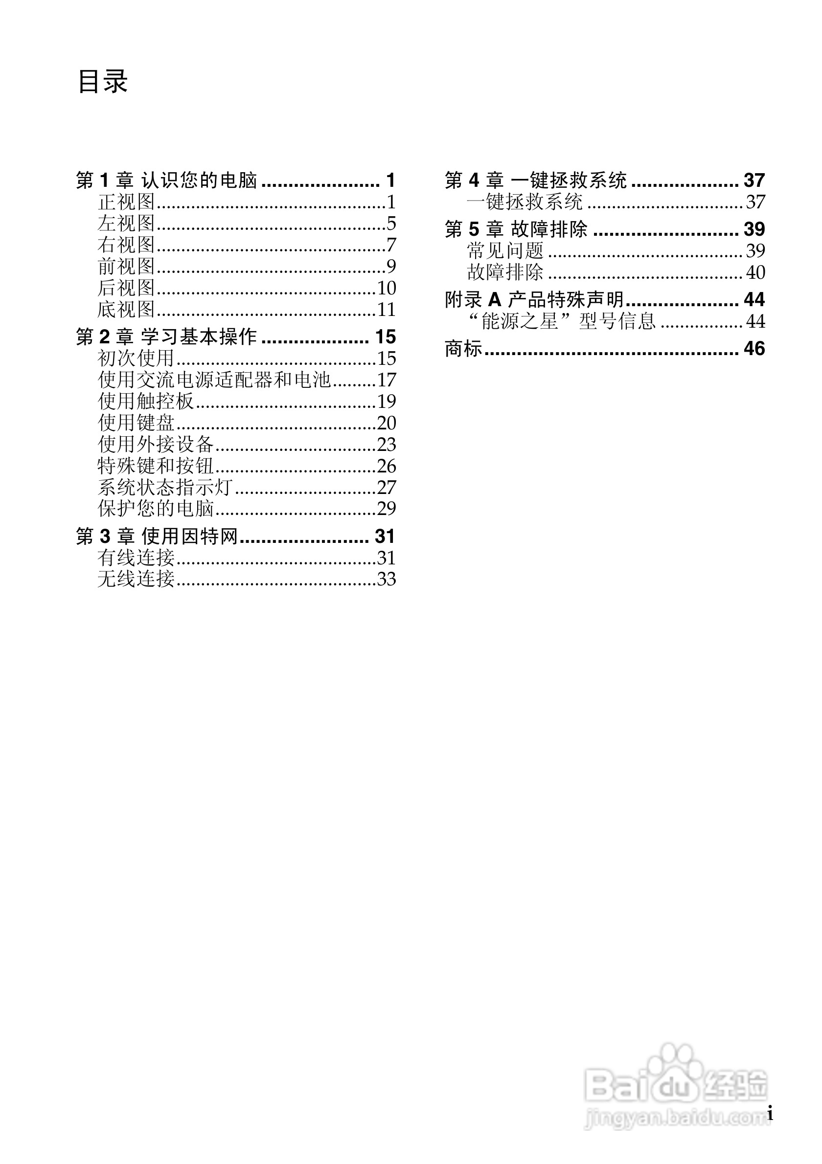
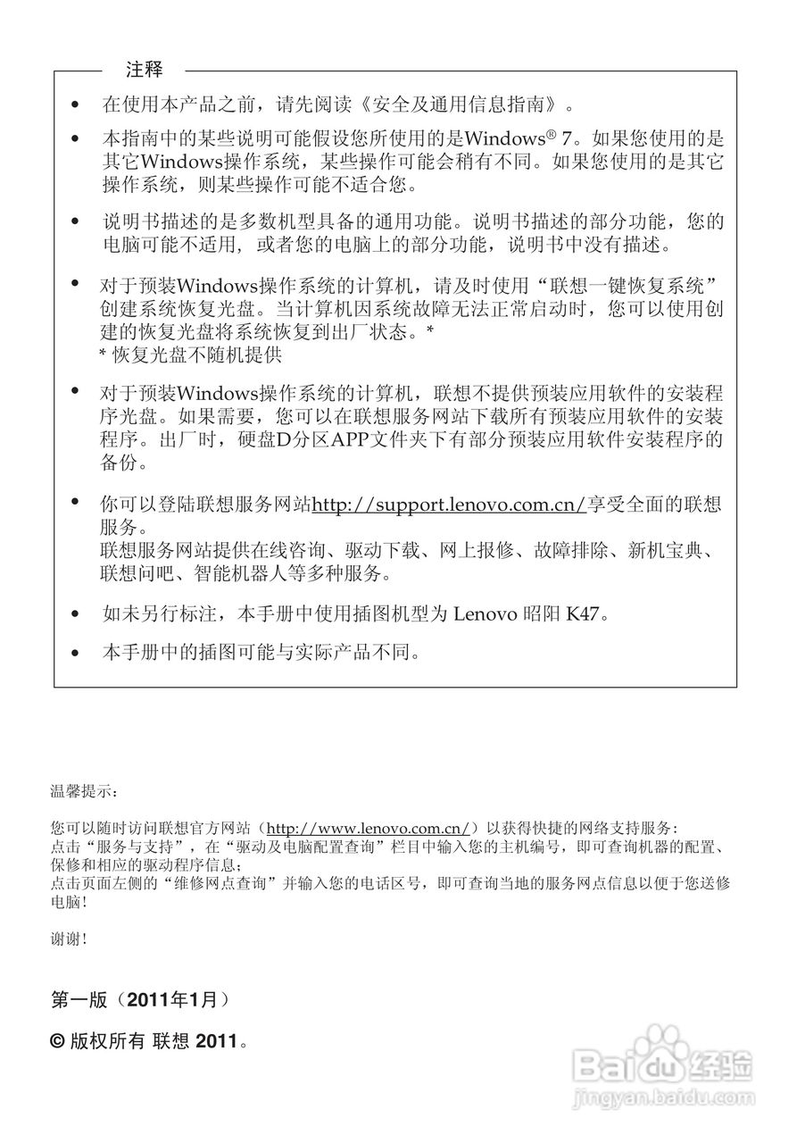
联想E47笔记本电脑使用说明书:[1]
2026-01-02 23:30:27
本篇为《联想E47笔记本电脑使用说明书》,主要介绍该产品的使用方法以及常见故障解决方案。
(共篇)
下一篇:
声明:
本网站引用、摘录或转载内容仅供网站访问者交流或参考,不代表本站立场,如存在版权或非法内容,请联系站长删除,联系邮箱:site.kefu@qq.com。
相关推荐
联想E47笔记本电脑使用说明书:[6]
阅读量:129
笔记本电脑如何连接wifi
阅读量:141
笔记本电脑摄像头如何打开
阅读量:136
笔记本电脑开机黑屏怎么办
阅读量:88
笔记本电脑键盘锁住了怎么解锁
阅读量:73
猜你喜欢
电钻什么牌子好
运动鞋尺码
什么是化学键
芦荟凝胶的功效与作用
更什么更什么词语
知识产权专业
前列腺的作用
食品安全知识手册
金银花茶的功效与作用
烛之武退秦师知识点
猜你喜欢
买什么手机好用又便宜
苦荞麦的功效与作用
什么是ap
是可忍孰不可忍什么意思
正红花油的功效与作用
蚊子喜欢叮咬什么血型的人
西咪替丁的功效与作用
运动app
母亲节送什么礼物好
猫眼石的功效与作用