指南生活
首页
美食营养
手工爱好
生活家居
返回
指南生活
首页
美食营养
游戏数码
手工爱好
生活家居
健康养生
运动户外
职场理财
情感交际
母婴教育
时尚美容
搜索
技嘉GV-N68T256DH显卡使用说明书:[1]
2025-10-24 10:00:00
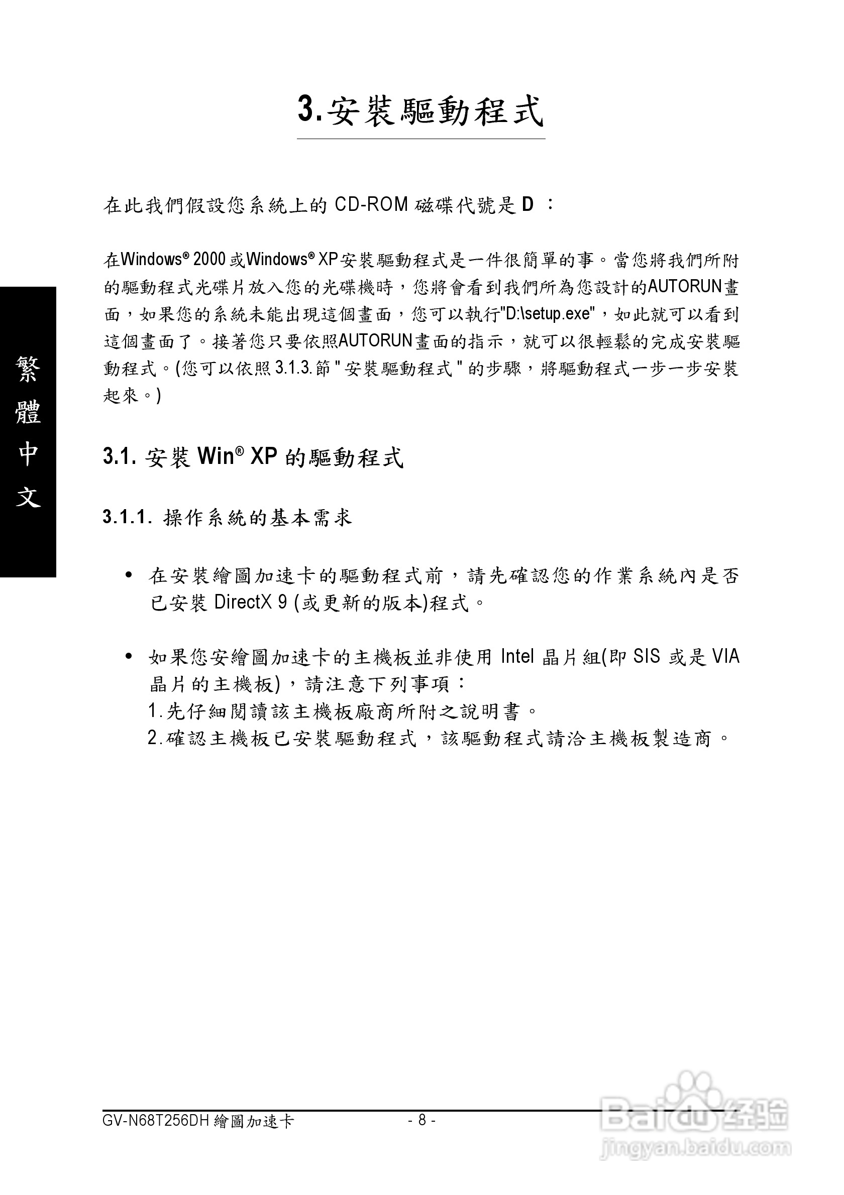
本篇为《技嘉GV-N68T256DH显卡使用说明书》,主要介绍该产品的使用方法以及常见故障解决方案。
(共篇)
下一篇:
声明:
本网站引用、摘录或转载内容仅供网站访问者交流或参考,不代表本站立场,如存在版权或非法内容,请联系站长删除,联系邮箱:site.kefu@qq.com。
相关推荐
技嘉GV-N68T256DH-N显卡使用说明书:[1]
阅读量:62
技嘉GV-N68T256DH显卡使用说明书:[3]
阅读量:22
技嘉GV-N68T256DH-N显卡使用说明书:[3]
阅读量:163
技嘉GV-N68T256D显卡使用说明书:[3]
阅读量:103
技嘉GV-N68T256D显卡使用说明书:[4]
阅读量:32
猜你喜欢
从零开始的异世界生活第二季在线
腿上有红血丝怎么办
耶斯莫拉是什么意思
如何下载word文档
身体瘦弱如何增肥
婴儿不吃饭怎么办
如何烤面包
赞丽生活
性生活网
小锅盖怎么升级
猜你喜欢
石家庄科技信息职业学院怎么样
感受生活作文600字
白细胞高是什么原因造成的
广州华商职业学院怎么样
文件如何加密
开车如何判断左右距离
数据分析报告怎么写
我的世界冰箱怎么用
感冒咳嗽厉害怎么办
如何改变酸性体质