指南生活
首页
美食营养
手工爱好
生活家居
返回
指南生活
首页
美食营养
游戏数码
手工爱好
生活家居
健康养生
运动户外
职场理财
情感交际
母婴教育
时尚美容
知识问答
生活知识
生活百科
搜索
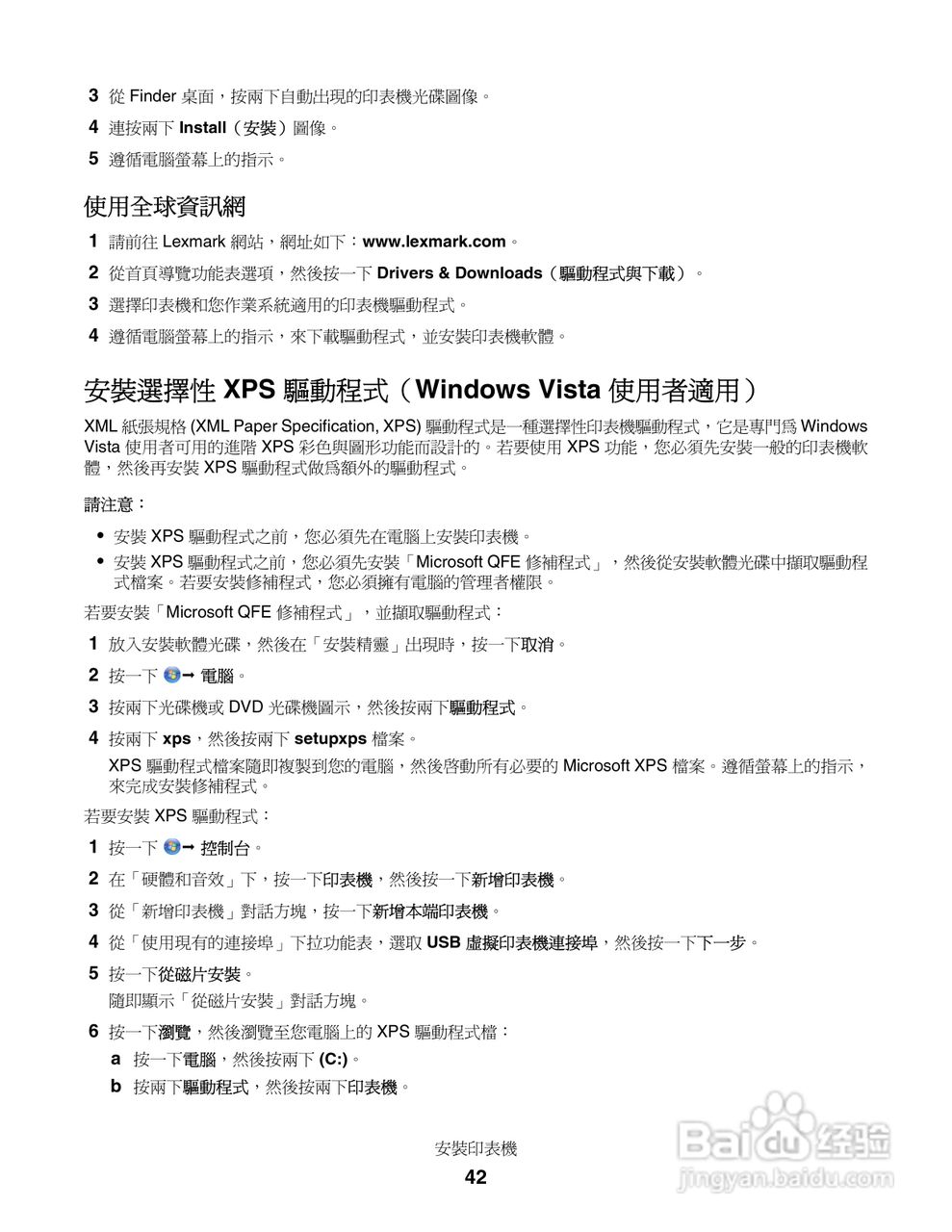
LEXMARK X5400系列打印机用户手册:[5]
2026-03-28 17:40:33
本篇为《LEXMARK X5400系列打印机用户手册》,主要介绍该产品的使用方法以及常见故障解决方案。
(共篇)
上一篇:
|
下一篇:
声明:
本网站引用、摘录或转载内容仅供网站访问者交流或参考,不代表本站立场,如存在版权或非法内容,请联系站长删除,联系邮箱:site.kefu@qq.com。
相关推荐
LEXMARK X5400系列打印机用户手册:[15]
阅读量:23
LEXMARK X5400系列打印机用户手册:[14]
阅读量:40
打印机状态错误怎么办
阅读量:178
打印机连不上电脑怎么办
阅读量:187
打印机驱动程序如何安装
阅读量:69
猜你喜欢
落寞是什么意思
一曝十寒是什么意思
胸小适合穿什么胸罩
外包公司是什么意思
pressure是什么意思
精尽人亡什么意思
看破红尘的意思
studio是什么意思
网上有什么兼职
膜法世家适合什么年龄
猜你喜欢
象征的意思
感恩节祝福语
袍泽是什么意思
不到长城非好汉的意思
人心向背的意思
tool是什么意思
根目录什么意思
xls文件用什么打开
永无止境的意思
祝福的歌曲