指南生活
首页
美食营养
手工爱好
生活家居
返回
指南生活
首页
美食营养
游戏数码
手工爱好
生活家居
健康养生
运动户外
职场理财
情感交际
母婴教育
时尚美容
知识问答
生活知识
生活百科
搜索
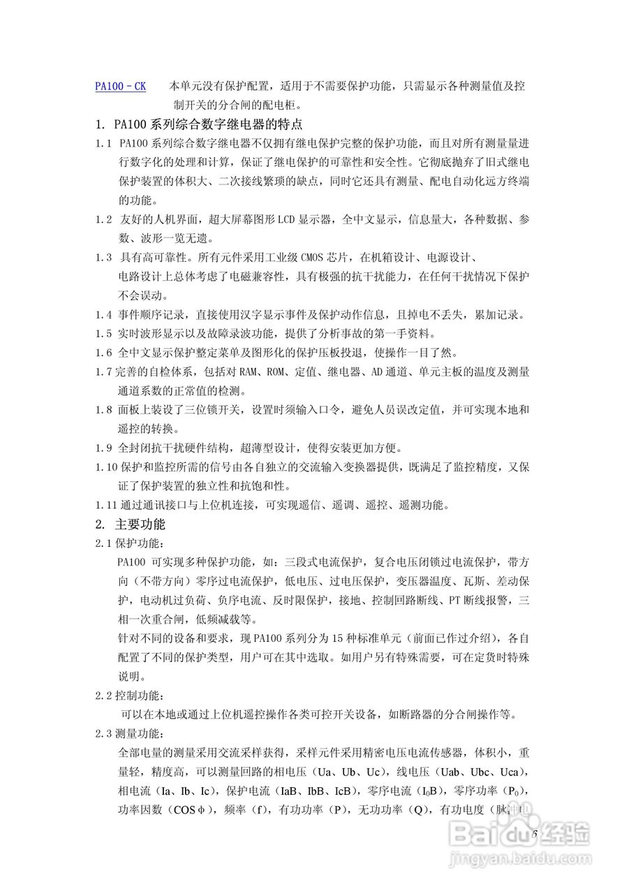
PA100综合数字继电器使用说明书:[1]
2026-04-26 20:06:36
本篇为《PA100综合数字继电器使用说明书》,主要介绍该产品的使用方法以及常见故障解决方案。
(共篇)
下一篇:
声明:
本网站引用、摘录或转载内容仅供网站访问者交流或参考,不代表本站立场,如存在版权或非法内容,请联系站长删除,联系邮箱:site.kefu@qq.com。
相关推荐
PA100综合数字继电器使用说明书:[5]
阅读量:68
继电器参数分析和使用
阅读量:83
继电器接线方法(继电器接线图)
阅读量:196
什么是继电器,继电器如何使用呢?
阅读量:126
电压继电器和电流继电器怎样分类?如何使用?
阅读量:57
猜你喜欢
985 211是什么意思
如何规划自己的人生
如何更改照片像素
word如何打钩
为了生活
怎么去潘达利亚部落
cf fps低怎么办
铁观音属于什么茶
vsco怎么用
近朱者赤近墨者黑是什么意思
猜你喜欢
安徽生活网
穿越火线怎么卡bug
晒黑的皮肤怎么变白
私处如何脱毛
怎么看youtube视频
搜狗浏览器兼容模式怎么设置
淘宝店铺红包怎么设置
cad是什么
如何推广自己的网站
怎么盘星月菩提