指南生活
首页
美食营养
手工爱好
生活家居
返回
指南生活
首页
美食营养
游戏数码
手工爱好
生活家居
健康养生
运动户外
职场理财
情感交际
母婴教育
时尚美容
知识问答
生活知识
生活百科
搜索
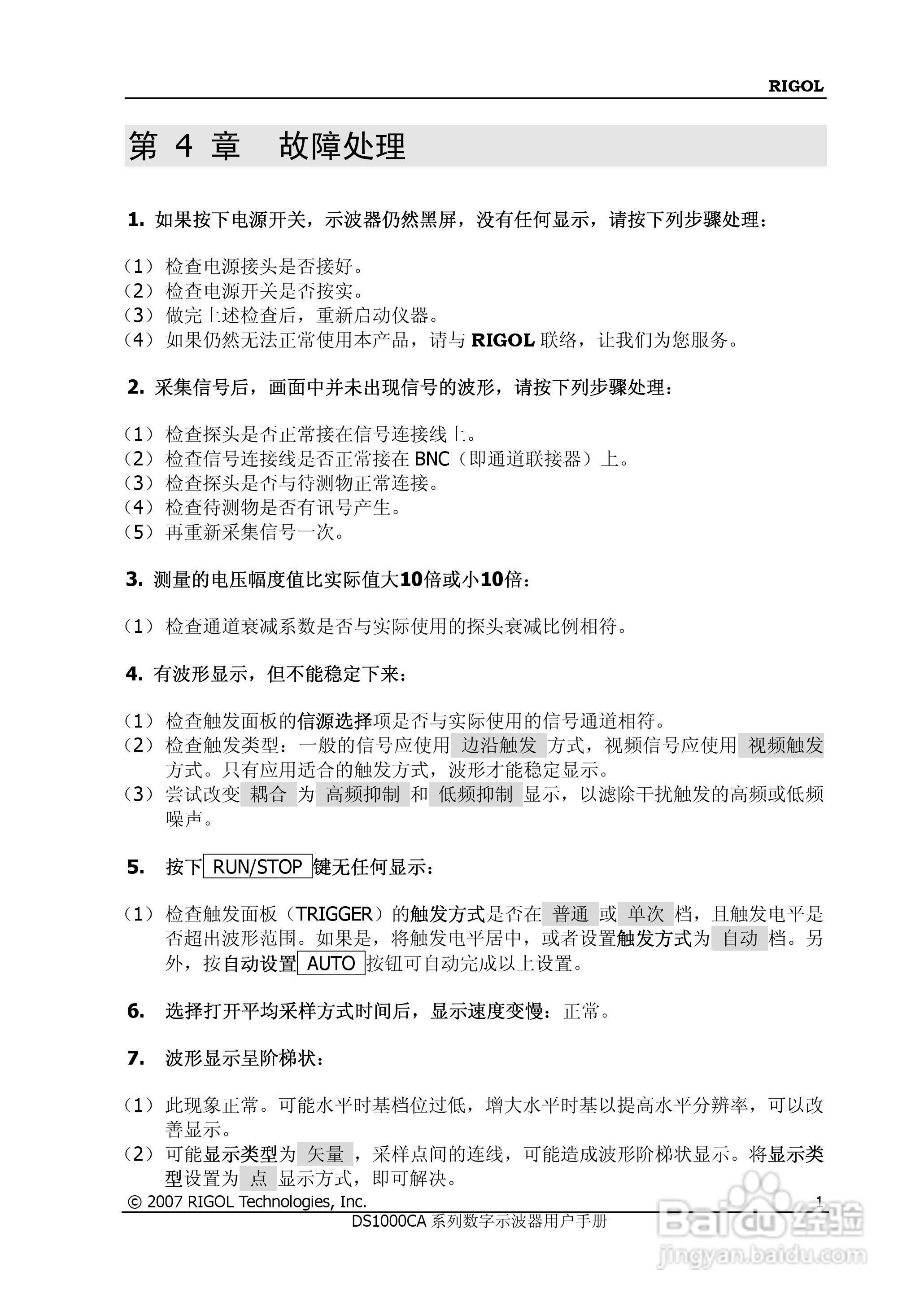
普源DS1000A系列数字示波器说明书:[14]
2026-05-04 04:04:59
本篇为《普源DS1000A系列数字示波器说明书》,主要介绍该产品的使用方法以及常见故障解决方案。
(共篇)
上一篇:
|
下一篇:
声明:
本网站引用、摘录或转载内容仅供网站访问者交流或参考,不代表本站立场,如存在版权或非法内容,请联系站长删除,联系邮箱:site.kefu@qq.com。
相关推荐
普源DS1000A系列数字示波器说明书:[12]
阅读量:21
普源DS1000A系列数字示波器说明书:[7]
阅读量:107
数字示波器使用方法
阅读量:60
数字示波器常用的13个技术用语
阅读量:58
数字示波器使用中常见问题
阅读量:163
猜你喜欢
马后炮的意思
枫桥式公安派出所是什么意思
生意葱茏的意思
见利忘义的意思
什么是官本位
什么是软件外包
古色古香的意思
国庆节高速免费从什么时候开始2020
不学无术的意思
魔兽电影什么时候上映
猜你喜欢
鏖战的意思
车年审需要什么资料
什么事都在发生
遗孀的意思
无与伦比是什么意思
大林木命什么意思
怜香惜玉是什么意思
一路顺风的意思
旅游鞋什么牌子好
夜书所见的意思