指南生活
首页
美食营养
手工爱好
生活家居
返回
指南生活
首页
美食营养
游戏数码
手工爱好
生活家居
健康养生
运动户外
职场理财
情感交际
母婴教育
时尚美容
知识问答
生活知识
搜索
奥林巴斯录音笔DS-40型使用说明书:[1]
2026-02-10 13:10:12
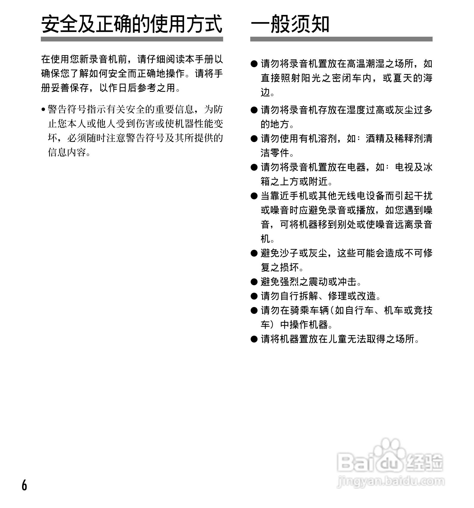
本篇为《奥林巴斯录音笔DS-40型使用说明书》,主要介绍该产品的使用方法以及常见故障解决方案。
(共篇)
下一篇:
声明:
本网站引用、摘录或转载内容仅供网站访问者交流或参考,不代表本站立场,如存在版权或非法内容,请联系站长删除,联系邮箱:site.kefu@qq.com。
相关推荐
奥林巴斯录音笔DS-40型使用说明书:[14]
阅读量:51
奥林巴斯LS100录音笔测评
阅读量:143
使用说明书封面怎么做
阅读量:115
使用说明书wf2651使用指南
阅读量:110
奥林巴斯录音笔DS-40型使用说明书:[15]
阅读量:155
猜你喜欢
拉力器锻炼方法视频
脸上长痘痘了怎么办
话题作文怎么写
平菇怎么做好吃
炖鲅鱼的家常做法
技术路线怎么写
怎么画粽子
excel公式怎么用
电脑待机密码怎么设置
麻辣鳕鱼的家常做法
猜你喜欢
经典相声大全
冬瓜的做法大全家常菜
豆奶视频app最新版下载方法
siri怎么用
家常炒面
香菜怎么做好吃
儿童弱视治疗方法
淋病怎么治
胃灼热是怎么回事
excel怎么加密码