指南生活
首页
美食营养
手工爱好
生活家居
返回
指南生活
首页
美食营养
游戏数码
手工爱好
生活家居
健康养生
运动户外
职场理财
情感交际
母婴教育
时尚美容
知识问答
生活知识
生活百科
搜索
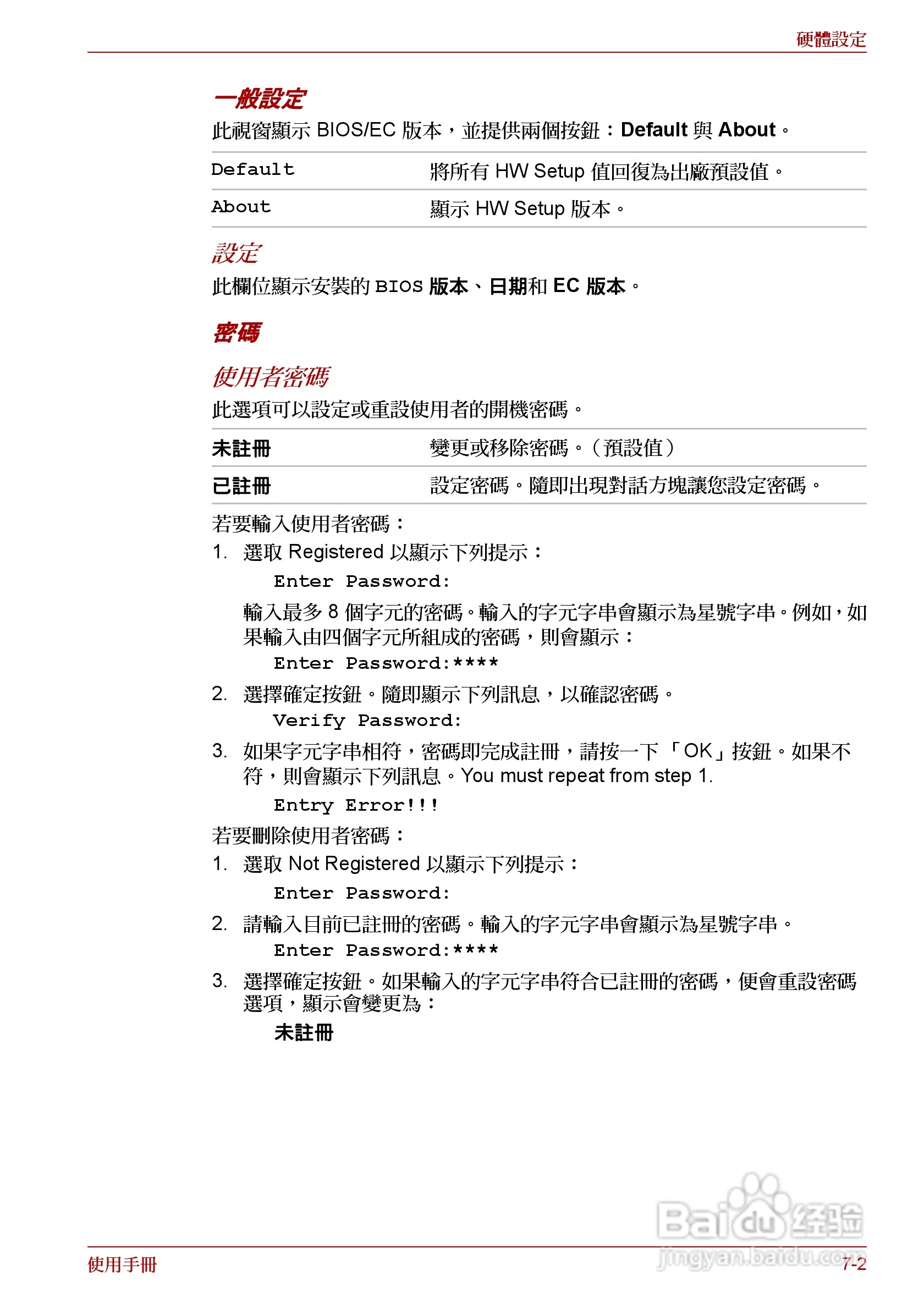
东芝Satellite A660笔记本电脑使用说明书:[18]
2026-04-06 09:11:47
本篇为《东芝Satellite A660笔记本电脑使用说明书》,主要介绍该产品的使用方法以及常见故障解决方案。
(共篇)
上一篇:
|
下一篇:
声明:
本网站引用、摘录或转载内容仅供网站访问者交流或参考,不代表本站立场,如存在版权或非法内容,请联系站长删除,联系邮箱:site.kefu@qq.com。
相关推荐
东芝 Satellite Pro A660 A660Db笔记本电脑说明书:[18]
阅读量:97
东芝 Satellite Pro A660 A660Db笔记本电脑说明书:[24]
阅读量:110
东芝 Satellite Pro A660 A660Db笔记本电脑说明书:[25]
阅读量:135
东芝 Satellite Pro A660 A660Db笔记本电脑说明书:[21]
阅读量:162
笔记本电脑如何连接wifi
阅读量:23
猜你喜欢
系带是什么
同人是什么意思呀
什么笔记本电脑好
cosplay是什么意思
健康是什么
lay是什么意思
4月24日是什么日子
想留不能留才最寂寞是什么歌
受益匪浅是什么意思
dump是什么意思
猜你喜欢
福州有什么好玩的地方
什么叫实数
步兵是什么意思
商标是什么
兼容性是什么意思
蟹爪兰什么时候开花
中二病是什么意思
shy什么意思
pe系统是什么
背痛是什么原因