指南生活
首页
美食营养
手工爱好
生活家居
返回
指南生活
首页
美食营养
游戏数码
手工爱好
生活家居
健康养生
运动户外
职场理财
情感交际
母婴教育
时尚美容
知识问答
生活知识
搜索
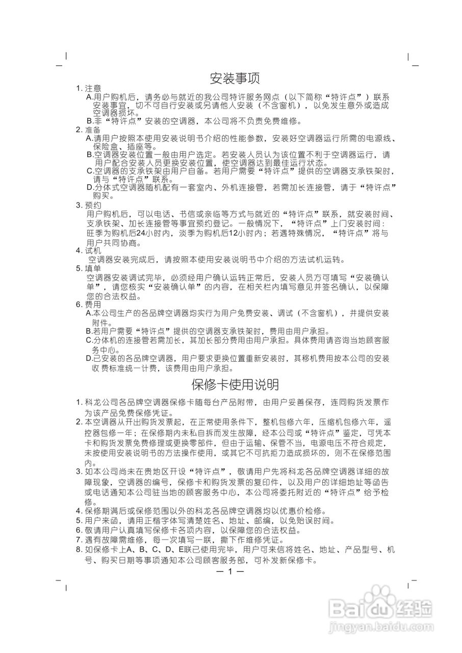
科龙KFR-72LW/VNF-N3分体落地式房间空调器使用说明书:[1]
2026-03-08 09:15:57
(共篇)
下一篇:
声明:
本网站引用、摘录或转载内容仅供网站访问者交流或参考,不代表本站立场,如存在版权或非法内容,请联系站长删除,联系邮箱:site.kefu@qq.com。
相关推荐
产后妈妈的身体如何调理恢复
阅读量:40
硫磺皂的其它小妙用
阅读量:175
制冷家电空调频繁的开关机对吗?
阅读量:145
如何让汗水宝宝清爽度过一夏
阅读量:86
透水砖制砖机的振动形式的简要说明
阅读量:47
猜你喜欢
report是什么意思
sometimes是什么意思
夏的偏旁是什么
名副其实是什么意思
鹿茸是什么
涉警人员是什么意思啊
印花税是什么
工银灵通卡是什么卡
中国有什么传统节日
路上行人欲断魂的欲是什么意思
猜你喜欢
巴西语言是什么
什么是风寒感冒
地三鲜是什么
预付款是什么意思
34岁属什么
vc是什么药
6月9日是什么星座
汽车封釉是什么意思
什么叫单反相机
花中四君子指的是什么