指南生活
首页
美食营养
手工爱好
生活家居
返回
指南生活
首页
美食营养
游戏数码
手工爱好
生活家居
健康养生
运动户外
职场理财
情感交际
母婴教育
时尚美容
知识问答
生活知识
搜索
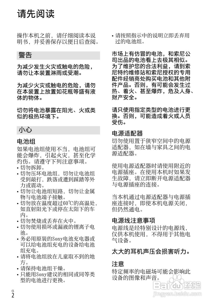
索尼DEV-5数码摄相机使用说明书:[5]
2025-12-20 02:44:21
本篇为《索尼DEV-5数码摄相机使用说明书》,主要介绍该产品的使用方法以及常见故障解决方案。
(共篇)
上一篇:
|
下一篇:
声明:
本网站引用、摘录或转载内容仅供网站访问者交流或参考,不代表本站立场,如存在版权或非法内容,请联系站长删除,联系邮箱:site.kefu@qq.com。
相关推荐
索尼DEV-5数码摄相机使用说明书:[20]
阅读量:119
索尼DEV-5数码摄相机使用说明书:[27]
阅读量:86
索尼a6000肩带怎么装
阅读量:193
索尼a6000新手教程
阅读量:71
索尼a6000对焦设置详解
阅读量:95
猜你喜欢
yp是什么意思
韩语欧巴是什么意思
卡盟是什么
什么是一次函数
1984年是什么命
阿弥陀佛是什么佛
5201314是什么意思
贷款需要什么条件
matter什么意思
子母被是什么意思
猜你喜欢
022cr19ni10是什么材质
一丝不苟什么意思
一如既往是什么意思
cc什么意思
电子邮箱地址是什么
换手率是什么意思
牛蒡是什么
lsp是什么
英特纳雄耐尔是什么意思
同房出血是什么原因