指南生活
首页
美食营养
手工爱好
生活家居
返回
指南生活
首页
美食营养
游戏数码
手工爱好
生活家居
健康养生
运动户外
职场理财
情感交际
母婴教育
时尚美容
知识问答
生活知识
生活百科
搜索
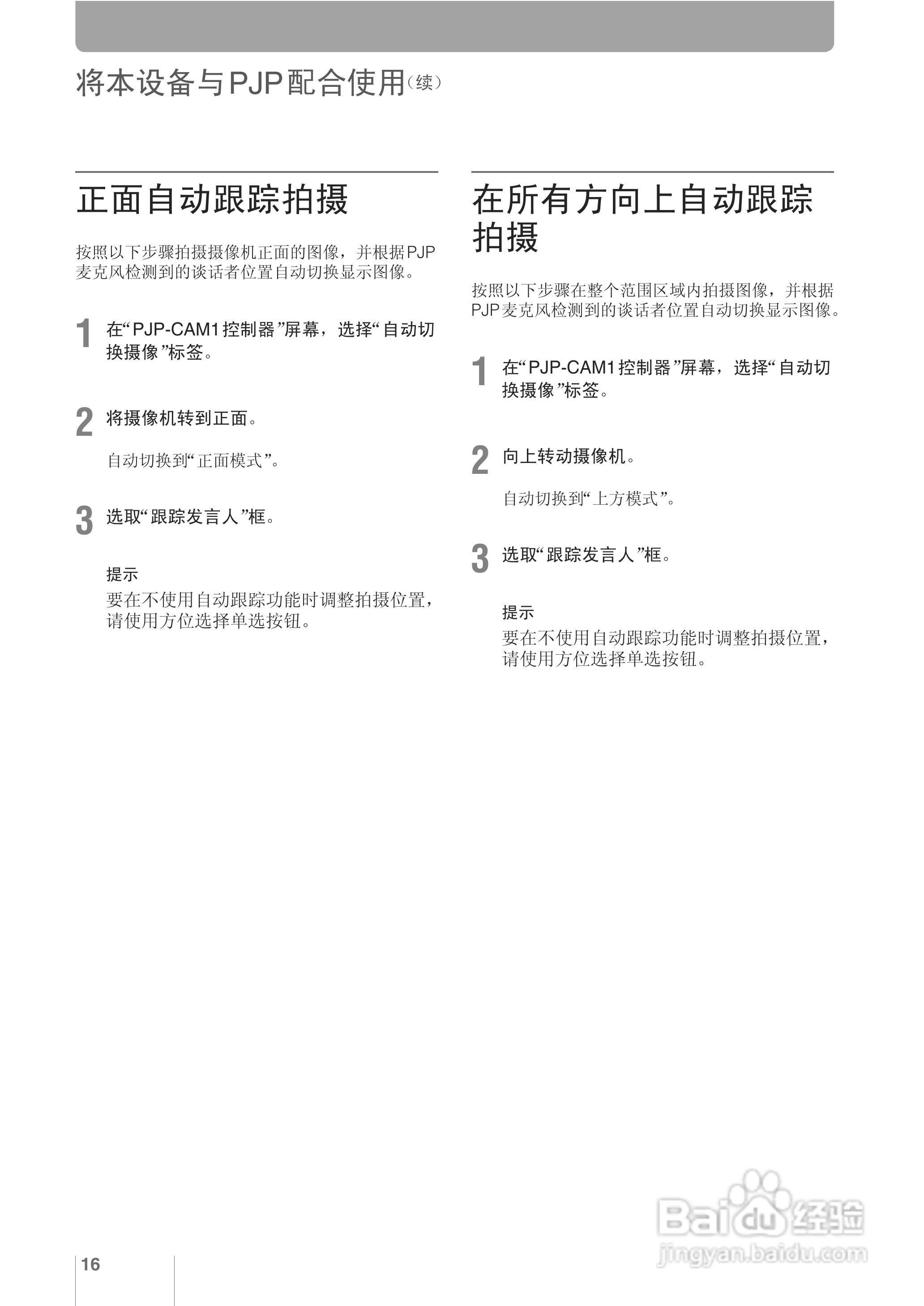
YAMAHA PJP-CAM1鱼眼摄像头使用说明书:[2]
2026-03-29 21:49:49
本篇为《YAMAHA PJP-CAM1鱼眼摄像头使用说明书》,主要介绍该产品的使用方法以及常见故障解决方案。
(共篇)
上一篇:
|
下一篇:
声明:
本网站引用、摘录或转载内容仅供网站访问者交流或参考,不代表本站立场,如存在版权或非法内容,请联系站长删除,联系邮箱:site.kefu@qq.com。
相关推荐
塞尔达传说:大地的汽笛图文攻略 十五灵魂之塔5
阅读量:38
塞尔达传说:大地的汽笛图文攻略 三 灵魂之塔1
阅读量:122
塞尔达传说:大地的汽笛图文攻略 七 雪之国
阅读量:179
拉结尔手游怎么提升战斗力
阅读量:98
塞尔达传说:大地的汽笛图文攻略 八 冰之神殿
阅读量:105
猜你喜欢
breakfast是什么意思
by是什么意思
害太岁是什么意思
马甲线是什么
淘宝客是什么意思
bak文件是什么
ow是什么意思
爱是什么意思
含义是什么意思
爱是什么排比句
猜你喜欢
电脑自动重启是什么原因
ova什么意思
爱一个人是什么感觉
pay是什么意思
什么是有机奶粉
长沙有什么好玩的地方
优柔寡断是什么意思
ask是什么意思
瘴气是什么
生蛇是什么病