指南生活
首页
美食营养
手工爱好
生活家居
返回
指南生活
首页
美食营养
游戏数码
手工爱好
生活家居
健康养生
运动户外
职场理财
情感交际
母婴教育
时尚美容
知识问答
生活知识
生活百科
搜索
东芝Satellite L510笔记本电脑使用说明书:[3]
2026-05-28 08:16:48
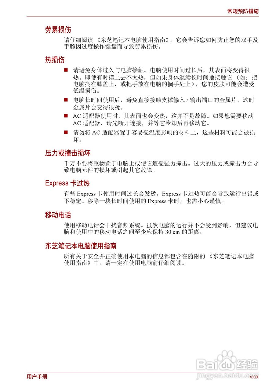
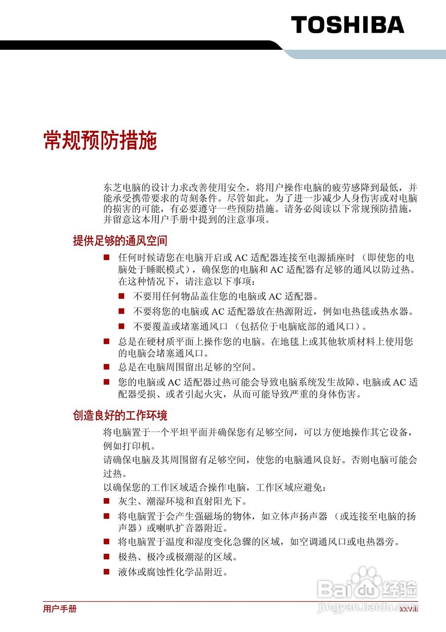
本篇为《东芝Satellite L510笔记本电脑使用说明书》,主要介绍该产品的使用方法以及常见故障解决方案。
(共篇)
上一篇:
|
下一篇:
声明:
本网站引用、摘录或转载内容仅供网站访问者交流或参考,不代表本站立场,如存在版权或非法内容,请联系站长删除,联系邮箱:site.kefu@qq.com。
相关推荐
东芝Satellite L510笔记本电脑使用说明书:[13]
阅读量:183
东芝Satellite L510笔记本电脑使用说明书:[15]
阅读量:43
东芝 Satellite L855(WIN8)笔记本电脑说明书:[3]
阅读量:96
东芝 Satellite L855(WIN8)笔记本电脑说明书:[2]
阅读量:95
笔记本电脑如何连接wifi
阅读量:163
猜你喜欢
量比是什么意思
眼睛怎么样变大
七日年化收益率是什么意思
网上如何申请信用卡
如何办理登机手续
无证驾驶汽车怎么处罚
如何设置路由器密码
新生儿如何补钙
如何去除眼部脂肪粒
如何增加肺活量
猜你喜欢
电脑如何设置wifi
人鱼的悲催代孕生活
良字少一点是什么字
怎么打空白名字
卡西欧手表怎么样啊
烦了怎么办
生活中的化学
生活很累的经典句子
如何下载电视剧到u盘
鸡毛菜是什么菜