指南生活
首页
美食营养
手工爱好
生活家居
返回
指南生活
首页
美食营养
游戏数码
手工爱好
生活家居
健康养生
运动户外
职场理财
情感交际
母婴教育
时尚美容
知识问答
生活知识
搜索
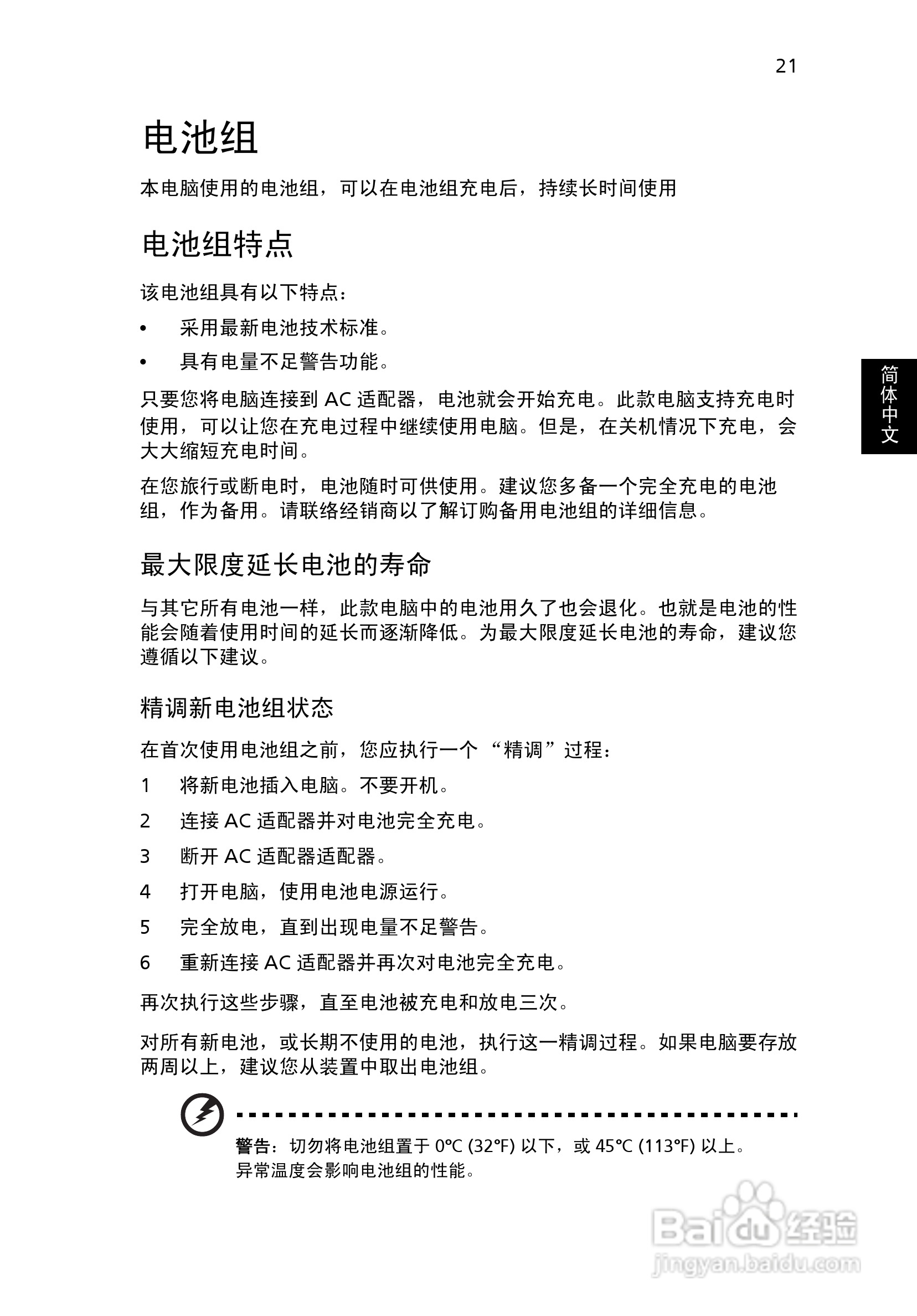
ACER宏基Aspire 5745P笔记本说明书:[4]
2025-12-28 11:47:19
本篇为《ACER宏基Aspire 5745P笔记本说明书》,主要介绍该产品的使用方法以及常见故障解决方案。
(共篇)
上一篇:
|
下一篇:
声明:
本网站引用、摘录或转载内容仅供网站访问者交流或参考,不代表本站立场,如存在版权或非法内容,请联系站长删除,联系邮箱:site.kefu@qq.com。
相关推荐
ACER宏基Aspire 5745P笔记本说明书:[3]
阅读量:182
ACER宏基Aspire 5745P笔记本说明书:[6]
阅读量:25
ACER宏基Aspire 5745Z笔记本说明书:[133]
阅读量:181
ACER宏基Aspire 5745G笔记本说明书:[4]
阅读量:93
ACER宏基Aspire 5745DG笔记本说明书:[4]
阅读量:187
猜你喜欢
吞吞吐吐的意思
明天会发生什么
金融社保卡有什么用
我思故我在是什么意思
融资余额增加说明什么
迫不及待是什么意思
区间放量是什么意思
false是什么意思
fbi是什么意思
mb是什么意思
猜你喜欢
thing是什么意思
孕检都检查什么
争芳斗艳的意思
冬季喝什么茶
先声夺人的意思
happy是什么意思
炉火纯青是什么意思
高尚的意思
上海什么医院最好
enter是什么意思