六张图表读懂营养保健品行业发展现状
1、一、营养保健品行业定义与分类
营养保健品是指主要适宜伤残者、老年人的,含肉、鱼、水果、蔬菜、奶、麦精、钙等均质配料的营养、保健食品。根据国家统计局2011年制定的《国民经济行业分类与代码》,中国把营养保健品行业归入食品制造业(国统局代码14)中的其他食品制造(149),包括营养食品制造(C1491)和保健食品制造(C1492)。
图表1:国家统计局对营养保健品行业的分类
2、二、营养保健品行业主要产品类别
营养保健品主要包括以下三大类:
1、肉的配制食品、蔬菜的配制食品、水果或坚果的配制食品;
2、各种配制混合食品(营养、保健补品);
3、其他未列明的营养食品。
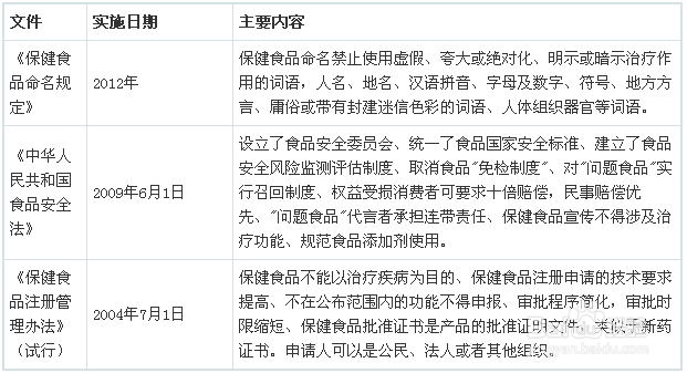
3、三、营养保健品行业发展环境分析
对保健食品的政策调控性主要文件及内容如下:
图表2:保健食品相关文件

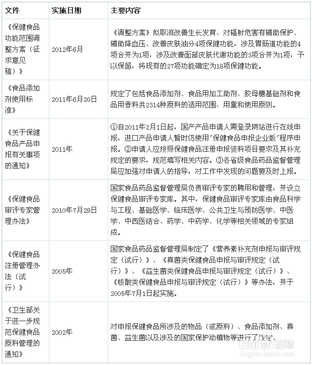
4、我国营养保健品行业所涉及的主要法律法规如下:
图表3:我国营养保健品行业相关政策法规

5、四、营养保健品行业发展状况分析
前瞻产业研究院发布的数据显示,2012年,我国营养保健品行业的工业总产值为1130.44亿元,较上年同比增长38.44%;实现销售收入1130.68亿元,同比增长32.02%;2012年我国营养保健品行业利润总额为208.93亿元,同比增长40.85%。2013年一季度,我国营养保健品行业的工业总产值为5.03亿元;实现利润总额60.43亿元。
从资产规模来看,2012年,我国营养保健品行业资产总额为654.29亿元,较上年同比增长25.76%;负债总额为294.85亿元,同比增长32.91%。
总体来看,2012年,我国营养保健品行业产销规模较上年大幅扩大,全年经营利润较上年大幅增加。
图表4:2011-2012年营养保健品行业经营效益分析(单位:家,人,万元,%)

6、五、营养保健品行业内竞争现状
我国营养保健品行业内部竞争激烈程度较高,主要如下:
◆ 行业内企业数量较多
从行业企业数量来看,2006-2012年,我国营养保健品行业的规模以上企业数量较多,均在270家以上。仅从企业数量来看,企业数量较少,企业间的竞争比较激烈。
图表5:2006-2012年中国营养保健品行业企业数量走势图(单位:家)

7、◆ 行业内产品同质化程度较高
从产品同质化方面来看,我国大部分营养保健食品的功能大多集中在免疫调节、降血脂、缓解体力疲劳三个方面,产品同质化严重,导致产品间的竞争较为激烈。
8、六、行业竞争总结
综合以上分析,我国营养保健品行业五力竞争状态如下:
图表6:营养保健品行业五力模型分析
