指南生活
首页
美食营养
手工爱好
生活家居
返回
指南生活
首页
美食营养
游戏数码
手工爱好
生活家居
健康养生
运动户外
职场理财
情感交际
母婴教育
时尚美容
知识问答
生活知识
搜索
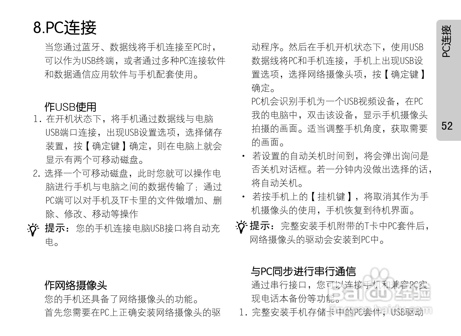
OPPO A203手机使用说明书:[6]
2026-01-02 23:18:04
(共篇)
上一篇:
|
下一篇:
声明:
本网站引用、摘录或转载内容仅供网站访问者交流或参考,不代表本站立场,如存在版权或非法内容,请联系站长删除,联系邮箱:site.kefu@qq.com。
相关推荐
OPPO A203手机使用说明书:[3]
阅读量:65
OPPO A203手机使用说明书:[4]
阅读量:61
OPPO手机里的OPPO漫游怎么使用?
阅读量:129
使用说明书封面怎么做
阅读量:127
使用说明书wf2651使用指南
阅读量:176
猜你喜欢
预算编制方法
蓝月亮精选料免费大全
灭老鼠最有效的方法
炒肉片的家常做法
怎样做菜好吃
做面包的方法和步骤
pdf怎么转成图片
胡思乱想怎么办
黄豆怎么做好吃
狮子头的家常做法
猜你喜欢
家常菜在线观看
安徽理工大学怎么样
晒伤了怎么快速修复
鞋子磨脚后跟怎么办
手机怎么越狱
养生方法
经络不通怎么办
瞬狙怎么练
黑猫男友的逗弄方法
蛋白尿的治疗方法