指南生活
首页
美食营养
手工爱好
生活家居
返回
指南生活
首页
美食营养
游戏数码
手工爱好
生活家居
健康养生
运动户外
职场理财
情感交际
母婴教育
时尚美容
知识问答
生活知识
生活百科
搜索
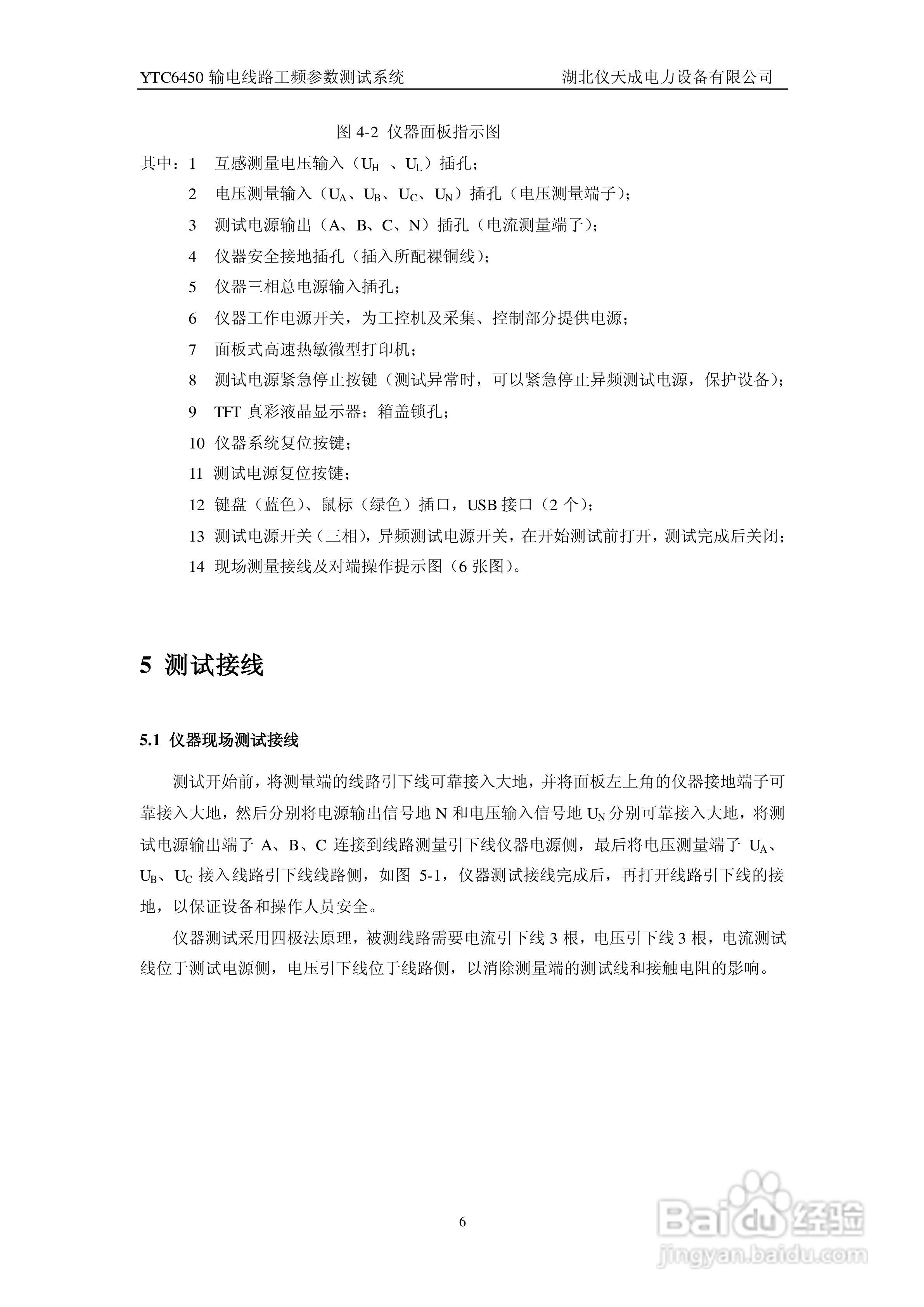
仪天成YTC6450输电线路工频参数测试系统说明书:[1]
2026-04-21 20:53:13
本篇为《仪天成YTC6450输电线路工频参数测试系统说明书》,主要介绍该产品的使用方法以及常见故障解决方案。
(共篇)
下一篇:
声明:
本网站引用、摘录或转载内容仅供网站访问者交流或参考,不代表本站立场,如存在版权或非法内容,请联系站长删除,联系邮箱:site.kefu@qq.com。
相关推荐
DFXL-T输电线路异频参数测试系统使用说明书
阅读量:107
2008系列大功率输电线路参数异频测试系统接线
阅读量:116
输电线路导线温度测量装置-导线温度监测新模式
阅读量:182
输电线路雷达防外力破坏监测系统
阅读量:90
输电线路三跨图像监测装置
阅读量:161
猜你喜欢
小篆字体大全
君子兰的养殖方法和注意事项
胃疼怎么办简单的方法
轮胎尺寸怎么看
烩面的家常做法
腌肉怎么吃
lol怎么录制视频
啪啪啪视频大全
鼻炎的症状及治疗方法
缩句大全及答案
猜你喜欢
鲜贝的家常做法
麻辣豆腐的家常做法
固定资产的折旧方法
牛百叶怎么做好吃
虎皮兰的养殖方法和注意事项
风筝图片大全
qq人脸识别怎么解除
怎么更改无线网密码
银行卡卡号怎么看
香葱的种植方法