指南生活
首页
美食营养
手工爱好
生活家居
返回
指南生活
首页
美食营养
游戏数码
手工爱好
生活家居
健康养生
运动户外
职场理财
情感交际
母婴教育
时尚美容
知识问答
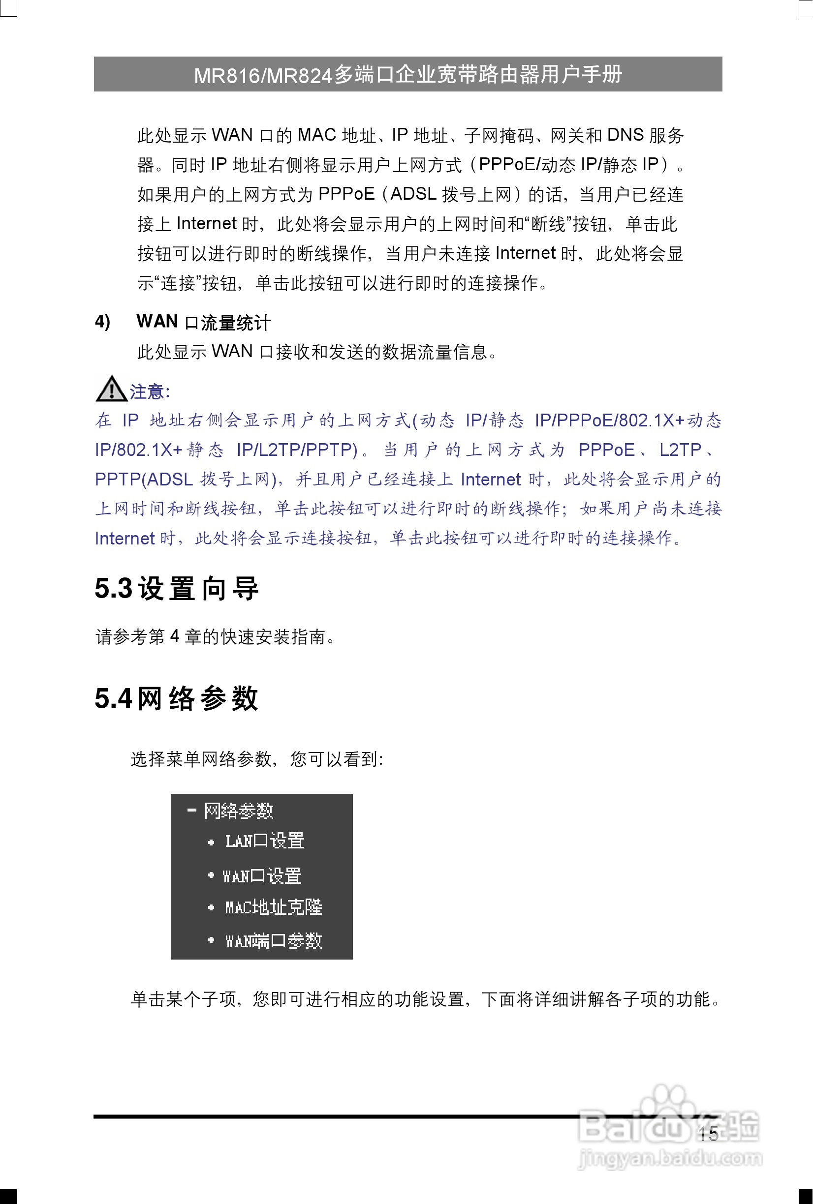
生活知识
搜索
水星网络MR816型多端口企业宽带路由器详细配置指南说:[3]
2026-03-17 22:22:18
本篇为《水星网络MR816型多端口企业宽带路由器详细配置指南说》,主要介绍该产品的使用方法以及常见故障解决方案。
(共篇)
上一篇:
|
下一篇:
声明:
本网站引用、摘录或转载内容仅供网站访问者交流或参考,不代表本站立场,如存在版权或非法内容,请联系站长删除,联系邮箱:site.kefu@qq.com。
相关推荐
水星网络MR816型多端口企业宽带路由器详细配置指南说:[8]
阅读量:62
水星无线路由器怎么设置
阅读量:91
路由器端口映射图示
阅读量:48
如何开放映射路由器端口
阅读量:68
路由器端口基本配置
阅读量:146
猜你喜欢
miles是什么意思
假释是什么意思
中将是什么级别的干部
盘盈是什么意思
融资融券是什么意思
ova什么意思
殉情是什么意思
three是什么意思
人均gdp是什么意思
结婚15年是什么婚
猜你喜欢
鸡奸是什么意思
茶苯海明片是什么药
女人得性疾病什么症状
梦到老鼠是什么意思
jdg管是什么管
马甲线是什么
国士无双什么意思
nfc是什么功能
bv是什么牌子
仰慕是什么意思