指南生活
首页
美食营养
手工爱好
生活家居
返回
指南生活
首页
美食营养
游戏数码
手工爱好
生活家居
健康养生
运动户外
职场理财
情感交际
母婴教育
时尚美容
知识问答
生活知识
生活百科
搜索
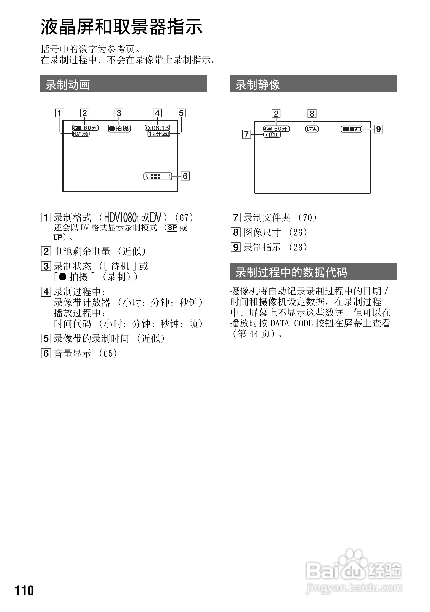
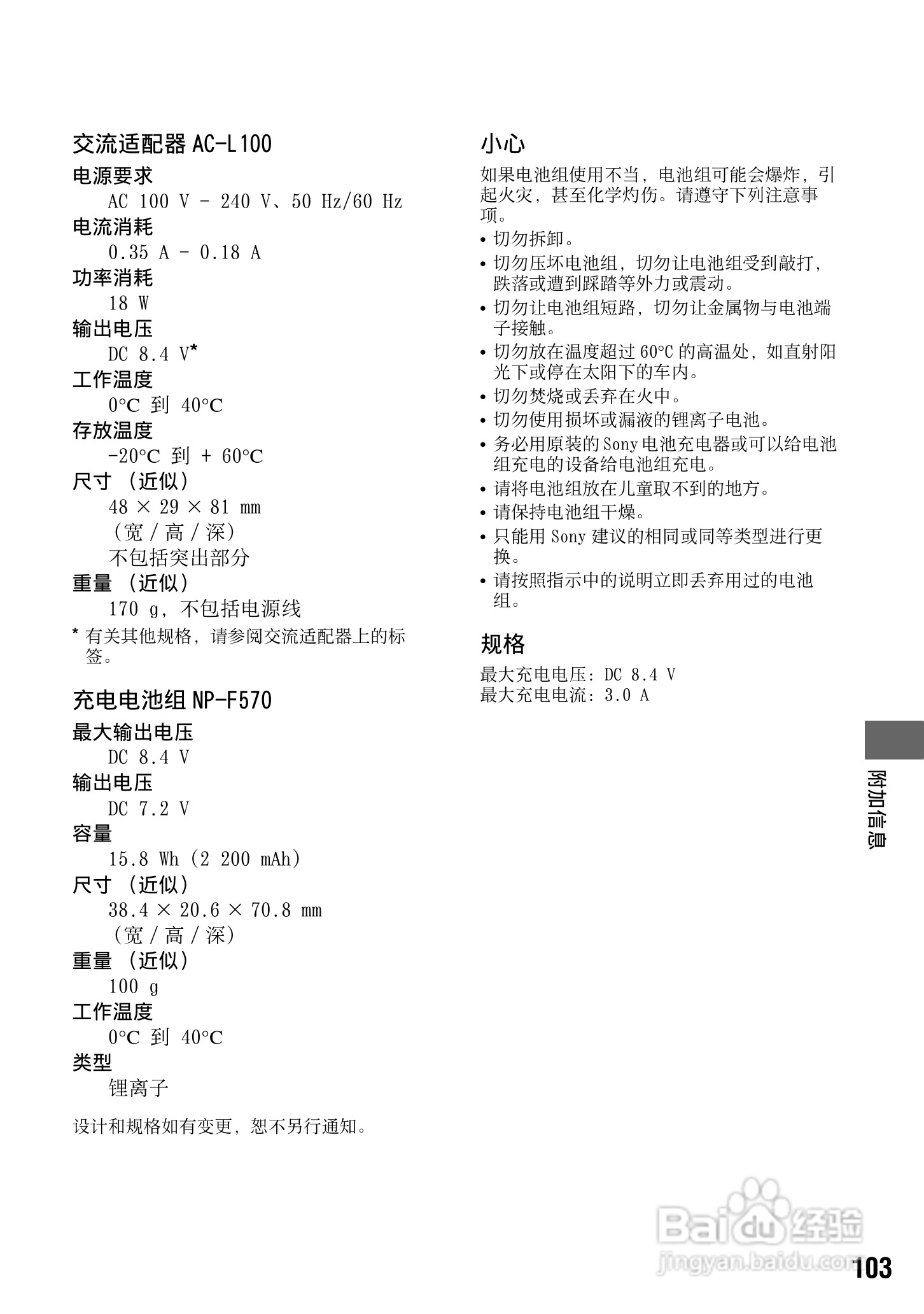
SONY HDR-FXX1000E摄像机说明书:[11]
2026-05-16 01:54:08
本篇为《SONY HDR-FXX1000E摄像机说明书》,主要介绍该产品的使用方法以及常见故障解决方案。
(共篇)
上一篇:
|
下一篇:
声明:
本网站引用、摘录或转载内容仅供网站访问者交流或参考,不代表本站立场,如存在版权或非法内容,请联系站长删除,联系邮箱:site.kefu@qq.com。
相关推荐
青酱意面, Pesto
阅读量:188
怎么做恰玛古清炖羊肉。
阅读量:193
餐饮智能收银系统有哪些优势?
阅读量:24
年轻时不要怕年老时不要悔
阅读量:127
我的信用卡使用经验分享
阅读量:130
猜你喜欢
如何写摘要
双硬盘怎么装系统
word文档行距怎么设置
一竖的符号怎么打
猫和路由器怎么连接
怎么重置无线路由器
哈尔滨金融学院怎么样
天津五大道旅游攻略
产后如何瘦肚子
如何做牛排
猜你喜欢
宝宝怎么添加辅食
路由器登陆密码
完达山元乳奶粉怎么样
全国各地旅游景点
淘宝如何开店
百香果泡水的正确方法
aboboo怎么用
手机忘了密码如何解锁
孟婆哪里多
独生子女证在哪里办