指南生活
首页
美食营养
手工爱好
生活家居
返回
指南生活
首页
美食营养
游戏数码
手工爱好
生活家居
健康养生
运动户外
职场理财
情感交际
母婴教育
时尚美容
知识问答
生活知识
搜索
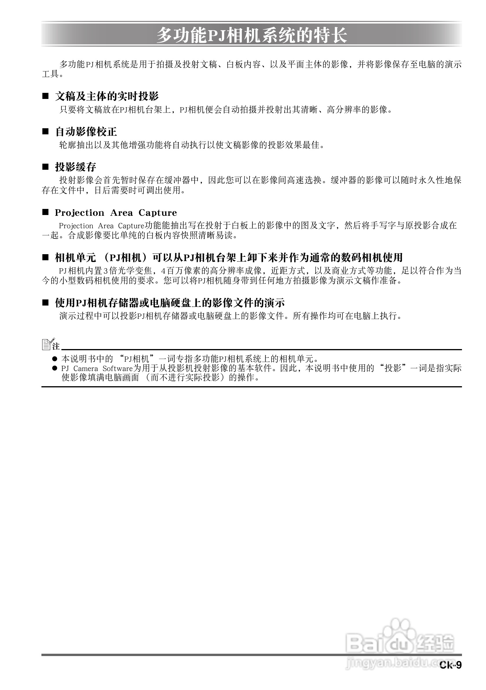
卡西欧数字投影仪YC-400型使用说明书:[1]
2026-01-03 20:09:59
本篇为《卡西欧数字投影仪YC-400型使用说明书》,主要介绍该产品的使用方法以及常见故障解决方案。
(共篇)
下一篇:
声明:
本网站引用、摘录或转载内容仅供网站访问者交流或参考,不代表本站立场,如存在版权或非法内容,请联系站长删除,联系邮箱:site.kefu@qq.com。
相关推荐
word怎样添加导航
阅读量:74
word怎样显示分页符
阅读量:69
Word中文档怎么删除分节符
阅读量:49
word怎么打开导航面板,查看目录?
阅读量:152
怎样在word中删除分页符 word怎么显示分页符
阅读量:168
猜你喜欢
什么手机玩游戏最好
wtf什么意思
有机食品是什么意思
skate是什么意思
1972年属什么生肖
坚强的近义词是什么
三次元是什么意思
安宫牛黄丸什么时候吃
大快朵颐是什么意思
seo是什么意思
猜你喜欢
一什么不什么的成语
华为和荣耀是什么关系
张学友和张家辉到底是什么关系
肠胃炎有什么症状
11月21日是什么星座
ref是什么意思
转身离开有话说不出来什么歌
三个土念什么
essence是什么意思
玥是什么意思