指南生活
首页
美食营养
手工爱好
生活家居
返回
指南生活
首页
美食营养
游戏数码
手工爱好
生活家居
健康养生
运动户外
职场理财
情感交际
母婴教育
时尚美容
知识问答
生活知识
搜索
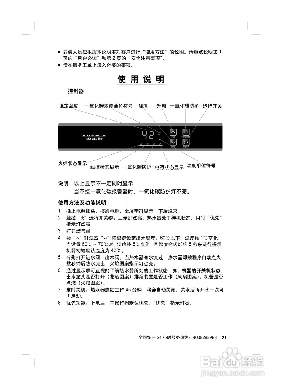
史密斯JSQ24-C2-WXX热水器使用说明书:[3]
2025-12-27 16:02:13
(共篇)
上一篇:
|
下一篇:
声明:
本网站引用、摘录或转载内容仅供网站访问者交流或参考,不代表本站立场,如存在版权或非法内容,请联系站长删除,联系邮箱:site.kefu@qq.com。
相关推荐
史密斯JSQ24-C2-WXX热水器使用说明书:[2]
阅读量:25
史密斯JSQ24-C2-WXX热水器使用说明书:[4]
阅读量:113
史密斯JSQ24-C2-SN热水器使用说明书:[2]
阅读量:60
史密斯JSQ24-C2-WX热水器使用说明书:[4]
阅读量:190
热水器怎么用最省电
阅读量:57
猜你喜欢
dj是什么意思
千里马是什么意思
万圣节有什么活动
自满的意思
岂的意思
stp是什么意思
筚路蓝缕的意思
公积金有什么用途
和睦相处的意思
卫衣搭配什么裤子好看
猜你喜欢
井加一点读什么
手机nfc是什么意思
什么是碱性水果
stop是什么意思
至死不渝是什么意思
马和什么生肖相冲
蓬勃的意思
执著的意思
潸然泪下是什么意思
天下兴亡匹夫有责的意思