指南生活
首页
美食营养
手工爱好
生活家居
返回
指南生活
首页
美食营养
游戏数码
手工爱好
生活家居
健康养生
运动户外
职场理财
情感交际
母婴教育
时尚美容
知识问答
生活知识
搜索
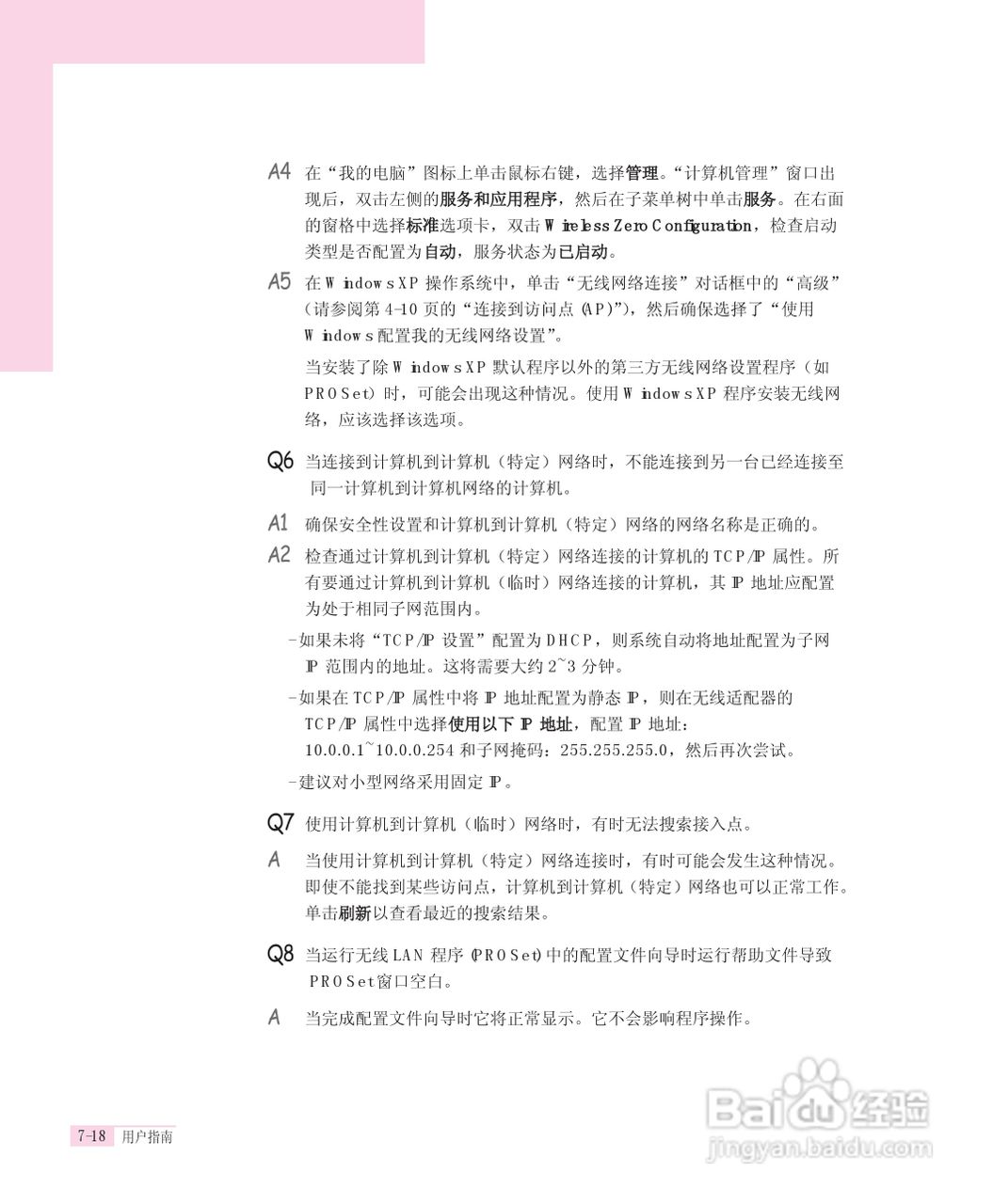
三星NP-Q30TY01/CHN笔记本电脑使用说明书:[10]
2025-12-10 01:21:06
本篇为《三星NP-Q30TY01/CHN笔记本电脑使用说明书》,主要介绍该产品的使用方法以及常见故障解决方案。
(共篇)
上一篇:
|
下一篇:
声明:
本网站引用、摘录或转载内容仅供网站访问者交流或参考,不代表本站立场,如存在版权或非法内容,请联系站长删除,联系邮箱:site.kefu@qq.com。
相关推荐
三星NP-Q30TY01/CHN笔记本电脑使用说明书:[2]
阅读量:186
笔记本电脑如何连接wifi
阅读量:114
笔记本电脑键盘锁住了怎么解锁
阅读量:174
笔记本电脑摄像头如何打开
阅读量:74
笔记本电脑触摸板如何关闭
阅读量:183
猜你喜欢
什么理财软件最好
什么行业适合创业
挑拨离间是什么意思
血崩是什么意思
ppap是什么意思
量贩是什么意思
独特的意思
给男友送什么礼物好
什么是私信
什么取暖器效果好
猜你喜欢
为美好的世界献上祝福
带你飞是什么意思
百合的意思
日了狗了什么意思
r级是什么意思
很a是什么意思
点歌机什么牌子好
泰国什么东西值得买
嶙峋的意思
养马岛有什么好玩的