指南生活
首页
美食营养
手工爱好
生活家居
返回
指南生活
首页
美食营养
游戏数码
手工爱好
生活家居
健康养生
运动户外
职场理财
情感交际
母婴教育
时尚美容
知识问答
生活知识
搜索
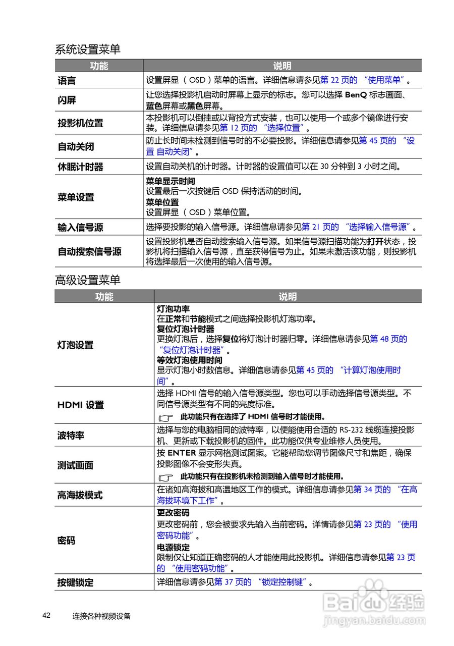
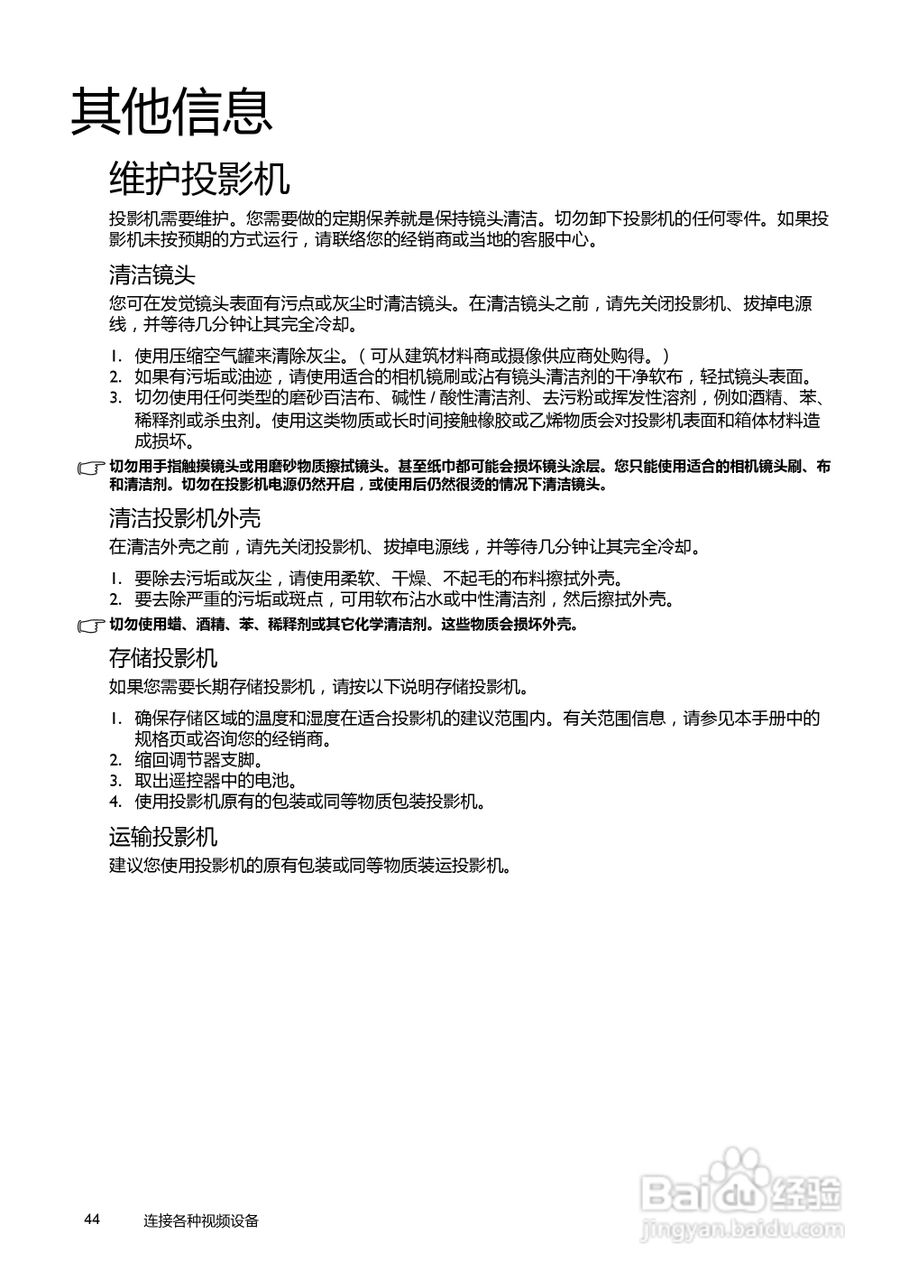
明基W7000投影机使用说明书:[5]
2025-12-20 21:24:56
本篇为《明基W7000投影机使用说明书》,主要介绍该产品的使用方法以及常见故障解决方案。
(共篇)
上一篇:
|
下一篇:
声明:
本网站引用、摘录或转载内容仅供网站访问者交流或参考,不代表本站立场,如存在版权或非法内容,请联系站长删除,联系邮箱:site.kefu@qq.com。
相关推荐
明基W7000投影机使用说明书:[6]
阅读量:105
明基W550投影机使用说明书:[5]
阅读量:193
明基W700投影机使用说明书:[5]
阅读量:133
明基BP5125C投影机使用说明书:[5]
阅读量:45
明基EP5227C投影机使用说明书:[5]
阅读量:175
猜你喜欢
什么叫白眼狼
于谦在德云社什么地位
喝牛奶有什么坏处
什么泡脚最好
什么是液晶电视
别无所求的意思
gym是什么意思
apex是什么意思
5201314什么意思
4k是什么意思
猜你喜欢
爱是什么意思
显著的意思
君子之交淡如水的意思
拷贝是什么意思
蓝牙适配器有什么用
足智多谋的意思
light是什么意思
3166什么意思
琼楼玉宇的意思
浴缸什么牌子好