指南生活
首页
美食营养
手工爱好
生活家居
返回
指南生活
首页
美食营养
游戏数码
手工爱好
生活家居
健康养生
运动户外
职场理财
情感交际
母婴教育
时尚美容
知识问答
生活知识
搜索
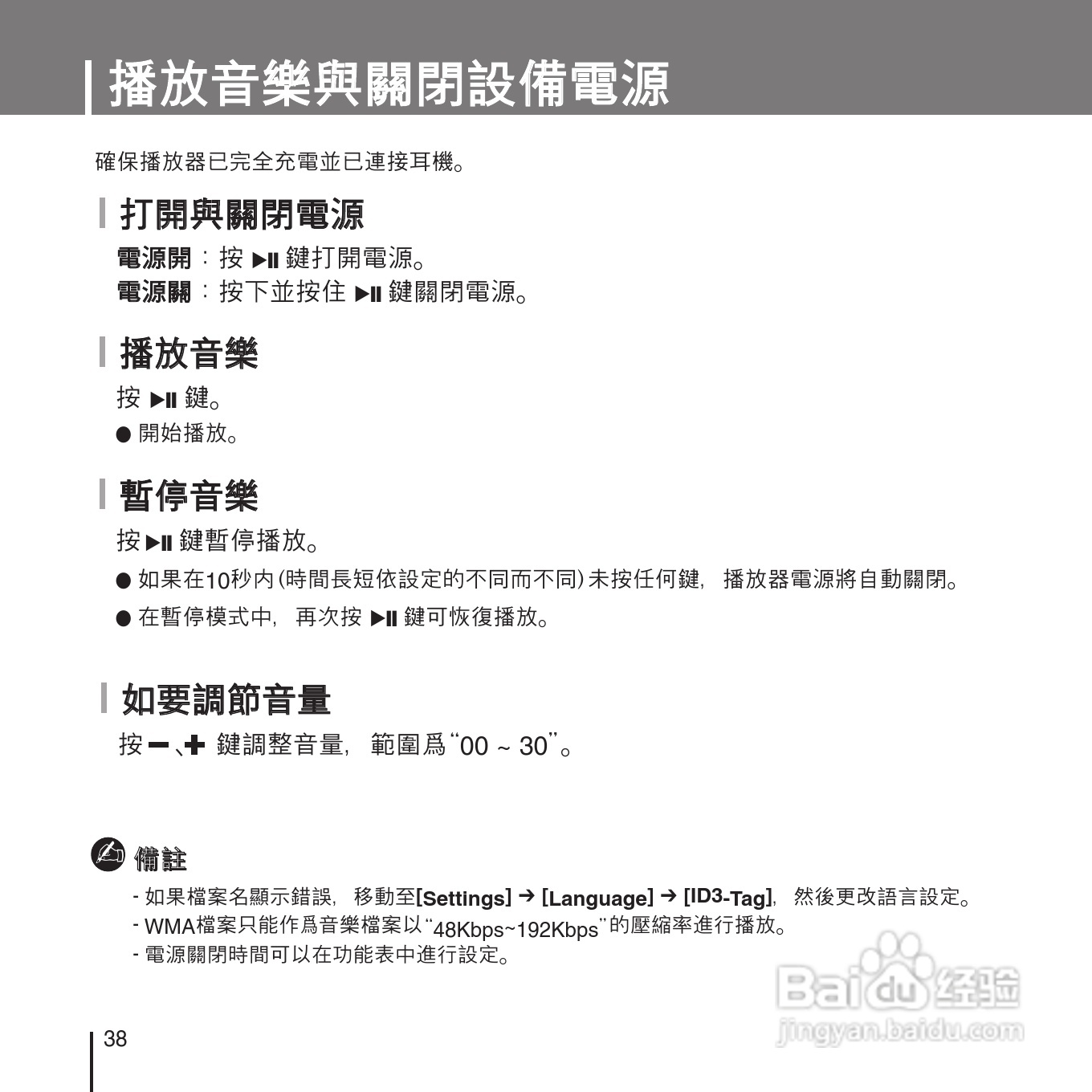
三星YP-U1ZW音频播放器使用说明书:[4]
2025-12-30 08:35:36
本篇为《三星YP-U1ZW音频播放器使用说明书》,主要介绍该产品的使用方法以及常见故障解决方案。
(共篇)
上一篇:
|
下一篇:
声明:
本网站引用、摘录或转载内容仅供网站访问者交流或参考,不代表本站立场,如存在版权或非法内容,请联系站长删除,联系邮箱:site.kefu@qq.com。
相关推荐
三星YP-R0AS MP4播放器使用说明书:[4]
阅读量:109
三星YP-T7Z数码音频播放器使用说明书:[4]
阅读量:91
三星YP-U7AS数码音频播放器使用说明书:[4]
阅读量:75
三星YP-T7Z数码音频播放器使用说明书:[2]
阅读量:43
三星YP-T7Z数码音频播放器使用说明书:[3]
阅读量:60
猜你喜欢
什么是证券投资基金
惟妙惟肖的意思
破鞋什么意思
goat是什么意思
什么是app软件
share是什么意思
中性粒细胞偏高是什么意思
新精神活性物质又称什么
意思
挚友的意思
猜你喜欢
有恃无恐的意思
此致敬礼什么意思
kid是什么意思
股票dr开头是什么意思
最近有什么好看的电视剧吗
mp是什么意思
立普妥的作用
一衣带水什么意思
drive是什么意思
胎盘的功效与作用