指南生活
首页
美食营养
手工爱好
生活家居
返回
指南生活
首页
美食营养
游戏数码
手工爱好
生活家居
健康养生
运动户外
职场理财
情感交际
母婴教育
时尚美容
知识问答
生活知识
生活百科
搜索
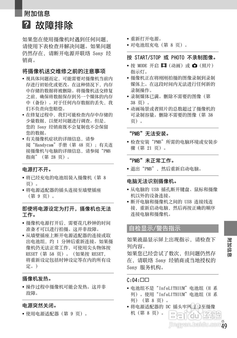
索尼HDR-CX500VE型数码摄像机使用说明书:[5]
2026-03-31 02:59:36
本篇为《索尼HDR-CX500VE型数码摄像机使用说明书》,主要介绍该产品的使用方法以及常见故障解决方案。
(共篇)
上一篇:
|
下一篇:
声明:
本网站引用、摘录或转载内容仅供网站访问者交流或参考,不代表本站立场,如存在版权或非法内容,请联系站长删除,联系邮箱:site.kefu@qq.com。
相关推荐
iPhone怎么打开蜂窝数据
阅读量:26
苹果显示无服务怎么办
阅读量:59
蜂窝网络打不开怎么办
阅读量:29
iPhone手机如何开启蜂窝数据
阅读量:129
苹果14pro手机如何设置默认号码
阅读量:99
猜你喜欢
麻豆传媒是什么
利息怎么算公式是什么
ct是检查什么的
低保户的标准是什么
自愧弗如的弗是什么意思
2月是什么星座
什么的柳条
pets是什么意思
褒义词是什么意思
孕检挂什么科
猜你喜欢
帧率是什么意思
梦到老鼠是什么意思
无创dna是检查什么的
daisy什么意思
什么是责任
8月11日是什么星座
支原体衣原体是什么
中风的前兆有什么症状
掉头发是什么原因
市场专员是做什么的