指南生活
首页
美食营养
手工爱好
生活家居
返回
指南生活
首页
美食营养
游戏数码
手工爱好
生活家居
健康养生
运动户外
职场理财
情感交际
母婴教育
时尚美容
搜索
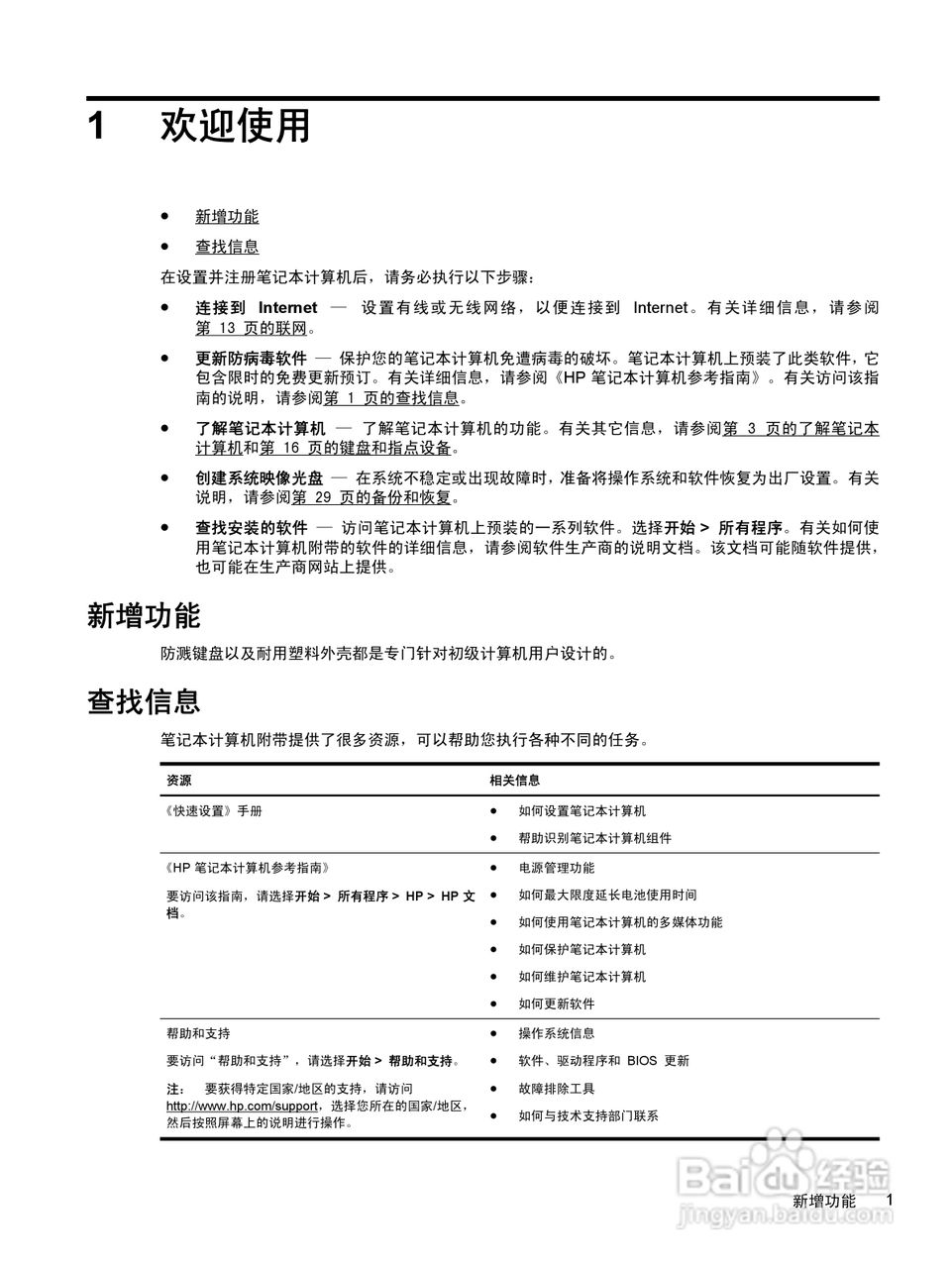
惠普HP ProBook 4520s笔记本电脑说明书:[1]
2025-10-26 02:16:18
本篇为《惠普HP ProBook 4520s笔记本电脑说明书》,主要介绍该产品的使用方法以及常见故障解决方案。
(共篇)
下一篇:
声明:
本网站引用、摘录或转载内容仅供网站访问者交流或参考,不代表本站立场,如存在版权或非法内容,请联系站长删除,联系邮箱:site.kefu@qq.com。
相关推荐
惠普HP ProBook 4525s笔记本电脑说明书:[1]
阅读量:107
惠普HP ProBook 4535s笔记本电脑说明书:[1]
阅读量:70
惠普(康柏) HP ProBook 4321s笔记本电脑说明书:[1]
阅读量:83
惠普(康柏) HP ProBook 4320s笔记本电脑说明书:[1]
阅读量:88
笔记本电脑摄像头如何打开
阅读量:117
猜你喜欢
感冒不能喝什么
清水房是什么意思
世界上什么蛇最毒
铁树开花是什么意思
三年五载的载是什么意思
并行不悖的意思
联姻是什么意思
通假字是什么意思
crp是什么意思
guess是什么意思
猜你喜欢
万恶不赦的意思
神往的意思
什么汤好喝又好做
清脆的意思
投资顾问是做什么的
圆通快递什么时候上班
种什么树最赚钱
pcb是什么意思
曾经沧海难为水的意思
赋得古原草送别的意思