指南生活
首页
美食营养
手工爱好
生活家居
返回
指南生活
首页
美食营养
游戏数码
手工爱好
生活家居
健康养生
运动户外
职场理财
情感交际
母婴教育
时尚美容
知识问答
生活知识
搜索
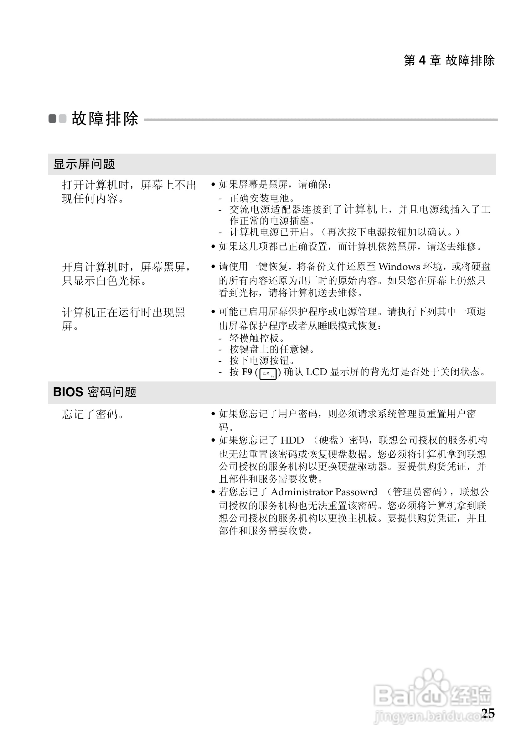
联想G410笔记本电脑使用说明书:[3]
2026-01-17 10:32:06
本篇为《联想G410笔记本电脑使用说明书》,主要介绍该产品的使用方法以及常见故障解决方案。
(共篇)
上一篇:
|
下一篇:
声明:
本网站引用、摘录或转载内容仅供网站访问者交流或参考,不代表本站立场,如存在版权或非法内容,请联系站长删除,联系邮箱:site.kefu@qq.com。
相关推荐
家用电器的除尘方法
阅读量:184
zkeys公有云业务管理系统(国际版)如何部署?
阅读量:171
非蓝钻用户可免费领取10天蓝钻
阅读量:132
建设银行卡怎么清理公告
阅读量:131
电路板电子元件DIY小蜘蛛 和真的一样!
阅读量:90
猜你喜欢
贫血是什么原因造成的
常常的近义词是什么
550分能上什么大学
角质是什么
pie是什么意思
dear什么意思
京东e卡是什么
见微知著什么意思
1994年是什么命
汽车1.5t是什么意思
猜你喜欢
哽咽是什么意思
ig是什么意思
女性割礼是什么
wink什么意思
公因数是什么
脸上长痘痘是什么原因
销声匿迹是什么意思
prep是什么词性
排水量是什么意思
usually是什么意思