指南生活
首页
美食营养
手工爱好
生活家居
返回
指南生活
首页
美食营养
游戏数码
手工爱好
生活家居
健康养生
运动户外
职场理财
情感交际
母婴教育
时尚美容
知识问答
生活知识
搜索
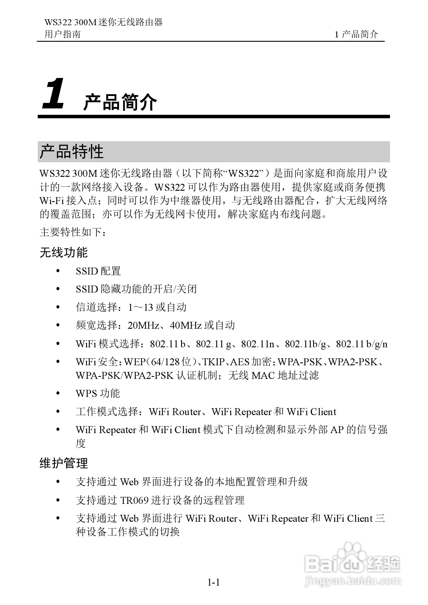
华为WS322 300M迷你无线路由器用户指南:[1]
2026-01-17 18:21:56
本篇为《华为WS322 300M迷你无线路由器用户指南》,主要介绍该产品的使用方法以及常见故障解决方案。
(共篇)
下一篇:
声明:
本网站引用、摘录或转载内容仅供网站访问者交流或参考,不代表本站立场,如存在版权或非法内容,请联系站长删除,联系邮箱:site.kefu@qq.com。
相关推荐
电脑如何配置华为WS318 300M无线路由器
阅读量:178
华为无线路由器手机设置及使用
阅读量:59
华为WS318 300M无线路由器如何配置无线网络
阅读量:40
如何用手机配置华为WS318 300M无线路由器
阅读量:114
华为无线路由器如何恢复出厂设置?
阅读量:113
猜你喜欢
coc是什么意思
鳄鱼养殖
310什么意思
兰草的养殖方法
sneakers是什么意思
什么是摄影
奴役是什么意思
pu什么意思
angel什么意思
process是什么意思
猜你喜欢
红刚玉是什么
运动会作文
末影箱有什么用
password什么意思中文
压抑什么意思
深圳有什么特产
什么是方阵
哭笑不得是什么意思
cos2x等于什么
o2是什么意思