指南生活
首页
美食营养
手工爱好
生活家居
返回
指南生活
首页
美食营养
游戏数码
手工爱好
生活家居
健康养生
运动户外
职场理财
情感交际
母婴教育
时尚美容
知识问答
生活知识
生活百科
搜索
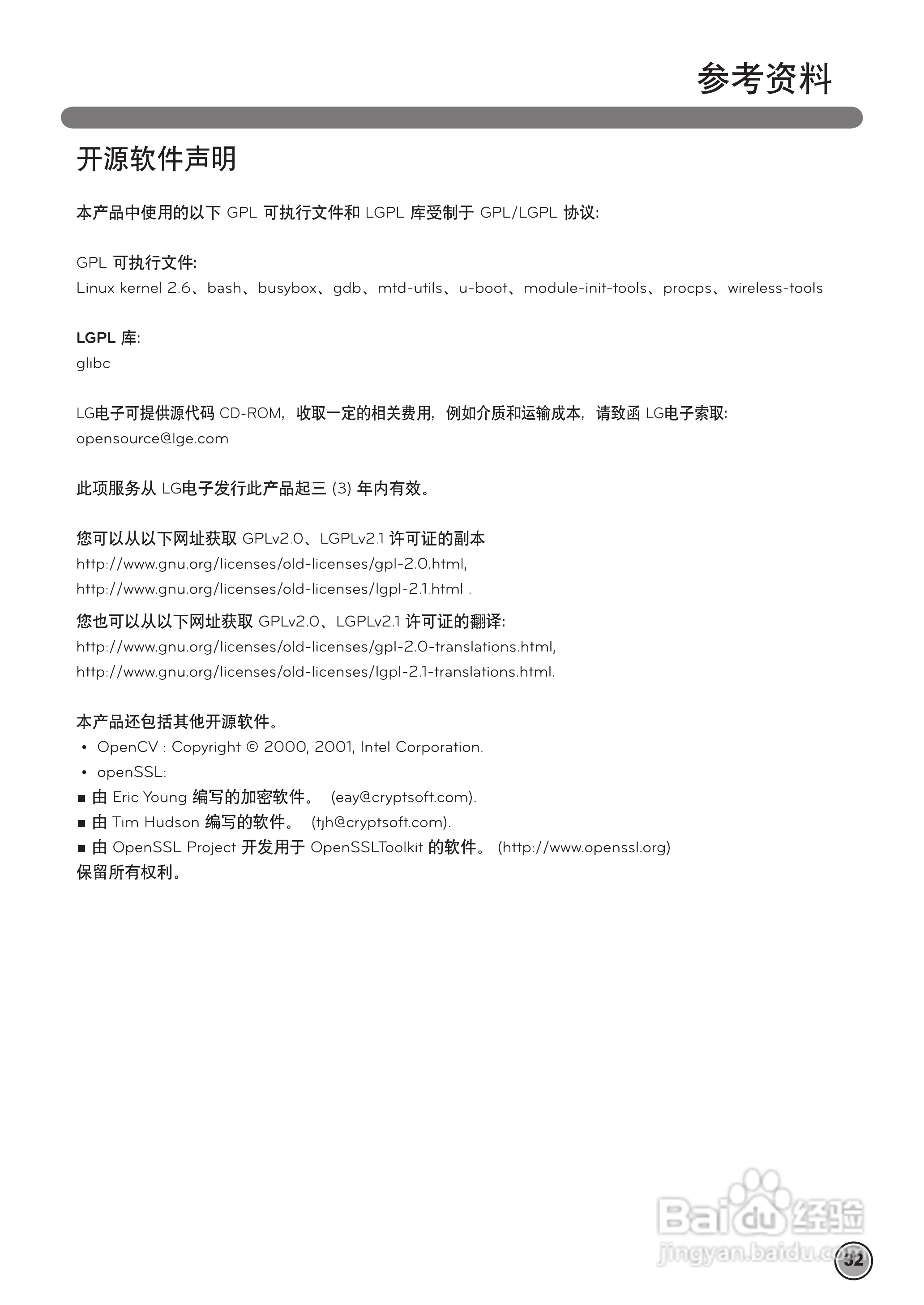
LG VVR5906LM吸尘器机使用说明书:[4]
2026-04-26 18:04:48
本篇为《LG VVR5906LM吸尘器机使用说明书》,主要介绍该产品的使用方法以及常见故障解决方案。
(共篇)
上一篇:
声明:
本网站引用、摘录或转载内容仅供网站访问者交流或参考,不代表本站立场,如存在版权或非法内容,请联系站长删除,联系邮箱:site.kefu@qq.com。
相关推荐
LG VC6118GHAYM吸尘器机使用说明书:[4]
阅读量:100
LG VK7920GHAYM吸尘器机使用说明书:[4]
阅读量:110
LG 55LM4600-CC液晶彩电使用说明书:[4]
阅读量:55
LG 47LM5700-CB液晶彩电使用说明书:[4]
阅读量:155
LG 47LM7600-CA液晶彩电使用说明书:[4]
阅读量:188
猜你喜欢
腿不直怎么矫正
猪八戒网怎么赚钱
痔疮大便出血怎么办
天之眼导航怎么样
大思英语怎么样
微星显卡怎么样
传奇怎么玩
怎么添加共享打印机
短号怎么开通
岳飞是怎么死的
猜你喜欢
海贼王赤犬怎么死的
怎么治疗脚臭
宝宝睡眠不好怎么办
父母吵架我该怎么办
cad倒角怎么标注
衣服上的墨水怎么洗
季节性过敏怎么办
手机话费怎么充q币
郭德纲怎么了
农村怎么致富