指南生活
首页
美食营养
手工爱好
生活家居
返回
指南生活
首页
美食营养
游戏数码
手工爱好
生活家居
健康养生
运动户外
职场理财
情感交际
母婴教育
时尚美容
知识问答
生活知识
生活百科
搜索
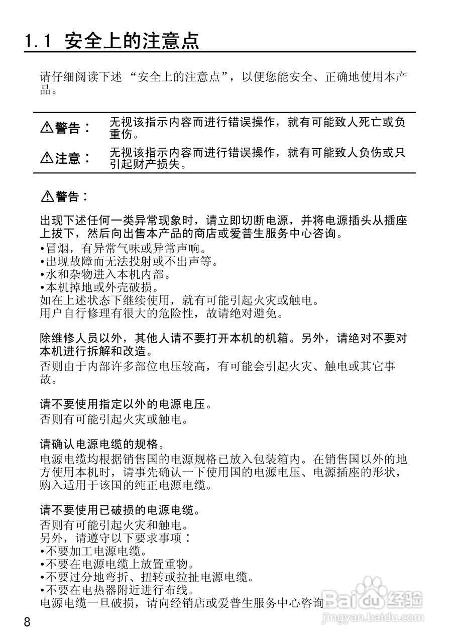
爱普生EMP-50投影仪使用说明书:[1]
2026-04-04 00:10:19
本篇为《爱普生EMP-50投影仪使用说明书》,主要介绍该产品的使用方法以及常见故障解决方案。
(共篇)
下一篇:
声明:
本网站引用、摘录或转载内容仅供网站访问者交流或参考,不代表本站立场,如存在版权或非法内容,请联系站长删除,联系邮箱:site.kefu@qq.com。
相关推荐
如何在一台电脑大批量登录QQ号?
阅读量:25
调用支付宝接口
阅读量:31
微信如何开启允许通过手机号向我转账?
阅读量:85
给网站接入客服机器人的详细步骤
阅读量:124
如何查看支付宝收款功能返还的千分之二
阅读量:35
猜你喜欢
如何去头皮屑
晨阳水漆质量怎么样
如何挑选瓷砖
两台电脑怎么传文件
如何刮痧
工作压力太大怎么办
怎样改路由器密码
如何去掉妊娠纹
天天基金网怎么样
胎心监护不好怎么办
猜你喜欢
欧洲最大的半岛在哪里
八个月宝宝拉肚子怎么办
贵州师范学院怎么样
如何包粽子
微信朋友圈怎么发链接
乐途旅游
如皋旅游
拉萨旅游线路
怎么办理网银
春秋旅游官方网