指南生活
首页
美食营养
手工爱好
生活家居
返回
指南生活
首页
美食营养
游戏数码
手工爱好
生活家居
健康养生
运动户外
职场理财
情感交际
母婴教育
时尚美容
知识问答
生活知识
搜索
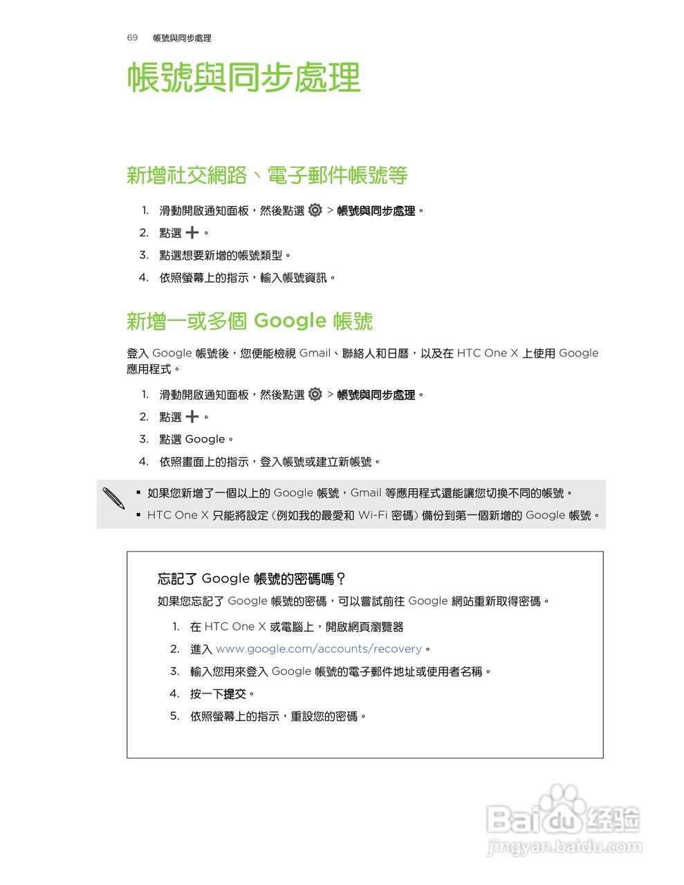
HTC One X S720e手机说明书:[7]
2025-12-30 01:49:16
(共篇)
上一篇:
|
下一篇:
声明:
本网站引用、摘录或转载内容仅供网站访问者交流或参考,不代表本站立场,如存在版权或非法内容,请联系站长删除,联系邮箱:site.kefu@qq.com。
相关推荐
HTC One X S720e手机说明书:[18]
阅读量:81
htc vive 怎么用
阅读量:23
htc one x怎么用蓝牙传小说
阅读量:106
htcm8手机怎么强制关机
阅读量:20
htcvive减重版怎么区分
阅读量:30
猜你喜欢
水果种类大全
考研成绩怎么查
幼儿学画画图片大全
面部过敏怎么办
社会关系怎么填
栗子怎么煮
木工工具大全
黄芪图片大全
女王信息大全
枫叶图片大全
猜你喜欢
win7亮度怎么调
oppo报价大全
怪盗基德图片大全最帅
嘴角长疱疹怎么办
杰克奥特曼怪兽大全
队徽设计图案大全
水泥地面起砂怎么办
孙家栋简介
吉首大学怎么样
bitch怎么读