指南生活
首页
美食营养
手工爱好
生活家居
返回
指南生活
首页
美食营养
游戏数码
手工爱好
生活家居
健康养生
运动户外
职场理财
情感交际
母婴教育
时尚美容
知识问答
生活知识
生活百科
搜索
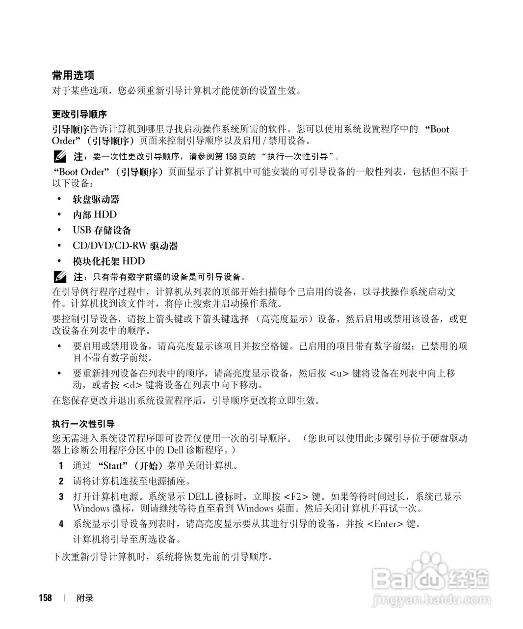
戴尔Inspiron E1505笔记本电脑使用说明书:[16]
2026-04-22 12:21:40
本篇为《戴尔Inspiron E1505笔记本电脑使用说明书》,主要介绍该产品的使用方法以及常见故障解决方案。
(共篇)
上一篇:
|
下一篇:
声明:
本网站引用、摘录或转载内容仅供网站访问者交流或参考,不代表本站立场,如存在版权或非法内容,请联系站长删除,联系邮箱:site.kefu@qq.com。
相关推荐
戴尔Inspiron E1505笔记本电脑使用说明书:[15]
阅读量:159
戴尔Inspiron E1505笔记本电脑使用说明书:[11]
阅读量:94
戴尔Inspiron 9400笔记本电脑使用说明书:[16]
阅读量:127
戴尔Inspiron 9300笔记本电脑使用说明书:[6]
阅读量:48
戴尔Inspiron 9300笔记本电脑使用说明书:[3]
阅读量:177
猜你喜欢
沃尔沃s60怎么样
胆囊息肉怎么治疗最好
怎么领取失业保险金
手机拍照声音怎么关
怎么训练狗狗
安徽科技学院怎么样
中间的圆点怎么打
湖北工业大学怎么样
苏宁易购怎么样
地图鱼怎么分公母
猜你喜欢
读书小报怎么做
怎么录歌
地暖怎么清洗
通讯地址怎么填
户籍性质怎么填
怎么设置双面打印
悦诗风吟面膜怎么样
o型腿怎么办
怎么关注微信公众号
颈部淋巴结肿大怎么办