指南生活
首页
美食营养
手工爱好
生活家居
返回
指南生活
首页
美食营养
游戏数码
手工爱好
生活家居
健康养生
运动户外
职场理财
情感交际
母婴教育
时尚美容
知识问答
生活知识
生活百科
搜索
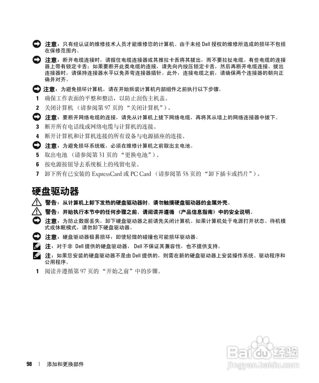
DELL戴尔Precision M4300笔记本电脑使用说明书:[10]
2026-04-01 17:41:04
本篇为《DELL戴尔Precision M4300笔记本电脑使用说明书》,主要介绍该产品的使用方法以及常见故障解决方案。
(共篇)
上一篇:
|
下一篇:
声明:
本网站引用、摘录或转载内容仅供网站访问者交流或参考,不代表本站立场,如存在版权或非法内容,请联系站长删除,联系邮箱:site.kefu@qq.com。
相关推荐
DELL戴尔Precision M4300笔记本电脑使用说明书:[11]
阅读量:172
DELL戴尔Precision M4300笔记本电脑使用说明书:[13]
阅读量:72
DELL戴尔Inspiron 500m笔记本电脑使用说明书:[10]
阅读量:94
DELL戴尔Inspiron 600m笔记本电脑使用说明书:[10]
阅读量:176
笔记本电脑如何连接wifi
阅读量:69
猜你喜欢
物业最怕什么举报
乌龙是什么意思
寸步难行的意思
张起灵和张启山什么关系
送给老师的新年祝福语
预备党员谈话会问什么
白热化是什么意思
压力mpa是什么意思
什么邮箱比较国际化
什么是众筹模式
猜你喜欢
最简单的祝福语一句话
爱什么稀罕歌词
题记是什么意思
joker是什么意思
加盟什么项目前景好
飘窗台面用什么材料好
学生护眼灯什么牌子好
ecmo是什么意思
李苦禅擅长画什么
信贷专员是做什么的