指南生活
首页
美食营养
手工爱好
生活家居
返回
指南生活
首页
美食营养
游戏数码
手工爱好
生活家居
健康养生
运动户外
职场理财
情感交际
母婴教育
时尚美容
知识问答
生活知识
搜索
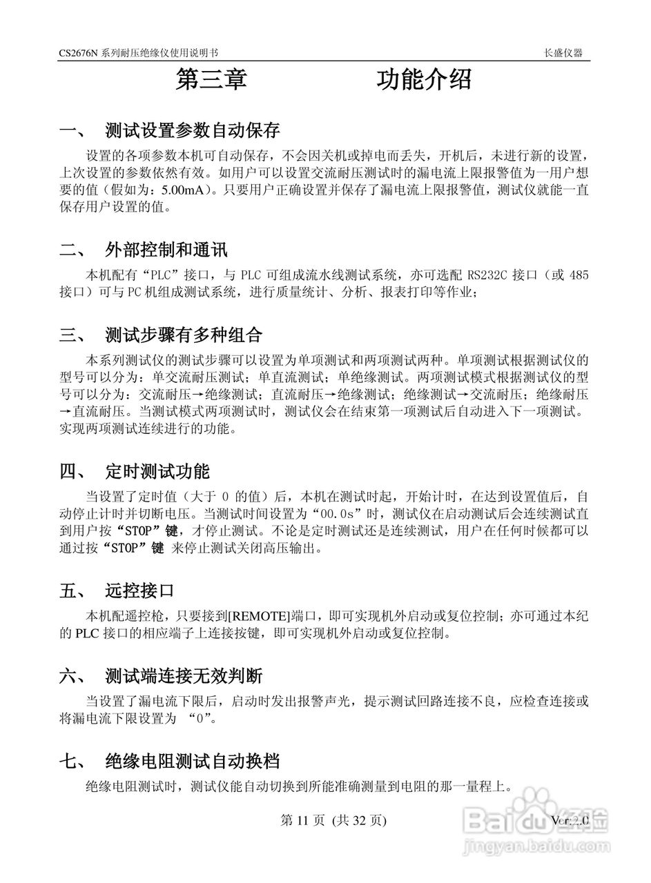
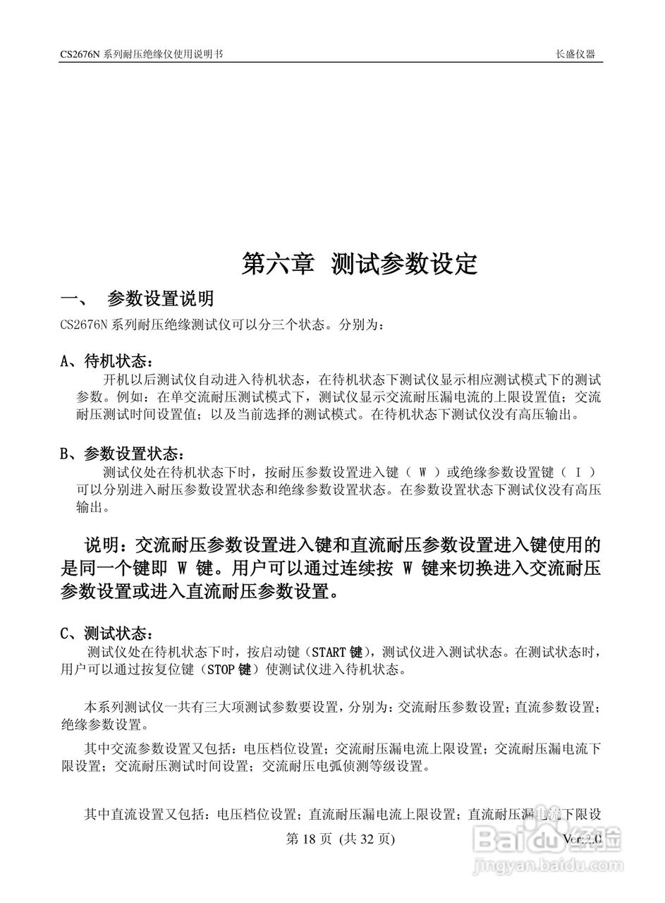
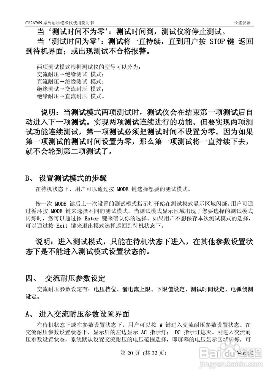
CS2676N南京长盛绝缘耐压测试仪使用说明书:[2]
2025-12-31 15:21:32
本篇为《CS2676N南京长盛绝缘耐压测试仪使用说明书》,主要介绍该产品的使用方法以及常见故障解决方案。
(共篇)
上一篇:
|
下一篇:
声明:
本网站引用、摘录或转载内容仅供网站访问者交流或参考,不代表本站立场,如存在版权或非法内容,请联系站长删除,联系邮箱:site.kefu@qq.com。
相关推荐
五笔输入法哪个最好用?
阅读量:71
网易邮箱如何设置签名
阅读量:119
网易电子传真机:[2]如何发传真
阅读量:53
如何在pdf文档中添加水印图案
阅读量:110
wps表格中快速输入的技巧
阅读量:156
猜你喜欢
祛斑的好方法
鱼的做法大全家常
肛裂的最佳治疗方法
黑雾之源怎么打
酸辣粉怎么做好吃
说明文的说明方法
张若昀电视剧大全主演
有番号怎么下载
丘疹的治疗方法
qq群怎么转让
猜你喜欢
降尿酸最好的方法
人初油怎么用
北京烤鸭哪里好吃
白菜怎么做好吃
君子兰的养殖方法和注意事项
面部提升最好的方法
网络ssid怎么填写
游泳耳朵进水怎么办
长款羽绒服怎么搭配
牛百叶怎么做好吃