指南生活
首页
美食营养
手工爱好
生活家居
返回
指南生活
首页
美食营养
游戏数码
手工爱好
生活家居
健康养生
运动户外
职场理财
情感交际
母婴教育
时尚美容
知识问答
生活知识
生活百科
搜索
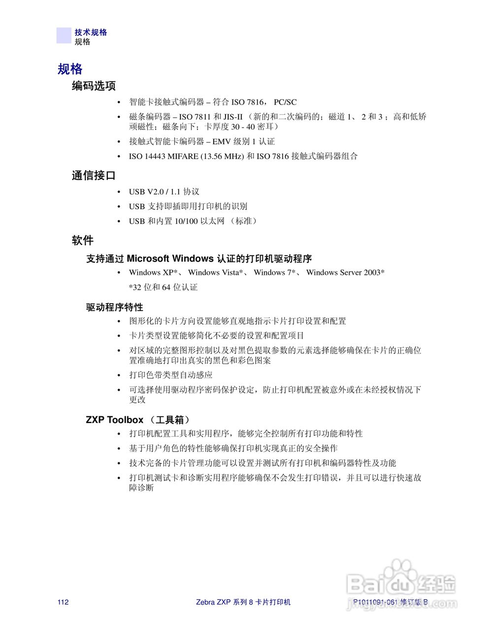
Zebra斑马 ZXP 系列 8打印机说明书:[12]
2026-04-08 09:37:22
本篇为《Zebra斑马 ZXP 系列 8打印机说明书》,主要介绍该产品的使用方法以及常见故障解决方案。
(共篇)
上一篇:
|
下一篇:
声明:
本网站引用、摘录或转载内容仅供网站访问者交流或参考,不代表本站立场,如存在版权或非法内容,请联系站长删除,联系邮箱:site.kefu@qq.com。
相关推荐
Zebra斑马 ZXP 系列 8打印机说明书:[14]
阅读量:181
Zebra斑马 ZXP 系列 8打印机说明书:[10]
阅读量:115
打印机彩色打印怎么设置 如何设置打印彩色
阅读量:179
打印机驱动程序如何安装
阅读量:96
打印机脱机怎么办?
阅读量:186
猜你喜欢
小学生手抄报怎么做
怎么去鼻子上的黑头
华为安全模式怎么解除
呼吸困难胸闷气短是怎么回事
第一学历怎么填
心悸是怎么回事
猪肺怎么洗
有何特长怎么写
华硕飞行堡垒怎么样
卧蚕笔怎么用
猜你喜欢
周总结怎么写
拉屎拉出血怎么办
谷氨酰转肽酶高是怎么回事
婴儿喉咙有痰怎么办
祎五笔怎么打
飞蚊症是怎么回事
怎么给照片换底色
空调扇怎么用
脚臭怎么回事
上海建桥学院怎么样