指南生活
首页
美食营养
手工爱好
生活家居
返回
指南生活
首页
美食营养
游戏数码
手工爱好
生活家居
健康养生
运动户外
职场理财
情感交际
母婴教育
时尚美容
知识问答
生活知识
搜索
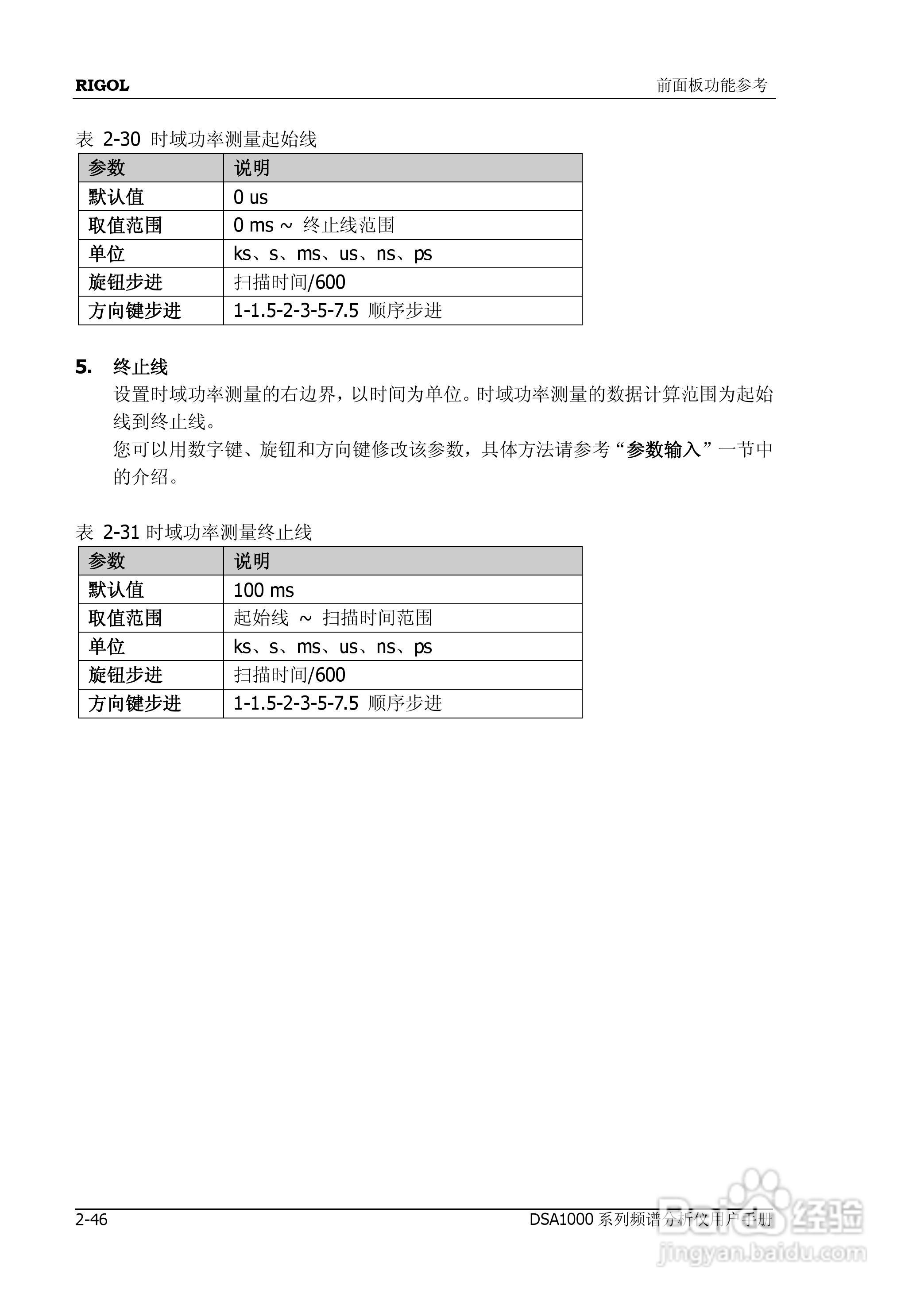
DSA1020频谱分析仪使用说明书:[10]
2026-02-27 11:16:12
本篇为《DSA1020频谱分析仪使用说明书》,主要介绍该产品的使用方法以及常见故障解决方案。
(共篇)
上一篇:
|
下一篇:
声明:
本网站引用、摘录或转载内容仅供网站访问者交流或参考,不代表本站立场,如存在版权或非法内容,请联系站长删除,联系邮箱:site.kefu@qq.com。
相关推荐
DSA1020频谱分析仪使用说明书:[15]
阅读量:131
频谱分析仪维修维护保养的基本方法
阅读量:190
DSA1020频谱分析仪使用说明书:[25]
阅读量:22
DSA1020频谱分析仪使用说明书:[26]
阅读量:102
DSA1020频谱分析仪使用说明书:[23]
阅读量:148
猜你喜欢
宁缺毋滥是什么意思
什么是lof基金
望眼欲穿的意思
dcim什么意思
必须的意思
conversation是什么意思
sat是什么意思
机器铃砍菜刀什么意思
厨房水槽什么牌子好
get out是什么意思
猜你喜欢
mba是什么意思
一碧如洗的意思
什么是湍流
sculpture什么意思
xd股票是什么意思
匠心独运的意思
cover是什么意思
扣分什么时候清零
打火机什么牌子好
扫描枪什么牌子好