指南生活
首页
美食营养
手工爱好
生活家居
返回
指南生活
首页
美食营养
游戏数码
手工爱好
生活家居
健康养生
运动户外
职场理财
情感交际
母婴教育
时尚美容
知识问答
生活知识
搜索
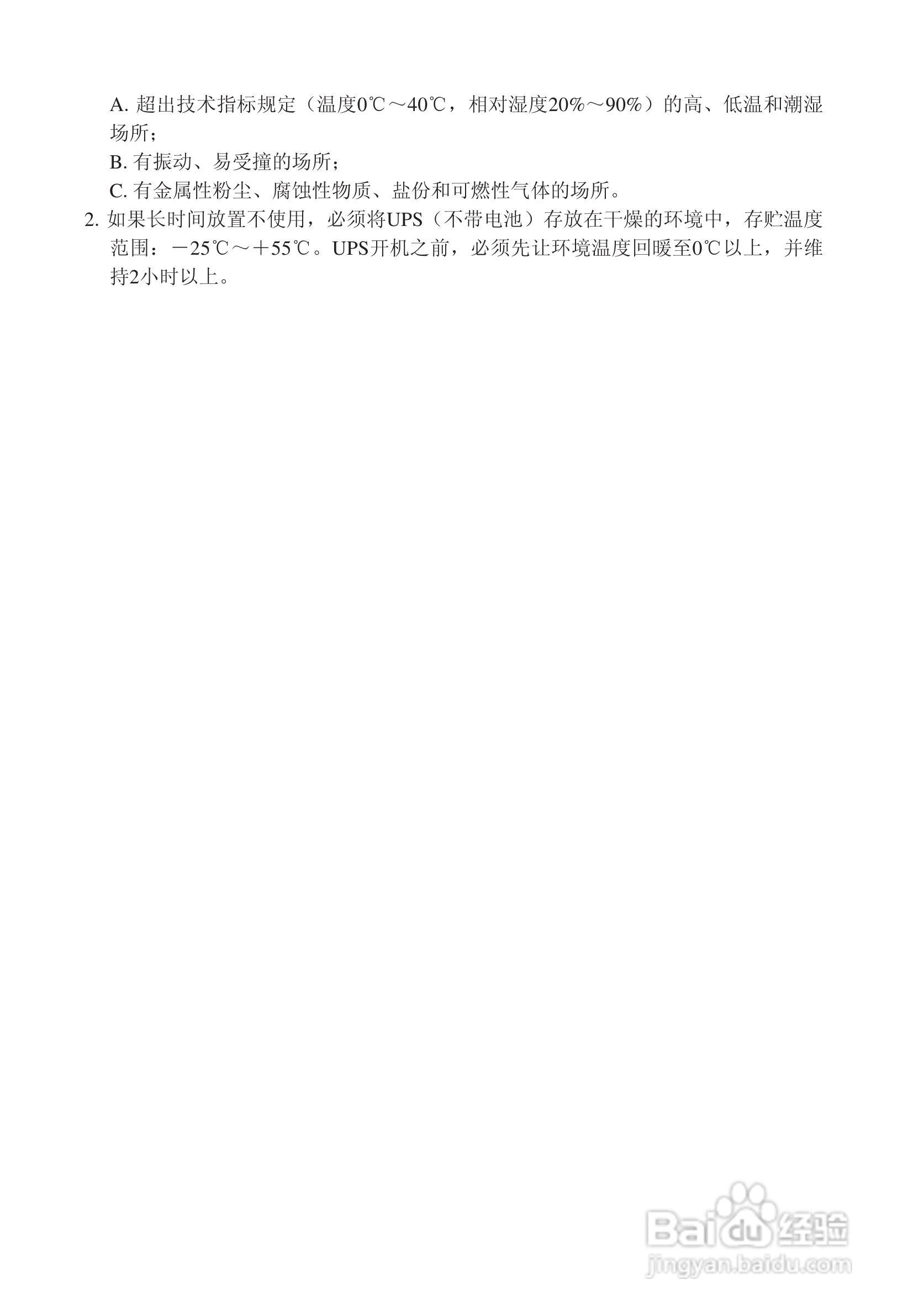
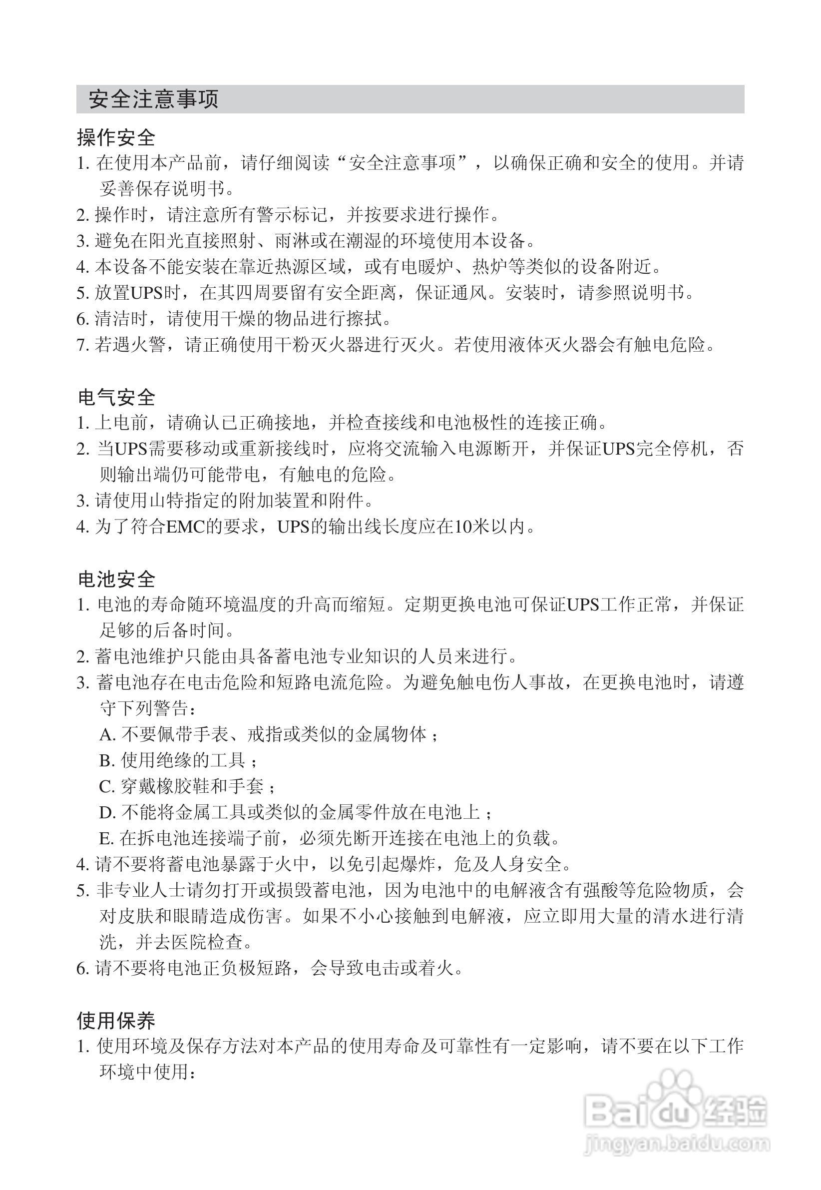
山特在线式C(C6K(S)~3C20KS )系列支持并联冗余UPS电:[1]
2026-03-05 21:52:16
本篇为《山特在线式C(C6K(S)~3C20KS )系列支持并联冗余UPS电》,主要介绍该产品的使用方法以及常见故障解决方案。
(共篇)
下一篇:
声明:
本网站引用、摘录或转载内容仅供网站访问者交流或参考,不代表本站立场,如存在版权或非法内容,请联系站长删除,联系邮箱:site.kefu@qq.com。
相关推荐
山特在线式C(C6K(S)~3C20KS )系列支持并联冗余UPS电:[2]
阅读量:127
山特在线式大功率3C3 EX系列UPS 电源说明书:[6]
阅读量:52
山特在线式大功率3C3 EX系列UPS 电源说明书:[5]
阅读量:64
山特在线式大功率3C3 EX系列UPS 电源说明书:[7]
阅读量:74
山特UPS电源c10ks安装使用说明
阅读量:153
猜你喜欢
小胸适合穿什么罩杯
cest la vie什么意思
显卡升级有什么用
一丘之貉是什么意思
什么是哲学及其含义
孤僻的意思
crf是什么意思
春风又绿江南岸的意思
放纵的意思
卫浴柜什么材质好
猜你喜欢
event是什么意思
什么是百度指数
玩游戏用什么cpu好
格力空调e享是什么意思
closet是什么意思
冉冉升起的意思
指正是什么意思
交换生是什么意思
当特种兵有什么要求
祝福话