指南生活
首页
美食营养
手工爱好
生活家居
返回
指南生活
首页
美食营养
游戏数码
手工爱好
生活家居
健康养生
运动户外
职场理财
情感交际
母婴教育
时尚美容
知识问答
生活知识
搜索
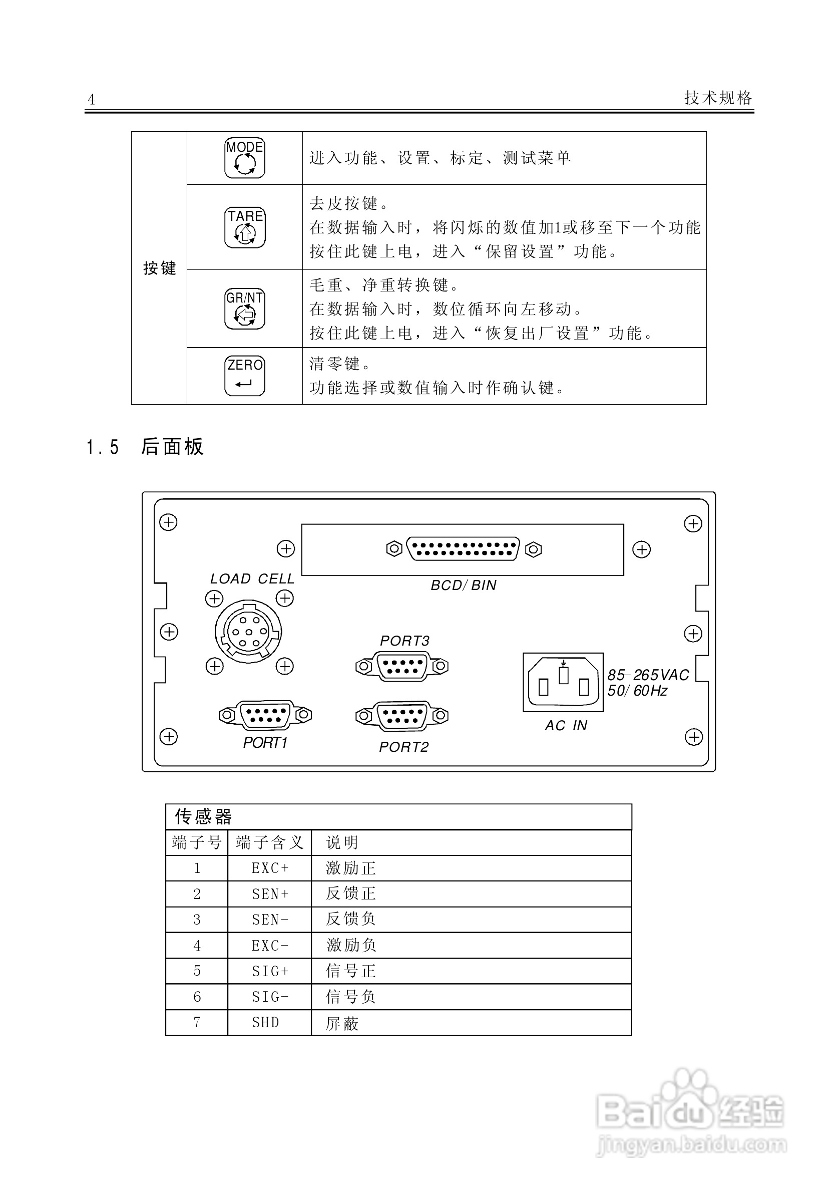
AC-9100A称重显示器说明书:[1]
2025-12-29 08:40:47
(共篇)
下一篇:
声明:
本网站引用、摘录或转载内容仅供网站访问者交流或参考,不代表本站立场,如存在版权或非法内容,请联系站长删除,联系邮箱:site.kefu@qq.com。
相关推荐
蚂蚁庄园高温不宜长时间戴隐形眼镜问题答案一览
阅读量:69
蚂蚁庄园电动自行车着火时答案是什么
阅读量:93
蚂蚁庄园蚝油答案是什么
阅读量:74
蚂蚁庄园蚝油是一种食用油吗答案
阅读量:53
拿筋膜枪在腿上“突突”,就能瘦腿吗
阅读量:150
猜你喜欢
如何买股票开户
张钧蜜怎么读
炒股怎么网上开户
如何查ip地址
如何煲耳机
h6怎么样
微信在电脑上怎么登陆
双眼皮哪里好
excel如何做表格
联通如何查话费
猜你喜欢
如何让男人兴奋
父亲节礼物怎么做
如何养发财树
路由器wps
雷锋叔叔你在哪里
五台山旅游景点
自由侠怎么样
如何起诉离婚
电驴怎么用
五指山在哪里