指南生活
首页
美食营养
手工爱好
生活家居
返回
指南生活
首页
美食营养
游戏数码
手工爱好
生活家居
健康养生
运动户外
职场理财
情感交际
母婴教育
时尚美容
知识问答
生活知识
生活百科
搜索
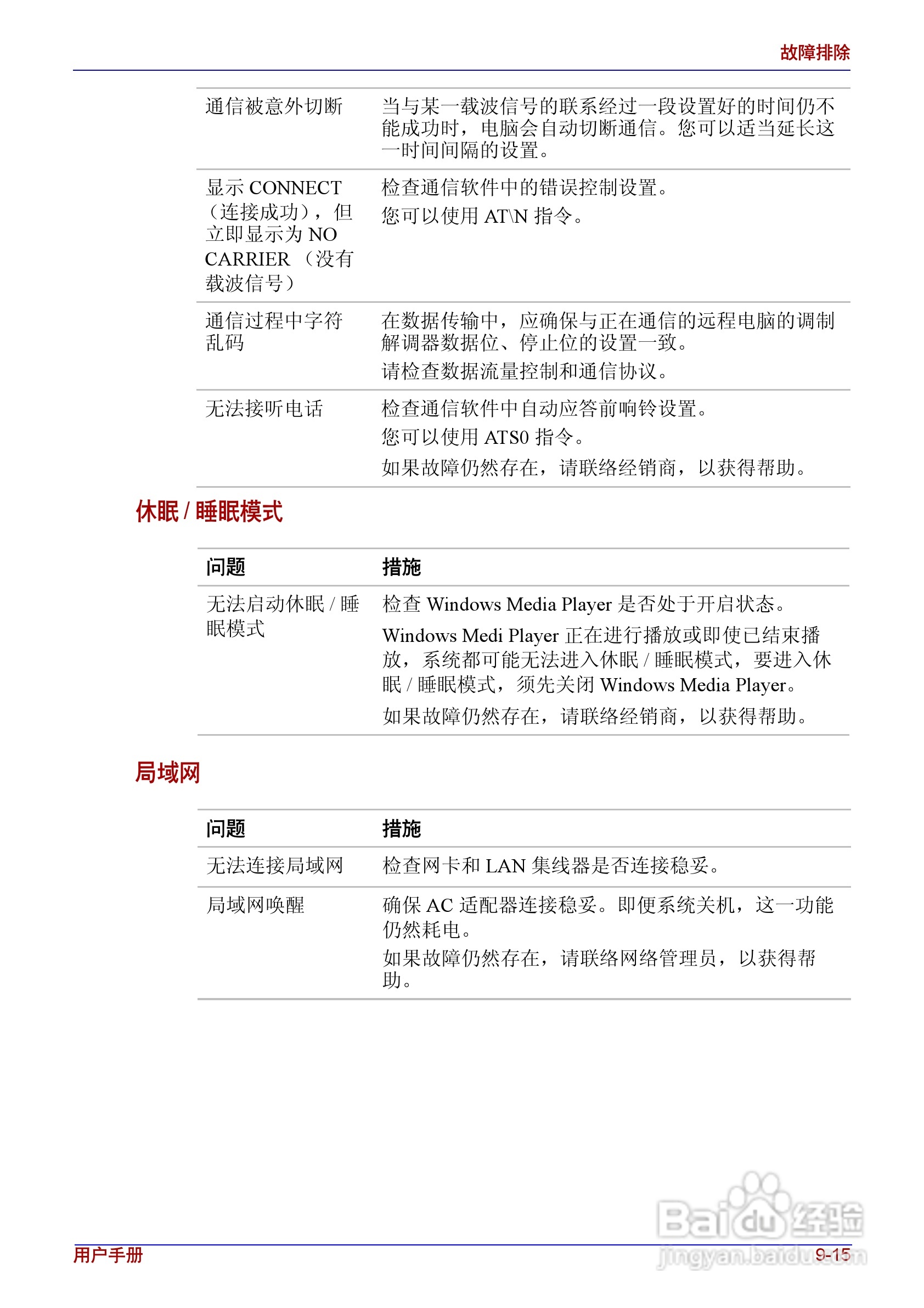
东芝Satellite A200笔记本电脑使用说明书:[17]
2026-04-24 12:00:18
本篇为《东芝Satellite A200笔记本电脑使用说明书》,主要介绍该产品的使用方法以及常见故障解决方案。
(共篇)
上一篇:
|
下一篇:
声明:
本网站引用、摘录或转载内容仅供网站访问者交流或参考,不代表本站立场,如存在版权或非法内容,请联系站长删除,联系邮箱:site.kefu@qq.com。
相关推荐
东芝Satellite A200笔记本电脑使用说明书:[18]
阅读量:141
东芝Satellite A200笔记本电脑使用说明书:[10]
阅读量:150
东芝Satellite A200笔记本电脑使用说明书:[12]
阅读量:146
笔记本电脑摄像头如何打开
阅读量:184
笔记本电脑如何连接wifi
阅读量:90
猜你喜欢
屁多怎么回事
心率过缓怎么办
采访稿怎么写
柯迪亚克怎么样
图片分辨率怎么调
记忆力差怎么办
喜欢一个人怎么办
星座是怎么算的
综述怎么写
衣服上的油渍怎么去除小窍门
猜你喜欢
草莓酱怎么做
彩铃怎么设置
怎么看显卡型号
甲状腺结节是怎么回事
怎么炒外汇
社保申请书怎么写
农行k宝怎么用
怎么取消流量套餐
微信聊天记录怎么迁移
蛏子怎么做好吃