指南生活
首页
美食营养
手工爱好
生活家居
返回
指南生活
首页
美食营养
游戏数码
手工爱好
生活家居
健康养生
运动户外
职场理财
情感交际
母婴教育
时尚美容
知识问答
生活知识
搜索
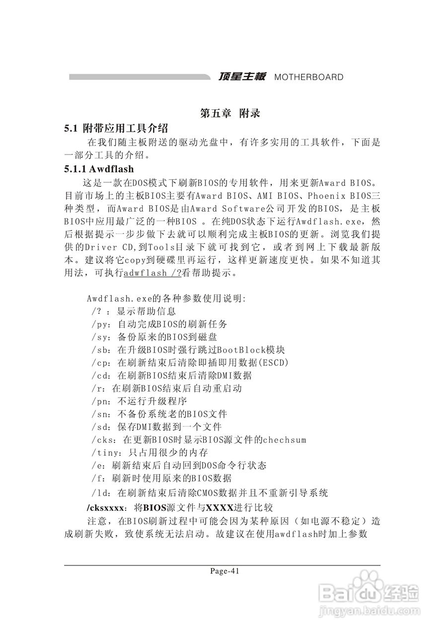
顶星TM-A9M型主板说明书:[6]
2025-12-11 22:52:52
本篇为《顶星TM-A9M型主板说明书》,主要介绍该产品的使用方法以及常见故障解决方案。
(共篇)
上一篇:
|
下一篇:
声明:
本网站引用、摘录或转载内容仅供网站访问者交流或参考,不代表本站立场,如存在版权或非法内容,请联系站长删除,联系邮箱:site.kefu@qq.com。
相关推荐
主板电源线怎么接组装电脑电源线接法
阅读量:158
顶星TM-848P2型主板说明书:[6]
阅读量:188
顶星TM-945GGLM型主板说明书:[5]
阅读量:164
顶星TM-945GGLM型主板说明书:[6]
阅读量:177
顶星TM-945GGCM型主板说明书:[3]
阅读量:63
猜你喜欢
如何安装固态硬盘
如何查找隐藏文件
realme是什么牌子
塑料管星星怎么折
燕郊生活圈
鲜海参怎么发
崭新的生活
2月份工资怎么算
怎么在电脑上看光盘
舌头发麻是什么原因
猜你喜欢
我与恶魔的h生活
.7z怎么解压
嗜睡是什么原因造成的
微生活
怎么增强自身免疫力
起点中文网怎么写小说
怎么样才能去黑头
word艺术字怎么弄
如何快速缓解痛经
窝沟封闭是什么意思