指南生活
首页
美食营养
手工爱好
生活家居
返回
指南生活
首页
美食营养
游戏数码
手工爱好
生活家居
健康养生
运动户外
职场理财
情感交际
母婴教育
时尚美容
知识问答
生活知识
搜索
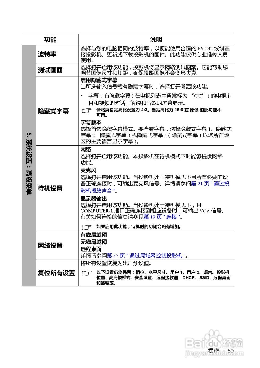
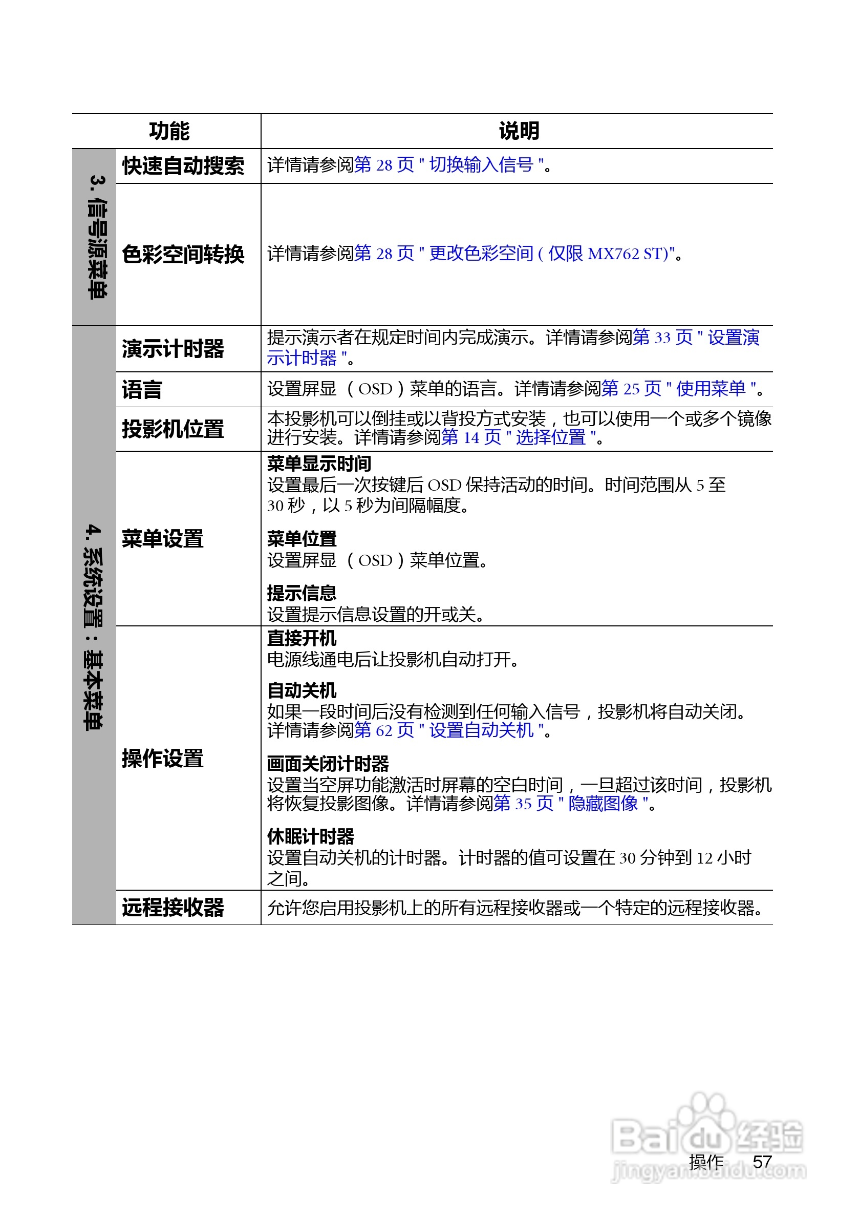
明基MX713ST投影机使用说明书:[6]
2025-12-21 11:22:33
本篇为《明基MX713ST投影机使用说明书》,主要介绍该产品的使用方法以及常见故障解决方案。
(共篇)
上一篇:
|
下一篇:
声明:
本网站引用、摘录或转载内容仅供网站访问者交流或参考,不代表本站立场,如存在版权或非法内容,请联系站长删除,联系邮箱:site.kefu@qq.com。
相关推荐
明基MX713ST投影机使用说明书:[3]
阅读量:67
明基MX713ST投影机使用说明书:[4]
阅读量:85
投影机怎样连接使用
阅读量:81
明基MX713ST投影机使用说明书:[5]
阅读量:103
明基MX713ST投影机使用说明书:[8]
阅读量:165
猜你喜欢
什么是自然人
whole是什么意思
story是什么意思
6212开头是什么银行
高血压是什么原因引起的
qaq什么意思
手机自动关机是什么原因
airdrop是什么
什么什么什么马
圆脸女生适合什么发型
猜你喜欢
呕心沥血是什么意思
出线是什么意思
百什么百什么的成语
双飞什么意思
帽子戏法是什么意思
conversation是什么意思
beat什么意思
mary是什么意思
zero是什么意思
gcd是什么意思