指南生活
首页
美食营养
手工爱好
生活家居
返回
指南生活
首页
美食营养
游戏数码
手工爱好
生活家居
健康养生
运动户外
职场理财
情感交际
母婴教育
时尚美容
搜索
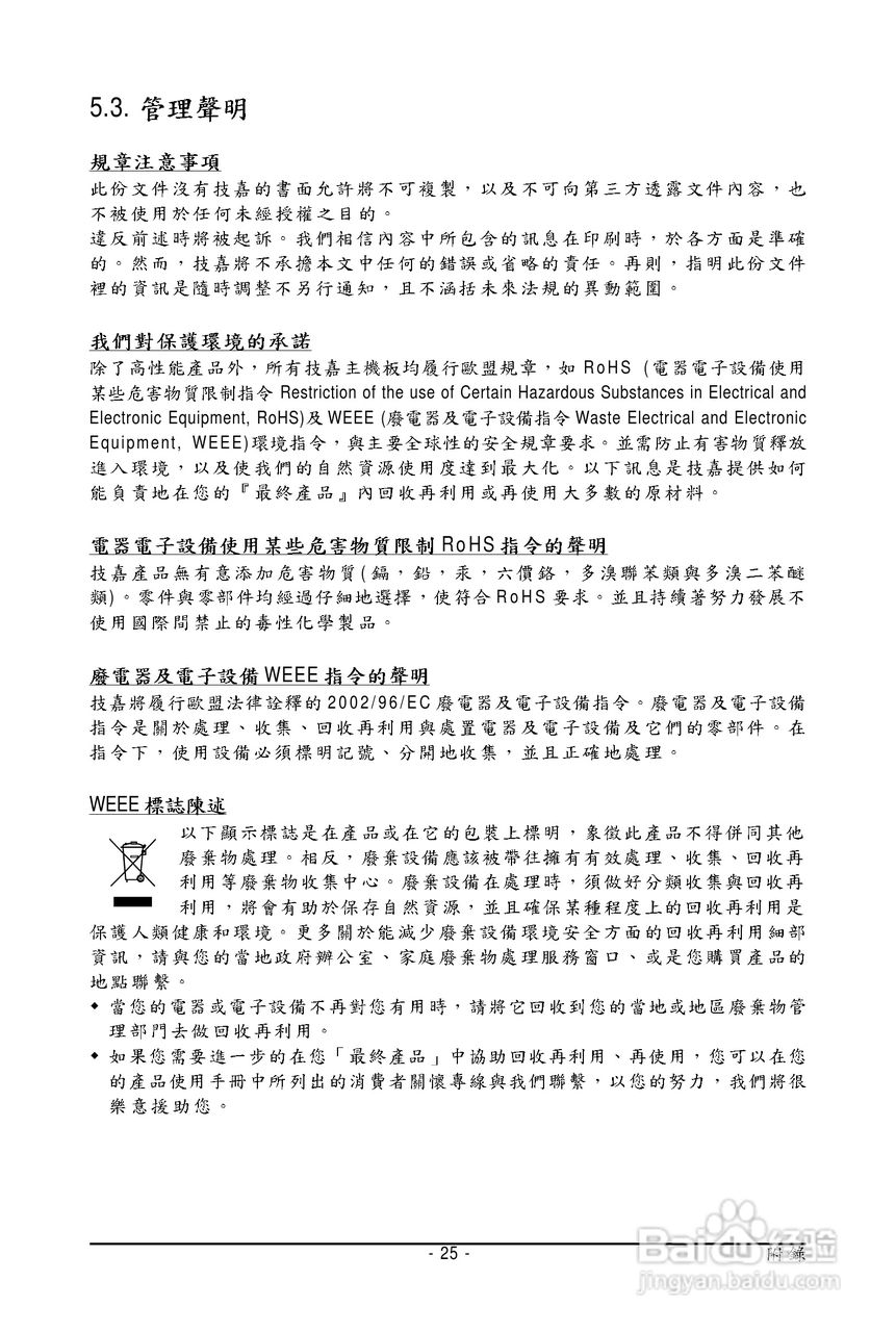
技嘉GV-N96GMC-512H 显卡使用说明书:[3]
2025-10-24 11:14:08
本篇为《技嘉GV-N96GMC-512H 显卡使用说明书》,主要介绍该产品的使用方法以及常见故障解决方案。
(共篇)
上一篇:
|
下一篇:
声明:
本网站引用、摘录或转载内容仅供网站访问者交流或参考,不代表本站立场,如存在版权或非法内容,请联系站长删除,联系邮箱:site.kefu@qq.com。
相关推荐
技嘉GV-N95TD3-512H显卡使用说明书:[3]
阅读量:164
技嘉GV-N95TD3-512H显卡使用说明书:[2]
阅读量:105
技嘉GV-N95T-512H显卡使用说明书:[5]
阅读量:49
显卡怎么看生产日期
阅读量:109
显卡怎么判断是不是矿卡
阅读量:116
猜你喜欢
地屈孕酮片的作用
string什么意思
猕猴桃的作用与效果
老年人喝什么牛奶好
维生素a的作用及功能
关于地球的知识
词的知识
瓷砖知识
初一下册历史知识点
路虎发现运动版
猜你喜欢
关于防火的知识
玩物丧志什么意思
二陈汤的功效与作用
rainbow什么意思
cba什么时候开赛
蜜枣的功效与作用
大学运动会入场词
灸甘草的功效与作用
银耳莲子红枣汤的功效与作用
葱白的功效与作用