指南生活
首页
美食营养
手工爱好
生活家居
返回
指南生活
首页
美食营养
游戏数码
手工爱好
生活家居
健康养生
运动户外
职场理财
情感交际
母婴教育
时尚美容
知识问答
生活知识
生活百科
搜索
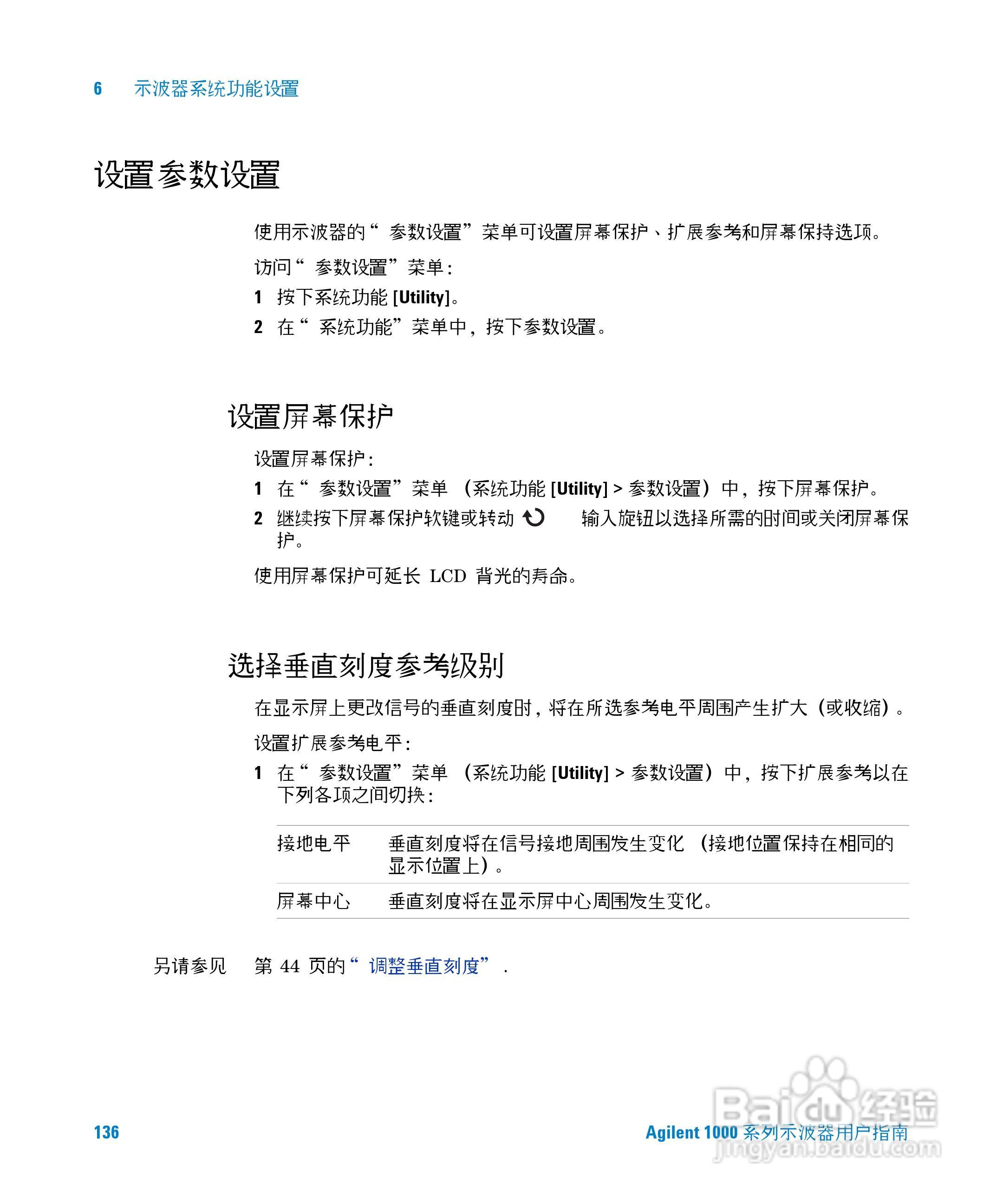
安捷伦DSO1002A示波器操作指南:[14]
2026-04-25 05:23:45
本篇为《安捷伦DSO1002A示波器操作指南》,主要介绍该产品的使用方法以及常见故障解决方案。
(共篇)
上一篇:
|
下一篇:
声明:
本网站引用、摘录或转载内容仅供网站访问者交流或参考,不代表本站立场,如存在版权或非法内容,请联系站长删除,联系邮箱:site.kefu@qq.com。
相关推荐
IAR如何生成.bin文件
阅读量:62
LabVIEW导入ActiveX控件至选板
阅读量:50
明基U126笔记本电脑使用说明书:[2]
阅读量:85
PCB怎么走USB 5V电源线走线
阅读量:192
Microsoft Office Visio中打开图形保护
阅读量:173
猜你喜欢
薏米仁的功效与作用
运动员代表讲话
芫荽的功效与作用
醋鳖甲的功效与作用
bo3什么意思
加味逍遥丸的功效与作用
右归丸的作用和功效
作诠释的作用
胱氨酸的作用
鲍鱼的功效与作用及营养
猜你喜欢
知识产权贯标
食醋的作用
孕婴知识
香菇的功效与作用
运动前的热身运动
一个男人总想睡你说明什么
运动会100米广播稿
运动内衣品牌
鹅不食草的作用
芦苇根的功效与作用