指南生活
首页
美食营养
手工爱好
生活家居
返回
指南生活
首页
美食营养
游戏数码
手工爱好
生活家居
健康养生
运动户外
职场理财
情感交际
母婴教育
时尚美容
知识问答
生活知识
生活百科
搜索
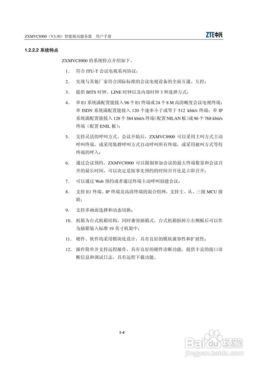
中兴ZXMVC8900(V3.30)智能视讯服务器用户手册:[2]
2026-04-01 06:06:42
本篇为《中兴ZXMVC8900(V3.30)智能视讯服务器用户手册》,主要介绍该产品的使用方法以及常见故障解决方案。
(共篇)
上一篇:
|
下一篇:
声明:
本网站引用、摘录或转载内容仅供网站访问者交流或参考,不代表本站立场,如存在版权或非法内容,请联系站长删除,联系邮箱:site.kefu@qq.com。
相关推荐
中兴ZXMVC8900(V3.30)智能视讯服务器用户手册:[13]
阅读量:94
中兴ZXMVC8900(V3.30)智能视讯服务器用户手册:[14]
阅读量:59
中兴强制恢复出厂设置
阅读量:140
中兴ZXMVC8900(V3.30)智能视讯服务器用户手册:[17]
阅读量:122
中兴ZXMVC8900(V3.30)智能视讯服务器用户手册:[12]
阅读量:155
猜你喜欢
肚兜怎么穿
便秘的原因和治疗方法
假性近视怎么办
好吃的东西
癫痫病治疗方法
快速减肥的最佳方法
花语大全
第二个路由器怎么设置
香港六合彩网址大全
淡斑的好方法
猜你喜欢
360浏览器怎么样
癫痫治疗方法
锅包肉的家常做法
刀拍凉拌黄瓜怎么做好吃
永久脱毛方法
皇上我不好吃
溺水急救方法
数学速算方法
皮鞋磨脚怎么办
让男人更持久的方法