指南生活
首页
美食营养
手工爱好
生活家居
返回
指南生活
首页
美食营养
游戏数码
手工爱好
生活家居
健康养生
运动户外
职场理财
情感交际
母婴教育
时尚美容
搜索
Thermo Nandrop 2000/2000C分光光度计用户手册:[3]
2025-11-04 10:38:35
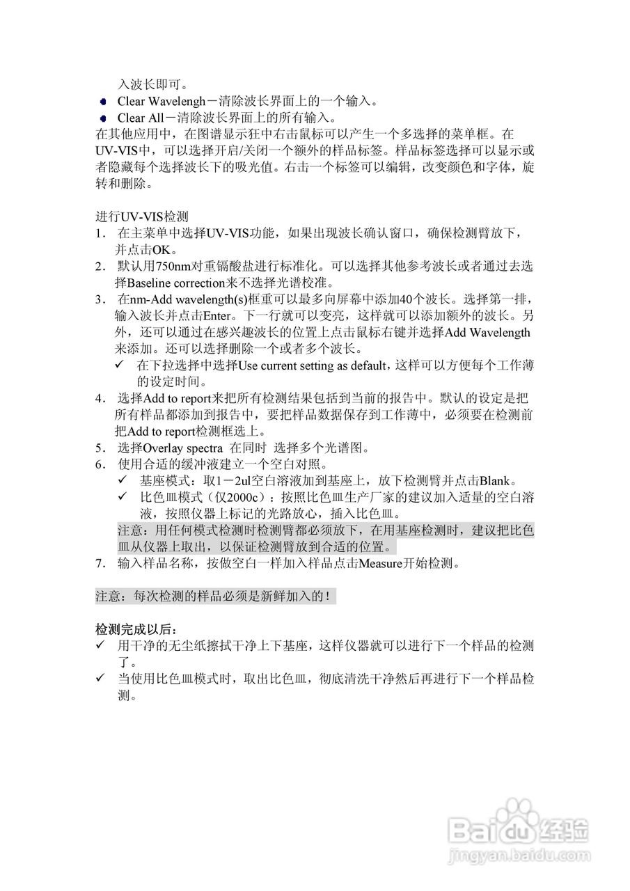
本篇为《Thermo Nandrop 2000/2000C分光光度计用户手册》,主要介绍该产品的使用方法以及常见故障解决方案。
(共篇)
上一篇:
|
下一篇:
声明:
本网站引用、摘录或转载内容仅供网站访问者交流或参考,不代表本站立场,如存在版权或非法内容,请联系站长删除,联系邮箱:site.kefu@qq.com。
相关推荐
如何模拟气相质谱数据
阅读量:46
PPt中洪水图标的绘制方法
阅读量:112
SPSS实例:[27]四个表卡方检验?
阅读量:157
orcid号怎么注册
阅读量:192
如何使用Zotero在Word中插入参考文献
阅读量:63
猜你喜欢
blackboard是什么意思
什么是高效课堂教学
忌妒的意思
confident是什么意思
志愿精神指的是什么
marine是什么意思
一拍即合的意思
功夫不负有心人的意思
captain是什么意思
自宫是什么意思
猜你喜欢
形影不离是什么意思
谚语的意思
知足常乐的意思
喜得贵子祝福语
联通话费能买什么
人不可貌相海水不可斗量的意思
million是什么意思
股市pe是什么意思
猪肝不能与什么同吃
黑处有什么