指南生活
首页
美食营养
手工爱好
生活家居
返回
指南生活
首页
美食营养
游戏数码
手工爱好
生活家居
健康养生
运动户外
职场理财
情感交际
母婴教育
时尚美容
知识问答
生活知识
搜索
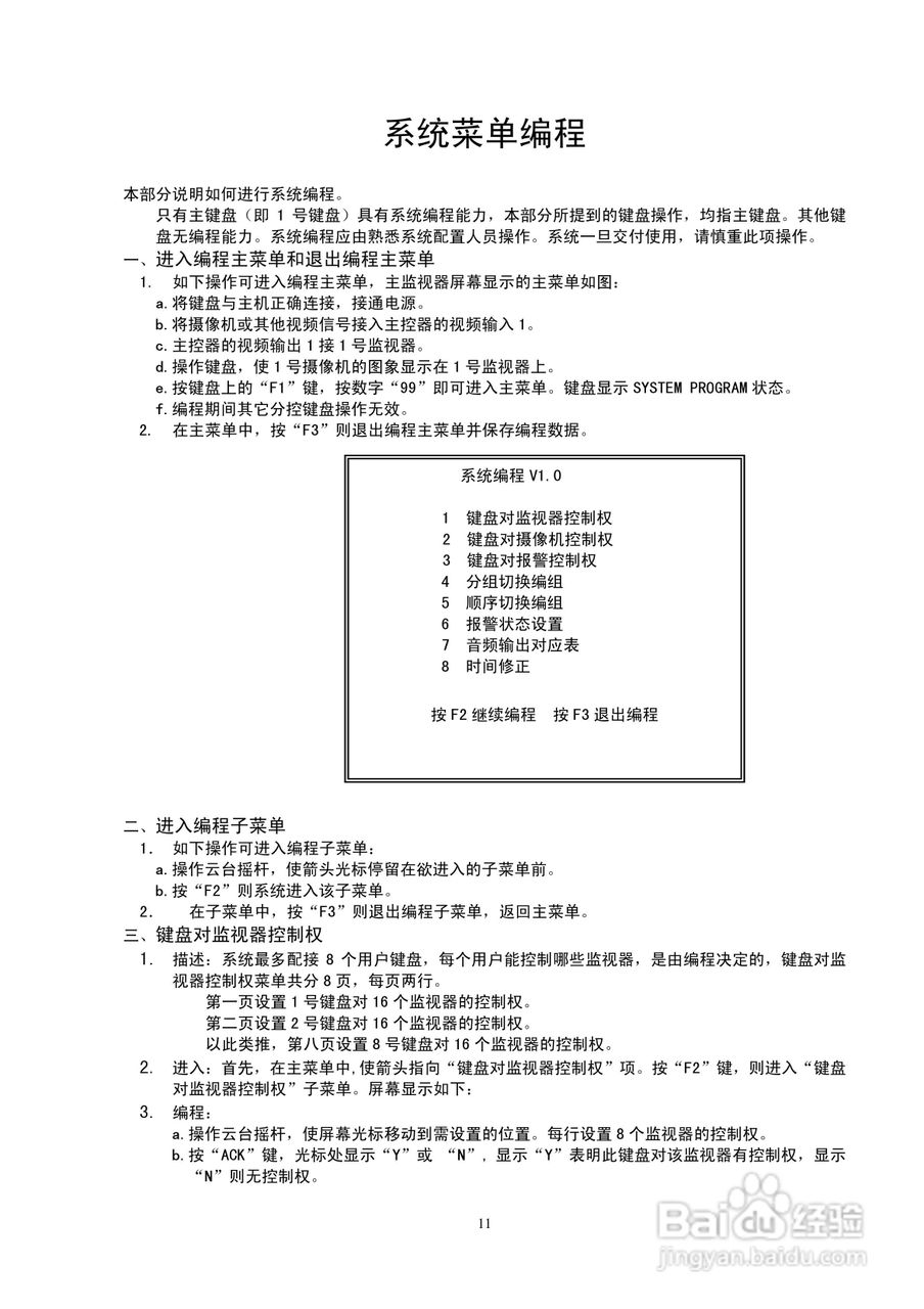
V1064 主控器使用说明书:[2]
2026-03-05 03:33:43
本篇为《V1064 主控器使用说明书》,主要介绍该产品的使用方法以及常见故障解决方案。
(共篇)
上一篇:
声明:
本网站引用、摘录或转载内容仅供网站访问者交流或参考,不代表本站立场,如存在版权或非法内容,请联系站长删除,联系邮箱:site.kefu@qq.com。
相关推荐
V1064 主控器使用说明书:[1]
阅读量:187
DV3216 主控器使用说明书
阅读量:84
使用说明书wf2651使用指南
阅读量:113
LG V-CE64HTG吸尘器使用说明书:[2]
阅读量:42
使用说明书封面怎么做
阅读量:195
猜你喜欢
章鱼图片大全大图
脾虚肥胖怎么办
灭火方法
老师的胸软软的真好吃
大同大学怎么样
学做菜家常菜
怎么建立网站
一年级古诗大全
酱排骨的家常做法
黄鱼怎么做好吃
猜你喜欢
菠萝咕噜肉的家常做法
战争片电视剧大全
脂肪瘤最新治疗方法
脸上长脂肪粒怎么办
眼部去皱的方法
离职后社保怎么办
艾灸方法
香港三级片大全
三角梅的养殖方法
脸部美白的最快方法