指南生活
首页
美食营养
手工爱好
生活家居
返回
指南生活
首页
美食营养
游戏数码
手工爱好
生活家居
健康养生
运动户外
职场理财
情感交际
母婴教育
时尚美容
知识问答
生活知识
生活百科
搜索
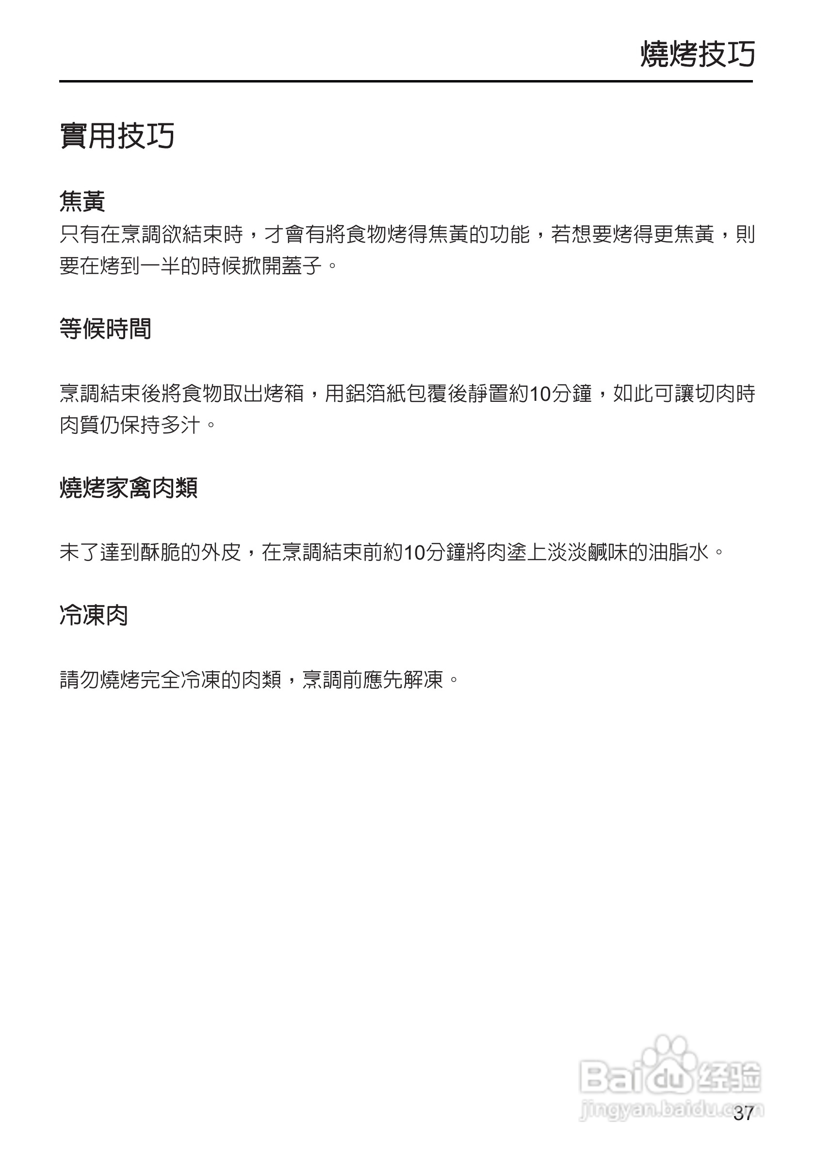
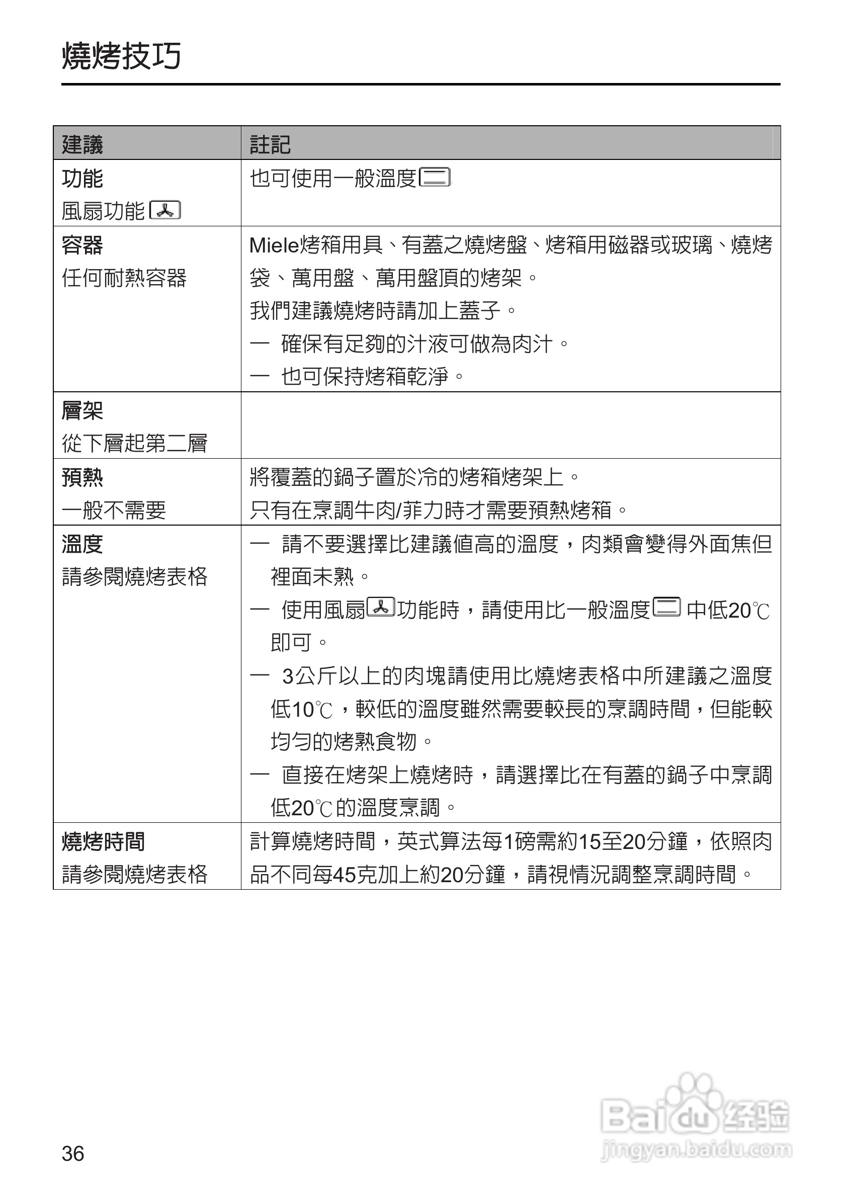
美诺Miele烤箱H5240使用说明书:[4]
2026-04-22 07:57:35
(共篇)
上一篇:
|
下一篇:
声明:
本网站引用、摘录或转载内容仅供网站访问者交流或参考,不代表本站立场,如存在版权或非法内容,请联系站长删除,联系邮箱:site.kefu@qq.com。
相关推荐
怎样做五花肉炒土豆片呢
阅读量:61
香菇肉丸子的家常做法
阅读量:157
猪尾骨炖藕汤
阅读量:159
番茄玉米排骨汤的做法
阅读量:87
如何做丝瓜炒蛋
阅读量:56
猜你喜欢
离职申请书怎么写
为什么睡觉流口水
偏头痛是怎么回事
愈怎么读
嘌呤怎么读
胃痛怎么快速缓解
鼻子出血是怎么回事
四川泡菜卤水的做法
作文怎么写
喜欢一个人怎么表白
猜你喜欢
怎么减肥最快
鸡肉怎么做好吃
熵怎么读
泰拉瑞亚骷髅王怎么打
wps怎么做ppt
尿路感染是怎么引起的
眼睛肿了怎么快速消肿
联通宽带怎么样
酸萝卜的做法大全
science怎么读