指南生活
首页
美食营养
手工爱好
生活家居
返回
指南生活
首页
美食营养
游戏数码
手工爱好
生活家居
健康养生
运动户外
职场理财
情感交际
母婴教育
时尚美容
知识问答
生活知识
搜索
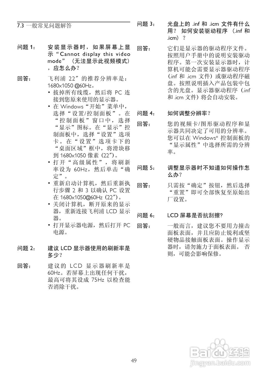
PHILIPS 220BL2显示器用户手册:[6]
2025-12-22 11:03:48
(共篇)
上一篇:
声明:
本网站引用、摘录或转载内容仅供网站访问者交流或参考,不代表本站立场,如存在版权或非法内容,请联系站长删除,联系邮箱:site.kefu@qq.com。
相关推荐
PHILIPS LCD Monitor 220PI/220BI显示器用户手册:[2]
阅读量:73
PHILIPS LCD Monitor 220PI/220BI显示器用户手册:[10]
阅读量:122
PHILIPS LCD Monitor 220PI/220BI显示器用户手册:[8]
阅读量:31
PHILIPS LCD Monitor 220PI/220BI显示器用户手册:[4]
阅读量:43
显示器帧数设置
阅读量:131
猜你喜欢
怎么知道是否怀孕
车钥匙丢了怎么办
贷款年利率怎么算
闫芳最后怎么处理的
陈述句怎么改
单书名号怎么打
怎么查话费
不想上班怎么办
玛吉斯轮胎质量怎么样
flowers怎么读
猜你喜欢
腾讯视频怎么登录别人的会员
ps怎么放大图片
小说怎么写
精囊炎是怎么引起的
建大轮胎质量怎么样
收据怎么写
谷丙转氨酶高是怎么回事
左胳膊发麻是怎么回事
油烫伤后怎么处理
菅义伟怎么读