指南生活
首页
美食营养
手工爱好
生活家居
返回
指南生活
首页
美食营养
游戏数码
手工爱好
生活家居
健康养生
运动户外
职场理财
情感交际
母婴教育
时尚美容
知识问答
生活知识
搜索
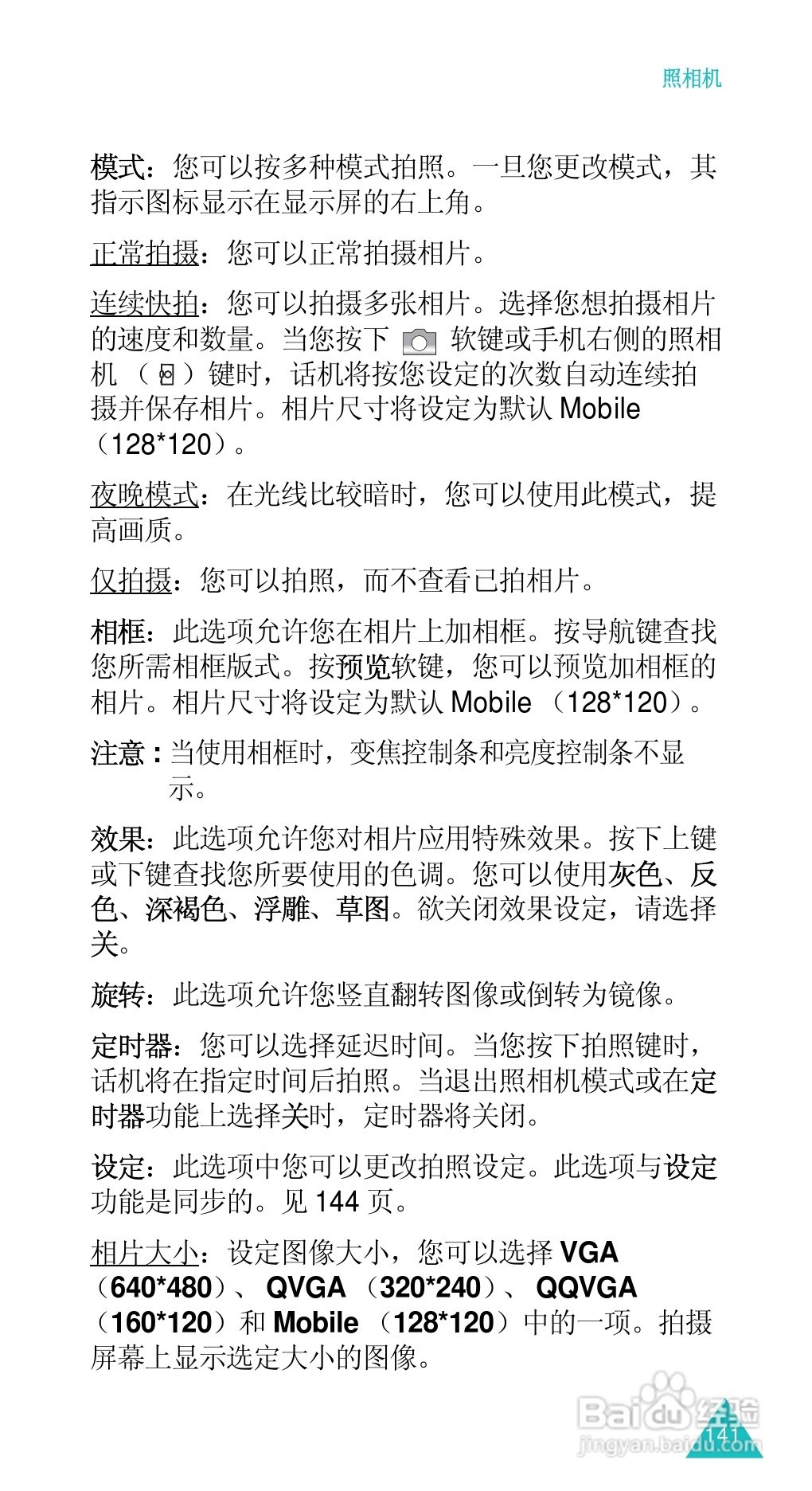
三星SGH-D488手机使用说明书:[15]
2025-12-19 13:06:18
(共篇)
上一篇:
|
下一篇:
声明:
本网站引用、摘录或转载内容仅供网站访问者交流或参考,不代表本站立场,如存在版权或非法内容,请联系站长删除,联系邮箱:site.kefu@qq.com。
相关推荐
三星SGH-D488手机使用说明书:[16]
阅读量:52
三星SGH-D488手机使用说明书:[12]
阅读量:81
手机怎么给视频添加音乐的三种方法
阅读量:154
三星SGH-D488手机使用说明书:[9]
阅读量:91
三星SGH-D488手机使用说明书:[8]
阅读量:125
猜你喜欢
台州有什么好玩的地方
猪心炖什么好
久违是什么意思
不遗余力的意思
tag是什么意思啊
断章取义的意思
个人贷款需要什么条件
伤官是什么意思
99977是什么意思
养殖场需要什么手续
猜你喜欢
孳息是什么意思
auto是什么意思
王者荣耀转移号是什么意思
刚怀孕要吃什么
什么笔不能写
什么蔬菜是碱性的
吃饭睡觉打豆豆是什么意思
建档立卡户是什么意思
苍穹的意思
知柏地黄丸的作用